- 易迪拓培训,专注于微波、射频、天线设计工程师的培养
如何使用示波器调试电源固件
录入:edatop.com 点击:
作者:Ian Bower 德州仪器
依本人之见,示波器是调试模拟电源的最好工具,对于数字控制电源而言也是如此。通过代码进行单步执行不是一个可行的办法,因为这很容易烧掉 FET。然而,数字系统的挑战在于很多信号在芯片内部消失。敬请使用 UCD3138 PFC EVM 用户指南,这里有几个可演示固件控制 PFC 的方框图实例。
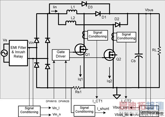
首先是芯片外部硬件中所发生情况的原理图:

您可以看到固件外部仍有可使用示波器进行监控的模拟信号。另外,您是否注意到方框底部输出的信号?这些信号将进入 UCD3138 数字控制器并由固件处理,请看下图。

方框中的每个箭头都代表一个通过下面所述方法送出到器件引脚并由此送到示波器的内部信号。但始于 COMP_D、E 及 F 这 3 个比较器的信号除外,它们全都是代表变量的“模拟”信号。
用于送出信号的两种简单方法:
对于“模拟”值来说,应将信号发出到 PWM 引脚上,可能会采用简单的 RC 滤波器;
对于内部事件以及比较器信号等数字信号而言,应连接 I/O 线路。
我把这种方法叫做“仪器检测代码”。对于需要同步考虑固件状态和外部模拟信号状态的电源来说,这种方法非常实用。
在开发早期 PFC 代码时,仪器检测代码对于回答一些重要问题具有不可估量的作用。对于模拟值来说:
ADC 是否真的在正确读取 AC 线路电压?(ADC07、ADC08)
AC 周期内电流环路上输入误差的波形是什么?(Fe0)
慢电压环路的输出是什么?是否有噪声?(PI(Gv))
慢电压环路的积分项在输入与输出瞬态过程中起什么作用?(内部 PI(Gv))
而对于 I/O 引脚而言:
在瞬变过程中慢电压环路何时进入非线性模式?
针对用于进行瞬态处理的慢电压环路提供的高级算法效果怎样?
我们何时检测功率损耗逻辑中的功率损耗?
我们何时检测 AC 半周期的结束?
这些实例来自 PFC,但许多年来我在各种场合都应用过这些方法,从新器件上的芯片调试到调试排除生产过程中固件出现的新问题,都有尝试。
TI UCD3138 上的 PWM 引脚(我们称其为 DPWM)支持 2MHz 的脉冲频率以及 250psec 的脉宽分辨率。这可提供足够的带宽和分辨率来采用简单 RC 滤波器外部监控固件内部的大部分信号,从而可滤出脉冲。
有时候在真的需要详细信息时,我就捕获原始 PWM 脉冲,并对每一个进行测量,以获得逐个样片信息。我之所以推荐这种方法,是因为便于在固件中添加失调与缩放功能,以便针对感兴趣的信号波幅使用 PWM 范围。可将这看成示波器上的固件版本位置与 volts/div 开关旋钮。
要实现这些技术,需要使用前瞻性电路板布局。即使您正在努力缩小电路板尺寸,也要在那些未使用 PWM 与 I/O 引脚的电路板上挤入极小的测试焊盘。如果这与之前的设计有很大的出入而且没有任何备用引脚,您可能需要考虑使用比量产器件引脚数更多的器件来完成第一块电路板设计。
依本人之见,示波器是调试模拟电源的最好工具,对于数字控制电源而言也是如此。通过代码进行单步执行不是一个可行的办法,因为这很容易烧掉 FET。然而,数字系统的挑战在于很多信号在芯片内部消失。敬请使用 UCD3138 PFC EVM 用户指南,这里有几个可演示固件控制 PFC 的方框图实例。
首先是芯片外部硬件中所发生情况的原理图:

您可以看到固件外部仍有可使用示波器进行监控的模拟信号。另外,您是否注意到方框底部输出的信号?这些信号将进入 UCD3138 数字控制器并由固件处理,请看下图。

方框中的每个箭头都代表一个通过下面所述方法送出到器件引脚并由此送到示波器的内部信号。但始于 COMP_D、E 及 F 这 3 个比较器的信号除外,它们全都是代表变量的“模拟”信号。
用于送出信号的两种简单方法:
对于“模拟”值来说,应将信号发出到 PWM 引脚上,可能会采用简单的 RC 滤波器;
对于内部事件以及比较器信号等数字信号而言,应连接 I/O 线路。
我把这种方法叫做“仪器检测代码”。对于需要同步考虑固件状态和外部模拟信号状态的电源来说,这种方法非常实用。
在开发早期 PFC 代码时,仪器检测代码对于回答一些重要问题具有不可估量的作用。对于模拟值来说:
ADC 是否真的在正确读取 AC 线路电压?(ADC07、ADC08)
AC 周期内电流环路上输入误差的波形是什么?(Fe0)
慢电压环路的输出是什么?是否有噪声?(PI(Gv))
慢电压环路的积分项在输入与输出瞬态过程中起什么作用?(内部 PI(Gv))
而对于 I/O 引脚而言:
在瞬变过程中慢电压环路何时进入非线性模式?
针对用于进行瞬态处理的慢电压环路提供的高级算法效果怎样?
我们何时检测功率损耗逻辑中的功率损耗?
我们何时检测 AC 半周期的结束?
这些实例来自 PFC,但许多年来我在各种场合都应用过这些方法,从新器件上的芯片调试到调试排除生产过程中固件出现的新问题,都有尝试。
TI UCD3138 上的 PWM 引脚(我们称其为 DPWM)支持 2MHz 的脉冲频率以及 250psec 的脉宽分辨率。这可提供足够的带宽和分辨率来采用简单 RC 滤波器外部监控固件内部的大部分信号,从而可滤出脉冲。
有时候在真的需要详细信息时,我就捕获原始 PWM 脉冲,并对每一个进行测量,以获得逐个样片信息。我之所以推荐这种方法,是因为便于在固件中添加失调与缩放功能,以便针对感兴趣的信号波幅使用 PWM 范围。可将这看成示波器上的固件版本位置与 volts/div 开关旋钮。
要实现这些技术,需要使用前瞻性电路板布局。即使您正在努力缩小电路板尺寸,也要在那些未使用 PWM 与 I/O 引脚的电路板上挤入极小的测试焊盘。如果这与之前的设计有很大的出入而且没有任何备用引脚,您可能需要考虑使用比量产器件引脚数更多的器件来完成第一块电路板设计。
射频工程师养成培训教程套装,助您快速成为一名优秀射频工程师...
天线设计工程师培训课程套装,资深专家授课,让天线设计不再难...
上一篇:如何调节低电压隔离式电源
下一篇:如何调节低电压非隔离式电源
射频和天线工程师培训课程详情>>

