- 易迪拓培训,专注于微波、射频、天线设计工程师的培养
安森美半导体基于NCP1246和NCP4354低待机能耗电源适配器方案
录入:edatop.com 点击:
交流-直流(AC-DC)电源适配器的应用非常广泛,如用于笔记本电脑、液晶显示器及打印机等。这些电源适配器长时间处于空载待机模式,而且使用量巨大,由此带来巨大的电能损耗。美国“能源之星”标准对这类外部电源(EPS)的空载能耗有明确要求,即功率50 W以下的AC-DC EPS空载能耗不超过0.3 W;功率介于50 W至250 W的AC-DC EPS空载能耗则要不超过0.5 W。目前,市场上较佳性能的AC-DC适配器最佳空载能耗性能是30 mW左右。而最新适配要求是空载能耗低于30 mW,这就要求降低输出电压(Vout),以减少空载寄生能耗;还要允许关闭初级端控制器,以进一步降低能耗。这样一来,在空载期间,适配器输出电压可自动降低,输出电压可在19 V-2.5 V之间跳变,以降低稳压能耗。
安森美半导体推出的NCP1246的空载能耗小于16 mW,利用NCP1246 + NCP4354实现的低待机能耗解决方案可轻松满足“能源之星”要求,适用于功率65 W的电源适配器,并能实现20 mW以下的极低待机能耗。
两个器件组成的低待机能耗方案
NCP1246是一个满足上述要求的初级端控制器。NCP4354是一款次级端控制器,具有检测空载条件,且可由光耦关闭NCP1246。它可替代TL431,电流消耗小于100 μA。NCP4354可以对空载进行检测,器件中增加的空载检测电路对“输出电压” (Vout) 与“空载信息”(No load info)进行比较。在高开关频率或高频待机跳周期模式下两者均等于负载;而在空载及极低频跳周期模式下两者不同;在小电容及恒定负载条件下,输出电压保持恒定,而““空载信息”走低。这样,无需进行功率检测,对能效及安全无影响,而且外部元件数量很少,易于调节。
图1是进入关闭模式的过程。当输出电流从满载慢慢降低时,初级控制器会从正常工作转换成跳周期工作,输出电压和空载信息基本上比较接近;当输入极低跳周期或关闭模式时,输出空载电压将低于输出电压,从而检测到极低负载或空载,激活关闭模式。

图1:进入关闭模式的过程
当输出电压大于“空载信息”时,导通/关闭(ON/OFF)光耦关闭初级端控制器;在初级端控制器重启前,输出电压允许降低至2.5 V。这样就可以实现频率低至0.01333 Hz (75 s跳周期时间) 的极低频率跳周期模式。
NCP1246的特性及应用
NCP1246是一款固定频率、电流模式控制器,是为空载和轻负载条件下最大限度地降低能耗而专门优化的。该器件可动态自供电,内置了有源X2电容放电;可以进入省电休眠状态,提供输出电压打嗝模式;在轻负载条件下降低频率,并采用跳周期模式;省去了放电电阻,从而节省了电力及元件;在空载条件下显著降低了功耗,保持整个线路/负载范围内的高效率。
此外,在严重故障情况下,NCP1246可闭锁输入,允许直接连接NTC;基于定时器的保护可自动恢复或锁定;具有高压启动电路;在整个负载范围内软化EMI干扰的频率抖动;实现高达30 V的Vcc 操作。NCP1246的市场及应用包括:AC适配器 (笔记本电脑、液晶显示器和打印机)、开架式PSU (DVD、STB)、离线电池充电器、消费类电子产品电源等。
为了符合安规标准,AC-DC电源必须具备在拨出交流插头后不到1秒时间内将电磁干扰(EMI)滤波器X2输入电容放电的能力。为了符合此要求,常使用与电容并联的一串高阻抗电阻,但是,电阻型消耗源 (drain)消耗约25 mW输入能耗,当考虑到空载输入能耗时,此25 mW能耗相对较大。安森美半导体的方案采用有源X2电容放电来检测断开交流连接状况,并通过开关触发电容放电。NCP1246 HV引脚包含了交流线路拨出检测器,如果定时器定时到期,输入即为直流,放电电路被触发,X2电容放电,见图2。

图2:NCP1246交流线路拨出检测器
器件的关闭模式是由从次级端到NCP1246反馈引脚的信号来触发的。NCP435x使用相同的光耦提供此信号,用于反馈网络;空载期间,NCP435x驱动光耦,下拉反馈(FB)引脚,关闭NCP1246。NCP1246的关闭模式有两个与众不同之处,一个是采用低能耗关闭模式,另一个是以光耦触发的关闭模式。
NCP4354的特性及应用
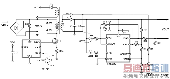
NCP4354是专为与NCP1246配合使用而设计的一款低待机能耗次级端恒流恒压 (CCCV) 控制器,带有LED驱动器 (图3)。其价值在于,可检测空载条件并使主控制器进入超低频率跳周期模式,以降低待机功耗;只有一个反馈和关闭(OFF)控制所需的光耦;提高了空载效率(小于15 mW);元件更少。此外,它还具有CCCV反馈和LED驱动器、供电电压高达36 V、在关机模式可调整最低Vout、1.25 V参考精度为1%,以及Icc大于100 μA等特性。NCP4354与NCP1246一起使用,可调节Vmin,市场及应用范围包括笔记本电脑适配器及其他外部电源适配器。NCP435x系列还有一款不带LED驱动器的产品NCP4353,可以与NCP1246一起使用来调节Vmin(仅B版本)。

图3:NCP4354典型电路图
NCP4353A及NCP4354A具有嵌入式恒压恒流(CVCC),通过增添的OTA增加电流控制(CC)功能,直接提供稳压动作和CC;以直接输出电流检测来增强安全性;低压参考(VREFC = 0.0625V,±5%)可降低检测电阻(Rsense)的压降及能耗。
为了帮助客户尽快实现低待机能耗解决方案,安森美半导体提供了NCP1246 + NCP4354 65W适配器演示板(图4)。图5是演示板的电路图。从图6可以看出其能效相当高。

图4:65 W适配器演示板

图5:65 W适配器演示板电路图

图6:65 W演示板能效
结论
NCP1246及NCP4354是用于适配器的同伴器件,NCP1246集成带X电容放电和输入欠压保护功能的高压启动电路,可以实现频率抖动、无损过功率补偿、轻载时频率反走、跳周期及休眠模式等功能。NCP4354为次级端CCCV控制芯片,集成了空载检测及电压控制,内含1.25 V基准及LED驱动。一起使用两款器件可为AC-DC电源适配器提供极低的空载待机能耗,轻松满足“能源之星”标准的要求。
安森美半导体供稿
安森美半导体推出的NCP1246的空载能耗小于16 mW,利用NCP1246 + NCP4354实现的低待机能耗解决方案可轻松满足“能源之星”要求,适用于功率65 W的电源适配器,并能实现20 mW以下的极低待机能耗。
两个器件组成的低待机能耗方案
NCP1246是一个满足上述要求的初级端控制器。NCP4354是一款次级端控制器,具有检测空载条件,且可由光耦关闭NCP1246。它可替代TL431,电流消耗小于100 μA。NCP4354可以对空载进行检测,器件中增加的空载检测电路对“输出电压” (Vout) 与“空载信息”(No load info)进行比较。在高开关频率或高频待机跳周期模式下两者均等于负载;而在空载及极低频跳周期模式下两者不同;在小电容及恒定负载条件下,输出电压保持恒定,而““空载信息”走低。这样,无需进行功率检测,对能效及安全无影响,而且外部元件数量很少,易于调节。
图1是进入关闭模式的过程。当输出电流从满载慢慢降低时,初级控制器会从正常工作转换成跳周期工作,输出电压和空载信息基本上比较接近;当输入极低跳周期或关闭模式时,输出空载电压将低于输出电压,从而检测到极低负载或空载,激活关闭模式。

图1:进入关闭模式的过程
当输出电压大于“空载信息”时,导通/关闭(ON/OFF)光耦关闭初级端控制器;在初级端控制器重启前,输出电压允许降低至2.5 V。这样就可以实现频率低至0.01333 Hz (75 s跳周期时间) 的极低频率跳周期模式。
NCP1246的特性及应用
NCP1246是一款固定频率、电流模式控制器,是为空载和轻负载条件下最大限度地降低能耗而专门优化的。该器件可动态自供电,内置了有源X2电容放电;可以进入省电休眠状态,提供输出电压打嗝模式;在轻负载条件下降低频率,并采用跳周期模式;省去了放电电阻,从而节省了电力及元件;在空载条件下显著降低了功耗,保持整个线路/负载范围内的高效率。
此外,在严重故障情况下,NCP1246可闭锁输入,允许直接连接NTC;基于定时器的保护可自动恢复或锁定;具有高压启动电路;在整个负载范围内软化EMI干扰的频率抖动;实现高达30 V的Vcc 操作。NCP1246的市场及应用包括:AC适配器 (笔记本电脑、液晶显示器和打印机)、开架式PSU (DVD、STB)、离线电池充电器、消费类电子产品电源等。
为了符合安规标准,AC-DC电源必须具备在拨出交流插头后不到1秒时间内将电磁干扰(EMI)滤波器X2输入电容放电的能力。为了符合此要求,常使用与电容并联的一串高阻抗电阻,但是,电阻型消耗源 (drain)消耗约25 mW输入能耗,当考虑到空载输入能耗时,此25 mW能耗相对较大。安森美半导体的方案采用有源X2电容放电来检测断开交流连接状况,并通过开关触发电容放电。NCP1246 HV引脚包含了交流线路拨出检测器,如果定时器定时到期,输入即为直流,放电电路被触发,X2电容放电,见图2。

图2:NCP1246交流线路拨出检测器
器件的关闭模式是由从次级端到NCP1246反馈引脚的信号来触发的。NCP435x使用相同的光耦提供此信号,用于反馈网络;空载期间,NCP435x驱动光耦,下拉反馈(FB)引脚,关闭NCP1246。NCP1246的关闭模式有两个与众不同之处,一个是采用低能耗关闭模式,另一个是以光耦触发的关闭模式。
NCP4354的特性及应用
NCP4354是专为与NCP1246配合使用而设计的一款低待机能耗次级端恒流恒压 (CCCV) 控制器,带有LED驱动器 (图3)。其价值在于,可检测空载条件并使主控制器进入超低频率跳周期模式,以降低待机功耗;只有一个反馈和关闭(OFF)控制所需的光耦;提高了空载效率(小于15 mW);元件更少。此外,它还具有CCCV反馈和LED驱动器、供电电压高达36 V、在关机模式可调整最低Vout、1.25 V参考精度为1%,以及Icc大于100 μA等特性。NCP4354与NCP1246一起使用,可调节Vmin,市场及应用范围包括笔记本电脑适配器及其他外部电源适配器。NCP435x系列还有一款不带LED驱动器的产品NCP4353,可以与NCP1246一起使用来调节Vmin(仅B版本)。

图3:NCP4354典型电路图
NCP4353A及NCP4354A具有嵌入式恒压恒流(CVCC),通过增添的OTA增加电流控制(CC)功能,直接提供稳压动作和CC;以直接输出电流检测来增强安全性;低压参考(VREFC = 0.0625V,±5%)可降低检测电阻(Rsense)的压降及能耗。
为了帮助客户尽快实现低待机能耗解决方案,安森美半导体提供了NCP1246 + NCP4354 65W适配器演示板(图4)。图5是演示板的电路图。从图6可以看出其能效相当高。

图4:65 W适配器演示板

图5:65 W适配器演示板电路图

图6:65 W演示板能效
结论
NCP1246及NCP4354是用于适配器的同伴器件,NCP1246集成带X电容放电和输入欠压保护功能的高压启动电路,可以实现频率抖动、无损过功率补偿、轻载时频率反走、跳周期及休眠模式等功能。NCP4354为次级端CCCV控制芯片,集成了空载检测及电压控制,内含1.25 V基准及LED驱动。一起使用两款器件可为AC-DC电源适配器提供极低的空载待机能耗,轻松满足“能源之星”标准的要求。
安森美半导体供稿
射频工程师养成培训教程套装,助您快速成为一名优秀射频工程师...
射频和天线工程师培训课程详情>>

