- 易迪拓培训,专注于微波、射频、天线设计工程师的培养
TPS2491DGSR TI的 热插拔功率管理器件介绍应用
TI的采用可编程电源与电流限制功能的热插拔电源管理器TPS2491DGSR,以支持 9 ~ 80V 的正压系统。该款10 引脚的 3 毫米 x 5 毫米新型控制器充分利用了 TI 新的 0.7 微米硅绝缘体模拟工艺 (silicon-on-insulator analog process) ,以确保提供全面的 MOSFET 安全工作区 (SOA) 保护,从而简化了高压系统设计。
TPS2490 及 TPS2491 热插拔管理器理想适用于支持与保护新兴正高压分布式电源系统,诸如 12V、24V 与 48V 服务器背板、存储域网络、医疗系统、插入模块以及无线基站等。
TPS2490和TPS2491器件的可编功率限制特性能保证外接的FET不会工作在所加电压、电流和时间的SOA以外的区域。在正常工作时,外接的FET以最大的栅源间电压工作,提供最小的通道电阻。在起动和短路情况下,栅源间电压进行调整,以提供所限的导通时间,防止外接FET损坏。
计时器功能限制器件工作在功率限制模式的时间。功率限制电路,监视外接FET的漏极电流和漏源间电压,计算功耗,控制栅源电压,防止FET消耗的功率大于用户编程的水平。当外接的FET漏源间电压降低时,电路工作在限流模式,防止漏极电流超过用户编程水平。

功率限制型控制器的简化原理电路图
支持高压功能的 LBC-SOI 模拟工艺
TI 的新型 0.7 μm LBC-SOI 厚铜工艺 (thick copper) 主要采用业界最尖端的制造工艺,目的在于满足未来高压电源系统与高性能模拟产品的需求。110V 模拟工艺通过高级沟槽隔离技术显著简化了设计过程。LBC-SOI 工艺可使 TI获得数项竞争优势,其中包括更高的封装密度、更小的寄生电容、内置闭锁抗扰度 (latch-up immunity) 以及消除基板电流的能力。
主要特性包括:
· 可编程电源限制与电流限制;
· 广泛的工作电压范围:+9V ~ +80V(最高为 100 V);
· 高侧驱动器,用于低 RDS (on) 外部 N 通道 MOSFET;
· 锁定操作 (TPS2490) 与自动重试功能 (TPS2491);
· 快速电流限制,以便在输出短路时保护输入分配;
· 可编程故障定时器,以消除烦琐的关机过程;
· 良好的电源开漏输出 (Power Good Open-Drain Output),可提供下游 DC/DC 协调功能;
· 极高的准确度 (+/- 10%);
· 可编程欠压封锁/逻辑,允许源极低压关机或系统级逻辑控制,更多datasheet见:http://www.ameya360.cn/product-TPS2491DGSR-Texas%20Instruments-price-stock-datasheet-PDF-4125be4dc8ab4b479fd5cc3b59918324.html
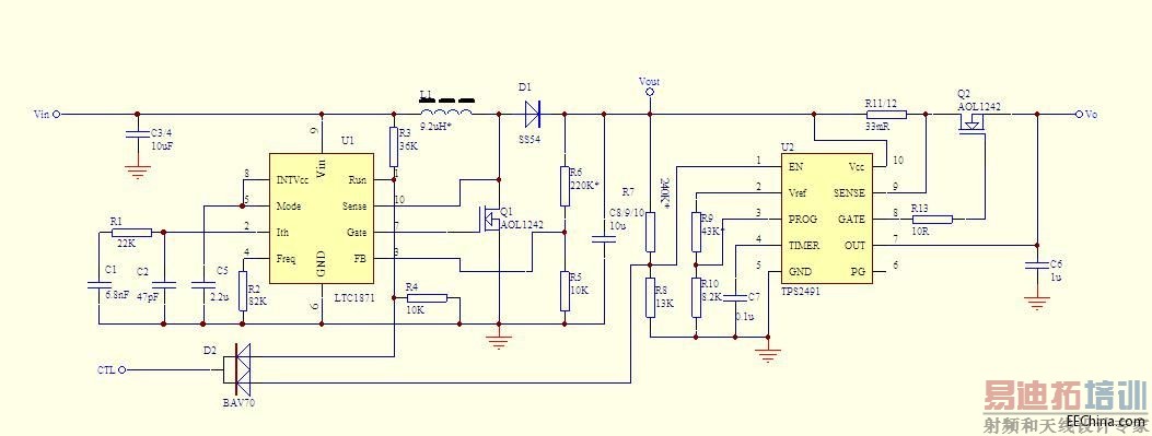
用TPS2491DGSR为BOOST电路提供输出短路、过流保护介绍分析
众所周知,BOOST电路是一种开关直流升压电路,为低压转高压的共地电路,当输出过流时,输出电压会缓慢下降,但过流点会随着输入电压升高而变大。当输出短路时,输入电源会通过电感、升压二极管形成短路回路,导致电源故障。BOOST电路还有一个缺陷是不方便控制关闭输出,不像BUCK电路,很方便的将输出电压降到0V。

这是一款用了TPS2491热插拔保护芯片的升压电路,带有输出过流短路保护,当遥控端CTL接地时,电源进入待机模式,输出为零。
参数设定分几步:
1) 过流采样电阻:
RS= 0.05/(1.2×IMAX),取值33mΩ,过流动作点为1.5A左右。
2) MOSFET的选型
l 耐压要大于输入电压和瞬态过冲,并放一定余量;
l 选择RDSONMAX
RDSON(MAX) ≤(TJ(MAX)-TA(MAX))/(RθJA×I2MAX)
TJ(MAX) 一般取125℃,热阻RθJA取决于管子的封装、散热的方式。
3) 选择MOSFET的PLIM
MOSFET在启动或输出短路时会有极大的功率消耗,限制PLIM可以保护管子防止温度过高烧毁。通过3脚PROG电压的调节,设定PLIM的大小。
PLIM ≤0.7×﹛TJ(MAX)2-[﹙I2MAX×RDSON×RθCA ﹚+TA(MAX)] ﹜/ RθJC
TJ(MAX)2一般取150℃,RDSON 为MOSFET最高工作温度时的导通电阻。
VPROG =PLIM/(10×ILIM)
VPROG =VREF×R10/(R9+R10),VREF为4V
4) 选择CT
选择合适的电容,保证输出启动时能完成输出电容的充电且不引起故障保护的动作。
5) 选择使能启动电压
EN端启动电压为1.35V,关闭电压为1.25V。利用此引脚,可以做输入欠压保护;用NTC做分压电阻,可以做为电源的过热保护。
6) 其他参数
l GATE驱动电阻,为了抑制高频振荡,通常取10Ω;
l PG端上拉电阻,保证吸收电流小于2mA;
l Vcc端旁路电容,取0.001 uF~ 0.1 uF。
使用总结:
l TPS2491是输出可自恢复型,如果希望能保护关断型,可采用TPS2490。
l EN端电压在1.5V以下且大于1.25V时,芯片工作经常不正常,驱动电压只有2~3V,MOSFET工作于线性区,导致过热烧毁。
射频工程师养成培训教程套装,助您快速成为一名优秀射频工程师...

