- 易迪拓培训,专注于微波、射频、天线设计工程师的培养
DC/DC 控制器兼有数字电源系统管理功能和模拟控制环路,以实现 ±0.5% 的 VOUT 准确度
录入:edatop.com 点击:
作者:凌力尔特公司电源管理产品设计工程师Hellmuth Witte
LTC3883 / LTC3883-1 是一款通用、单通道、多相 (PolyPhase®)、降压型控制器,具有数字电源系统管理、高性能模拟控制环路、内置驱动器、远程输出电压检测和电感器温度检测功能。为了最大限度地减小解决方案尺寸和成本,LTC3883 / LTC3883-1 采用了凌力尔特公司正在申请专利的自动校准程序以测量电感器 DC 电阻,在跨电感器两端逐周期测量电流时 (无损耗 DCR 检测) 得到准确的输出电流测量值。LTC3883/-1 基于流行的双通道 LTC3880/-1。
数字电源管理
今天数据中心系统的挑战是,尽可能提高系统所有层面的效率,包括负载点、电路板、机架甚至安装层面,以变得更加环保。例如,将工作流发送给尽可能少的服务器、关闭目前不需要的服务器等,从而可降低系统的总体功耗。能做到这一点并达到系统性能目标 (计算速度、数据传输速率等) 的惟一方式是,采用一个全面的数字电源管理系统,以实时监视所有层面的功耗数据。
过去,设计师用一堆混杂的 IC 胡乱拼凑数字电源管理解决方案,这些 IC 包括监察器、排序器、DAC 和 ADC。这类解决方案除了固有的复杂性以外,还不易扩展,需要为未来的系统升级进行大量前期规划。LTC3883 / LTC3883-1 DC/DC 控制器整合了所有数字电源管理功能,消除了上述复杂性,因此可构成一个易用、坚固和灵活的负载点 (POL) 电源管理解决方案。
LTC3883 / LTC3883-1 可以自主工作或通过业界标准的 I2C 串行总线,与系统主处理器通信,以获取命令、实施控制并报告遥测数据。这使得可以直接从 LTC3883 / LTC3883-1 监视关键的工作信息,例如实时电压、电流和温度,这些信息可用来动态优化系统性能和可靠性。通过访问这些信息,能预测电源系统故障,并采取预防性或调解措施。
重要的稳压器参数 (例如输出电压和电流限制、裕度控制电压、过压和欠压监察限制、启动特性和时序、以及故障响应) 都可以通过该串行总线直接设定,而无需采用电阻器、排序器、监视 IC 等外部组件。
由于有了数字电源系统管理,所以能快速、高效地开发复杂的多轨系统。LTpowerPlay™ 软件使设计工作得到了进一步简化,并能通过 PC 监视电路板和调节参数。这就使设计师能进行调试和在线测试 (ICT),而无需重新给电路板布线或更换组件。

图 1:采用 LTC3883 实现的数字电源系统管理

图 2:具 DCR 检测的高效率 500kHz 1.8V 降压型转换器
INTERFACE:接口

图 3:采用 LTpowerPlay 软件的完整开发平台
USB to PMBus Controller:USB 至 PMBus 控制器
Demo Board:演示电路板
Socketed Programming Board:插座式设置电路板
Customer Board with LTC3883/LTC3883-1:采用 LTC3883 / LTC3883-1 的客户电路板
Demonstration Kit:演示工具包
Or:或
Socketed Programming:通过插座式设置
In-Circuit Serial Programming:通过串行总线在线设置
特色概述
LTC3883 / LTC3883-1 是一款单输出同步降压型 DC/DC 控制器,集成了电源 FET 栅极驱动器和一个模拟电流模式控制环路,该环路能以 6 个相位的 PolyPhase 模式工作。频率可以在 250kHz 至 1MHz 范围内设定,如果有外部振荡器可用,那么内部锁相环能使 LTC3883 / LTC3883-1 与相同范围内的任何频率同步。
LTC3883 / LTC3883-1 具有优化的栅极驱动器死区时间,以最大限度地降低开关损耗和体二极管传导,从而在所有工作条件下保持高效率。该器件支持 4.5V 至 24V 的宽 VIN 范围和 0.5V 至 5.5V 的 VOUT 范围。精确的基准、12 位 DAC 和温度补偿模拟电流模式控制环路产生 ±0.5% 的 DC 输出电压准确度,集成的高压侧输入电流检测放大器允许准确的输入电流检测和电感器 DCR 自动校准。
16 位数据采集系统提供输入和输出电压及电流、占空比和温度的数字回读。用户可以回读重要参数的峰值。关键控制器参数可以通过 PMBus 设定。故障记录包括非易失性存储器中的中断标记和黑匣子记录器,该存储器储存发生故障之前瞬间的工作状态。
LTC3883 的特点是内置了一个 LDO 稳压器,以提高集成度,而 LTC3883-1 用外部 5V 偏置电压供电以提高效率。这两款器件都采用耐热增强型 32 引线 5mm x 5mm QFN 封装,工作节温范围或者为 -40°C 至 105°C (E 级) 或者为 -40°C 至 125°C (I 级)。
PMBus 控制
LTC3883 / LTC3883-1 PMBus 接口允许以数字方式设定关键的电源参数以及重要的实时状态数据回读。运用凌力尔特的 LTpowerPlay 开发软件,可以将配置参数下载到内部 EEPROM 中。图 5 显示了基于 PC 的 LTpowerPlay 开发平台,该平台具备 USB 至 I2C / SMBus / PMBus 适配器。器件一旦按照所希望的那样配置完毕,就可以自主工作,而无需主机控制,因此无需额外的固件或微控制器。
通过 PMBus 可以设定以下电源参数:
输出电压和裕度电压
基于电感器温度的温度补偿电流限制门限
开关频率
过压和欠压高速监察器门限
输出电压接通/断开时间延迟
输出电压上升/下降时间
输入电压接通/断开门限
输出轨接通/断开
输出轨裕度高/裕度低
对内部/外部故障的响应
故障传播
PMBus 使用户能监视以下电源状态:
输出/输入电压
输出/输入电流
内部芯片温度
外部电感器温度
器件状态
故障状态
系统状态
峰值输出电流
峰值输出电压
峰值内部/外部温度
故障日志状态
模拟控制环路
LTC3883 / LTC3883-1 的众多功能都是数字可编程的,包括输出电压、电流限制设定点和排序。不过,控制环路仍然是纯模拟的,这样就不会有数字控制环路那样的量化效应,从而提供最佳环路稳定性和瞬态响应。
图 4 比较的是具有模拟反馈控制环路的控制器 IC 和具有数字反馈控制环路的控制器 IC 之上升曲线。模拟环路是平滑上升的,而数字环路有一个一个的步进,由于量化效应,这可能导致稳定性问题、更慢的瞬态响应、在有些应用中需要更大的输出电容以及在 PWM 控制信号上有更大的输出纹波和抖动。
电流模式控制环路产生最佳环路稳定性、逐周期电流限制以及快速和准确的电压及负载瞬态响应。简单的环路补偿不受工作状态和转换器配置的影响。该器件还支持连续、断续和突发模式 (Burst Mode®) 电感器电流控制。

图 4:LTC3883 的模拟控制环路与数字控制环路的对比。模拟环路具有平滑的上升曲线,而数字环路有一个一个的步进,由于量化效应,这可能导致稳定性问题、更慢的瞬态响应、在有些应用中需要更大的输出电容以及在 PWM 控制信号上有更大的输出纹波和抖动。
ANALOG CONTROL LOOP:模拟控制环路
ANALOG CURRENT WAVEFORM:模拟电流波形
FIXED:固定的
DIGITAL CONTROL LOOP:数字控制环路
DIGITAL RAMP:数字斜坡
电感器 DCR 的自动校准
利用电感器的 DC 电阻而不是检测电阻器检测 DC/DC 转换器的输出电流有几大优势,包括更低的功率损耗、电路复杂性和成本。不过,如果规定的标称电感器 DCR 和实际的电感器 DCR 之间有任何差别,都会在所测得的输出电流以及峰值电流限制中导致成比例的误差。
运用凌力尔特正在申请专利的算法,LTC3883 / LTC3883-1 可以测量并补偿电感器 DCR 与其标称值之间的容差。只要在该转换器处于稳定状态且有足够大的负载电流以准确测量输入和输出电流时,通过 PMBus 命令完成一个简单的 180ms 校准程序即可。
LTC3883 / LTC3883-1 可准确测量电感器温度,以在整个工作温度范围内保持准确的电流回读。LTC3883 动态地建立从外部温度传感器到电感器磁芯的温度上升模型,以了解电感器的自热影响。这项正在申请专利的算法简化了外部温度传感器的放置要求,实现了极其稳定的状态,并补偿了从电感器磁芯到主散热器的瞬态温度误差。
多 IC 系统
大型多轨电源板通常由隔离式中间总线转换器组成,该转换器将来自背板的 -48V 电压转换成更低的中间总线电压 (IBV),典型值为 12V,该中间总线电压被分配到 PC 板的各处。单独的负载点 (POL) DC-DC 转换器将 IBV 降至所需的轨电压,通常为 0.5V 至 5V,同时输出电流的范围为 0.5A 至 120A。这类电路板排列很密集,数字电源系统管理电路不能占用太多 PC 板面积。
凌力尔特的高性能 PMBus 控制器 (例如: LTC3883 / LTC3883-1) 和伴随 IC (例如: LTC2978) 一起工作,可以高效率且无缝地满足今天复杂电路板严格的数字电源管理要求。这些要求包括排序、电压准确度、过流和过压限制、裕度控制、监察以及故障控制。对任何数量的电源而言,这些器件的任意组合都能使排序设计变得非常容易。运用基于时间的算法,用户能以简单的可编程延迟,以任意顺序对轨的接通和断开排序。运用单线 SHARE_CLK 总线以及一个或多个双向通用 IO (/GPIO) 引脚,可以跨多个芯片排序。
LTpowerPlay 软件
LTpowerPlay 软件使同时控制和监视多个支持 PMBus 的凌力尔特器件变得容易了。将系统参数下载到 LTC3883 / LTC3883-1 的内部 EEPROM 中,就可以实时修改该 DC/DC 控制器的配置。这允许用软件调整系统配置,而不必完成要求苛刻的任务,例如更换组件、手动地给电路板重新布线等,因此节省了设计开发时间。图 5 显示的是如何控制输出电压、OV/UV 保护限制以及接通/断开斜坡。波形显示了输出电压的软启动和软停止。图中也显示了警报和故障情况。

图 5:电源系统得到简化。LTpowerPlay 使全面的电源控制触手可及
结论
LTC3883 / LTC3883-1 兼有高性能模拟开关调节和精准的数据转换以及灵活的数字接口。多个 LTC3883 可以与其他器件并联使用,以方便地建立优化的多轨数字电源系统。
LTpowerPlay 软件开发系统支持所有凌力尔特 PMBus 产品,这有助于电路板设计师快速调试系统。LTpowerPlay 可用来监视、控制和调节电源电压、限制值及排序。只用几条标准 PMBus 命令,就可以非常容易地进行生产裕度测试。整合 LTC3883 / LTC3883-1 和其他凌力尔特 PMBus 产品,是快速将数字控制的电源推向市场的最佳途径。
LTC3883 / LTC3883-1 是一款通用、单通道、多相 (PolyPhase®)、降压型控制器,具有数字电源系统管理、高性能模拟控制环路、内置驱动器、远程输出电压检测和电感器温度检测功能。为了最大限度地减小解决方案尺寸和成本,LTC3883 / LTC3883-1 采用了凌力尔特公司正在申请专利的自动校准程序以测量电感器 DC 电阻,在跨电感器两端逐周期测量电流时 (无损耗 DCR 检测) 得到准确的输出电流测量值。LTC3883/-1 基于流行的双通道 LTC3880/-1。
数字电源管理
今天数据中心系统的挑战是,尽可能提高系统所有层面的效率,包括负载点、电路板、机架甚至安装层面,以变得更加环保。例如,将工作流发送给尽可能少的服务器、关闭目前不需要的服务器等,从而可降低系统的总体功耗。能做到这一点并达到系统性能目标 (计算速度、数据传输速率等) 的惟一方式是,采用一个全面的数字电源管理系统,以实时监视所有层面的功耗数据。
过去,设计师用一堆混杂的 IC 胡乱拼凑数字电源管理解决方案,这些 IC 包括监察器、排序器、DAC 和 ADC。这类解决方案除了固有的复杂性以外,还不易扩展,需要为未来的系统升级进行大量前期规划。LTC3883 / LTC3883-1 DC/DC 控制器整合了所有数字电源管理功能,消除了上述复杂性,因此可构成一个易用、坚固和灵活的负载点 (POL) 电源管理解决方案。
LTC3883 / LTC3883-1 可以自主工作或通过业界标准的 I2C 串行总线,与系统主处理器通信,以获取命令、实施控制并报告遥测数据。这使得可以直接从 LTC3883 / LTC3883-1 监视关键的工作信息,例如实时电压、电流和温度,这些信息可用来动态优化系统性能和可靠性。通过访问这些信息,能预测电源系统故障,并采取预防性或调解措施。
重要的稳压器参数 (例如输出电压和电流限制、裕度控制电压、过压和欠压监察限制、启动特性和时序、以及故障响应) 都可以通过该串行总线直接设定,而无需采用电阻器、排序器、监视 IC 等外部组件。
由于有了数字电源系统管理,所以能快速、高效地开发复杂的多轨系统。LTpowerPlay™ 软件使设计工作得到了进一步简化,并能通过 PC 监视电路板和调节参数。这就使设计师能进行调试和在线测试 (ICT),而无需重新给电路板布线或更换组件。

图 1:采用 LTC3883 实现的数字电源系统管理

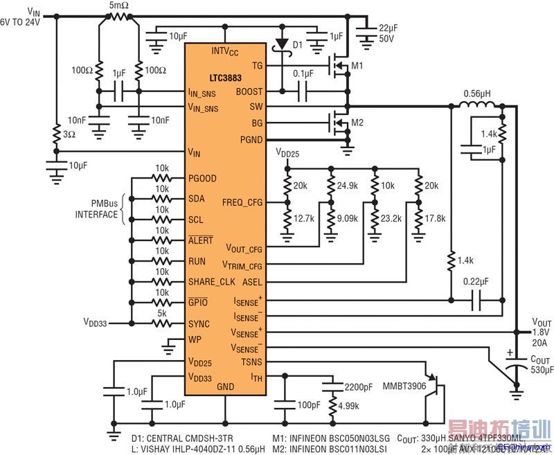
图 2:具 DCR 检测的高效率 500kHz 1.8V 降压型转换器
INTERFACE:接口

图 3:采用 LTpowerPlay 软件的完整开发平台
USB to PMBus Controller:USB 至 PMBus 控制器
Demo Board:演示电路板
Socketed Programming Board:插座式设置电路板
Customer Board with LTC3883/LTC3883-1:采用 LTC3883 / LTC3883-1 的客户电路板
Demonstration Kit:演示工具包
Or:或
Socketed Programming:通过插座式设置
In-Circuit Serial Programming:通过串行总线在线设置
特色概述
LTC3883 / LTC3883-1 是一款单输出同步降压型 DC/DC 控制器,集成了电源 FET 栅极驱动器和一个模拟电流模式控制环路,该环路能以 6 个相位的 PolyPhase 模式工作。频率可以在 250kHz 至 1MHz 范围内设定,如果有外部振荡器可用,那么内部锁相环能使 LTC3883 / LTC3883-1 与相同范围内的任何频率同步。
LTC3883 / LTC3883-1 具有优化的栅极驱动器死区时间,以最大限度地降低开关损耗和体二极管传导,从而在所有工作条件下保持高效率。该器件支持 4.5V 至 24V 的宽 VIN 范围和 0.5V 至 5.5V 的 VOUT 范围。精确的基准、12 位 DAC 和温度补偿模拟电流模式控制环路产生 ±0.5% 的 DC 输出电压准确度,集成的高压侧输入电流检测放大器允许准确的输入电流检测和电感器 DCR 自动校准。
16 位数据采集系统提供输入和输出电压及电流、占空比和温度的数字回读。用户可以回读重要参数的峰值。关键控制器参数可以通过 PMBus 设定。故障记录包括非易失性存储器中的中断标记和黑匣子记录器,该存储器储存发生故障之前瞬间的工作状态。
LTC3883 的特点是内置了一个 LDO 稳压器,以提高集成度,而 LTC3883-1 用外部 5V 偏置电压供电以提高效率。这两款器件都采用耐热增强型 32 引线 5mm x 5mm QFN 封装,工作节温范围或者为 -40°C 至 105°C (E 级) 或者为 -40°C 至 125°C (I 级)。
PMBus 控制
LTC3883 / LTC3883-1 PMBus 接口允许以数字方式设定关键的电源参数以及重要的实时状态数据回读。运用凌力尔特的 LTpowerPlay 开发软件,可以将配置参数下载到内部 EEPROM 中。图 5 显示了基于 PC 的 LTpowerPlay 开发平台,该平台具备 USB 至 I2C / SMBus / PMBus 适配器。器件一旦按照所希望的那样配置完毕,就可以自主工作,而无需主机控制,因此无需额外的固件或微控制器。
通过 PMBus 可以设定以下电源参数:
输出电压和裕度电压
基于电感器温度的温度补偿电流限制门限
开关频率
过压和欠压高速监察器门限
输出电压接通/断开时间延迟
输出电压上升/下降时间
输入电压接通/断开门限
输出轨接通/断开
输出轨裕度高/裕度低
对内部/外部故障的响应
故障传播
PMBus 使用户能监视以下电源状态:
输出/输入电压
输出/输入电流
内部芯片温度
外部电感器温度
器件状态
故障状态
系统状态
峰值输出电流
峰值输出电压
峰值内部/外部温度
故障日志状态
模拟控制环路
LTC3883 / LTC3883-1 的众多功能都是数字可编程的,包括输出电压、电流限制设定点和排序。不过,控制环路仍然是纯模拟的,这样就不会有数字控制环路那样的量化效应,从而提供最佳环路稳定性和瞬态响应。
图 4 比较的是具有模拟反馈控制环路的控制器 IC 和具有数字反馈控制环路的控制器 IC 之上升曲线。模拟环路是平滑上升的,而数字环路有一个一个的步进,由于量化效应,这可能导致稳定性问题、更慢的瞬态响应、在有些应用中需要更大的输出电容以及在 PWM 控制信号上有更大的输出纹波和抖动。
电流模式控制环路产生最佳环路稳定性、逐周期电流限制以及快速和准确的电压及负载瞬态响应。简单的环路补偿不受工作状态和转换器配置的影响。该器件还支持连续、断续和突发模式 (Burst Mode®) 电感器电流控制。

图 4:LTC3883 的模拟控制环路与数字控制环路的对比。模拟环路具有平滑的上升曲线,而数字环路有一个一个的步进,由于量化效应,这可能导致稳定性问题、更慢的瞬态响应、在有些应用中需要更大的输出电容以及在 PWM 控制信号上有更大的输出纹波和抖动。
ANALOG CONTROL LOOP:模拟控制环路
ANALOG CURRENT WAVEFORM:模拟电流波形
FIXED:固定的
DIGITAL CONTROL LOOP:数字控制环路
DIGITAL RAMP:数字斜坡
电感器 DCR 的自动校准
利用电感器的 DC 电阻而不是检测电阻器检测 DC/DC 转换器的输出电流有几大优势,包括更低的功率损耗、电路复杂性和成本。不过,如果规定的标称电感器 DCR 和实际的电感器 DCR 之间有任何差别,都会在所测得的输出电流以及峰值电流限制中导致成比例的误差。
运用凌力尔特正在申请专利的算法,LTC3883 / LTC3883-1 可以测量并补偿电感器 DCR 与其标称值之间的容差。只要在该转换器处于稳定状态且有足够大的负载电流以准确测量输入和输出电流时,通过 PMBus 命令完成一个简单的 180ms 校准程序即可。
LTC3883 / LTC3883-1 可准确测量电感器温度,以在整个工作温度范围内保持准确的电流回读。LTC3883 动态地建立从外部温度传感器到电感器磁芯的温度上升模型,以了解电感器的自热影响。这项正在申请专利的算法简化了外部温度传感器的放置要求,实现了极其稳定的状态,并补偿了从电感器磁芯到主散热器的瞬态温度误差。
多 IC 系统
大型多轨电源板通常由隔离式中间总线转换器组成,该转换器将来自背板的 -48V 电压转换成更低的中间总线电压 (IBV),典型值为 12V,该中间总线电压被分配到 PC 板的各处。单独的负载点 (POL) DC-DC 转换器将 IBV 降至所需的轨电压,通常为 0.5V 至 5V,同时输出电流的范围为 0.5A 至 120A。这类电路板排列很密集,数字电源系统管理电路不能占用太多 PC 板面积。
凌力尔特的高性能 PMBus 控制器 (例如: LTC3883 / LTC3883-1) 和伴随 IC (例如: LTC2978) 一起工作,可以高效率且无缝地满足今天复杂电路板严格的数字电源管理要求。这些要求包括排序、电压准确度、过流和过压限制、裕度控制、监察以及故障控制。对任何数量的电源而言,这些器件的任意组合都能使排序设计变得非常容易。运用基于时间的算法,用户能以简单的可编程延迟,以任意顺序对轨的接通和断开排序。运用单线 SHARE_CLK 总线以及一个或多个双向通用 IO (/GPIO) 引脚,可以跨多个芯片排序。
LTpowerPlay 软件
LTpowerPlay 软件使同时控制和监视多个支持 PMBus 的凌力尔特器件变得容易了。将系统参数下载到 LTC3883 / LTC3883-1 的内部 EEPROM 中,就可以实时修改该 DC/DC 控制器的配置。这允许用软件调整系统配置,而不必完成要求苛刻的任务,例如更换组件、手动地给电路板重新布线等,因此节省了设计开发时间。图 5 显示的是如何控制输出电压、OV/UV 保护限制以及接通/断开斜坡。波形显示了输出电压的软启动和软停止。图中也显示了警报和故障情况。

图 5:电源系统得到简化。LTpowerPlay 使全面的电源控制触手可及
结论
LTC3883 / LTC3883-1 兼有高性能模拟开关调节和精准的数据转换以及灵活的数字接口。多个 LTC3883 可以与其他器件并联使用,以方便地建立优化的多轨数字电源系统。
LTpowerPlay 软件开发系统支持所有凌力尔特 PMBus 产品,这有助于电路板设计师快速调试系统。LTpowerPlay 可用来监视、控制和调节电源电压、限制值及排序。只用几条标准 PMBus 命令,就可以非常容易地进行生产裕度测试。整合 LTC3883 / LTC3883-1 和其他凌力尔特 PMBus 产品,是快速将数字控制的电源推向市场的最佳途径。
射频工程师养成培训教程套装,助您快速成为一名优秀射频工程师...
天线设计工程师培训课程套装,资深专家授课,让天线设计不再难...
上一篇:电源的拓扑结构
下一篇:快速恢复二极管打火问题的优化设计
射频和天线工程师培训课程详情>>

