- 易迪拓培训,专注于微波、射频、天线设计工程师的培养
On Semi NCP1075 15W低功耗离线开关电源解决方案
录入:edatop.com 点击:
On Semi公司的NCP1072/NCP1075集成了700V MOSFET的固定频率电流模式控制器,包括软起动,频率抖动,短路保护,最大峰值电流设定点,斜率补偿,跳频模式,动态自供电源,无负载输入功耗小于 50 mW,主要用于辅助电源,待机电源,白色家电,智能电表.本文介绍了NCP1072/NCP1075主要特性,方框图,12V/0.85A通用输入电源电路图和15W开关电源评估板电路图,材料清单.
The NCP1072/NCP1075 products integrate a fixed frequency current mode controller with a 700 V MOSFET. Available in a PDIP−7 or SOT−223 package, the NCP1072/5 offer a high level of integration, including soft−start, frequency−jittering, short−circuit protection, skip−cycle, a maximum peak current set point, ramp compensation, and a Dynamic Self−Supply (eliminating the need for an auxiliary winding).
Unlike other monolithic solutions, the NCP1072/5 is quiet by nature: during nominal load operation, the part switches at one of the available frequencies (65, 100 or 130 kHz). When the output power demand diminishes, the IC automatically enters frequency foldback mode and provides excellent efficiency at light loads. When the power demand reduces further, it enters into a skip mode to reduce the standby consumption down to a no load condition.
Protection features include: a timer to detect an overload or a short−circuit event, Overvoltage Protection with auto−recovery and AC input line voltage detection. For improved standby performance, the connection of an auxiliary winding stops the DSS operation and helps to reduce input power consumption below 50 mW at high line.
NCP1072/NCP1075主要特性:
• Built−in 700 V MOSFET with RDS(on) of 11
• Large Creepage Distance Between High−voltage Pins
• Current−Mode Fixed Frequency Operation – 65 / 100 /130 kHz (130 kHz on demand only)
• Peak Current: NCP1072 with 250 mA and NCP1075 with 450 mA
• Fixed Ramp Compensation
• Skip−Cycle Operation at Low Peak Currents Only: No Acoustic Noise!
• Dynamic Self−Supply: No Need for an Auxiliary Winding
• Internal 1 ms Soft−Start
• Auto−Recovery Output Short Circuit Protection with Timer−Based Detection
• Auto−Recovery Overvoltage Protection with Auxiliary Winding Operation
• Frequency Jittering for Better EMI Signature, Including Frequency Foldback Mode
• No Load Input Consumption < 50 mW
• Frequency Foldback to Improve Efficiency at Light Load
• Internal Temperature Shutdown
• These are Pb−Free Devices
NCP1072/NCP1075典型应用:
• Auxiliary / Standby Isolated Power Supplies White Goods / Smart Meter / E−Meter

图1.NCP1072/NCP1075方框图

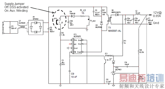
图2.NCP1075 12V/0.85A通用输入电源电路图
15W开关电源评估板NCP1075SOTGEVB

图3.15W开关电源评估板NCP1075SOTGEVB外形图

图4.15W开关电源评估板NCP1075SOTGEVB电路图
15W开关电源评估板NCP1075SOTGEVB材料清单(BOM):

详情请见:
NCP1072-D.PDF(804.66 KB, 下载次数: 0)
来源:网络
The NCP1072/NCP1075 products integrate a fixed frequency current mode controller with a 700 V MOSFET. Available in a PDIP−7 or SOT−223 package, the NCP1072/5 offer a high level of integration, including soft−start, frequency−jittering, short−circuit protection, skip−cycle, a maximum peak current set point, ramp compensation, and a Dynamic Self−Supply (eliminating the need for an auxiliary winding).
Unlike other monolithic solutions, the NCP1072/5 is quiet by nature: during nominal load operation, the part switches at one of the available frequencies (65, 100 or 130 kHz). When the output power demand diminishes, the IC automatically enters frequency foldback mode and provides excellent efficiency at light loads. When the power demand reduces further, it enters into a skip mode to reduce the standby consumption down to a no load condition.
Protection features include: a timer to detect an overload or a short−circuit event, Overvoltage Protection with auto−recovery and AC input line voltage detection. For improved standby performance, the connection of an auxiliary winding stops the DSS operation and helps to reduce input power consumption below 50 mW at high line.
NCP1072/NCP1075主要特性:
• Built−in 700 V MOSFET with RDS(on) of 11
• Large Creepage Distance Between High−voltage Pins
• Current−Mode Fixed Frequency Operation – 65 / 100 /130 kHz (130 kHz on demand only)
• Peak Current: NCP1072 with 250 mA and NCP1075 with 450 mA
• Fixed Ramp Compensation
• Skip−Cycle Operation at Low Peak Currents Only: No Acoustic Noise!
• Dynamic Self−Supply: No Need for an Auxiliary Winding
• Internal 1 ms Soft−Start
• Auto−Recovery Output Short Circuit Protection with Timer−Based Detection
• Auto−Recovery Overvoltage Protection with Auxiliary Winding Operation
• Frequency Jittering for Better EMI Signature, Including Frequency Foldback Mode
• No Load Input Consumption < 50 mW
• Frequency Foldback to Improve Efficiency at Light Load
• Internal Temperature Shutdown
• These are Pb−Free Devices
NCP1072/NCP1075典型应用:
• Auxiliary / Standby Isolated Power Supplies White Goods / Smart Meter / E−Meter

图1.NCP1072/NCP1075方框图

图2.NCP1075 12V/0.85A通用输入电源电路图
15W开关电源评估板NCP1075SOTGEVB

图3.15W开关电源评估板NCP1075SOTGEVB外形图

图4.15W开关电源评估板NCP1075SOTGEVB电路图
15W开关电源评估板NCP1075SOTGEVB材料清单(BOM):

详情请见:
NCP1072-D.PDF(804.66 KB, 下载次数: 0)
来源:网络
射频工程师养成培训教程套装,助您快速成为一名优秀射频工程师...
天线设计工程师培训课程套装,资深专家授课,让天线设计不再难...
上一篇:适用于能量采集应用的电源管理架构
下一篇:USB充电解决方案:高效AC适配器
射频和天线工程师培训课程详情>>

