- 易迪拓培训,专注于微波、射频、天线设计工程师的培养
PowerLab 笔记:如何以单级方式驱动带功率因数校正的LED
录入:edatop.com 点击:
PFC-SEPIC LED 驱动器 — 哇,缩写词真多!
PFC 代表“功率因数校正”
SEPIC 代表“单端初级电感转换器”
当然,LED 代表“发光二极管”
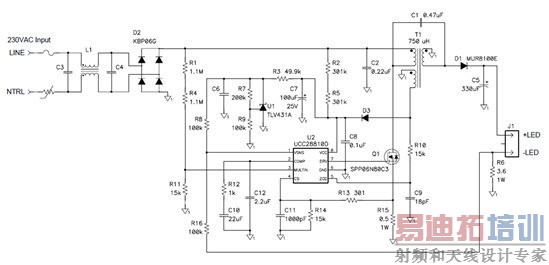
在一个转换器中整合这三种特性,可为 LED 照明提供具有良好功率因数的高效率单级解决方案。图 1 是 PFC-SEPIC LED 驱动器的原理图。

图 1. PFC-SEPIC 转换器可使用传统 PFC 升压控制器控制。
SEPIC 的一个重要特征是缺少隔离功能。这样该结构就只能用在不需要安全隔离的应用中。想一下完全密封的应用,用户不能访问通电部件,例如路灯和高顶棚灯。
大多数 PFC 转换器都使用升压拓扑,需要输出电压高于峰值线路电压。SEPIC 拓扑允许输出电压高于或低于输入电压。这有助于控制器直接调节 LED 灯串中的电流,无需二级功率级。
任何 PFC 升压控制器都可用于驱动 PFC-SEPIC 功率级。这是因为电源开关位于低侧,就像在升压拓扑中一样。
PFC 升压控制器强制开关中的峰值电流跟随输入电压正弦波,因此可提供良好功率因数。与升压拓扑不同,在耦合电感器 SEPIC 中,当开关关断时没有输入电流流动。因此,功率因数没有升压拓扑中那么高。
然而,功率因数很容易保持在 0.9 以上,这对大多数照明应用来说已经足够了。
图 2 是线路电压及电流以及电流谐波量的实例,其中谐波量保持在 EN61000-3-2 C 类要求以下。

图 2. 该拓扑不仅可提供良好功率因数,而且还符合 EN61000-3-2 C 类标准。
使用该拓扑可实现极高的效率,因为:
1、使用单级实现 PFC、功率转换与稳压,可消除有关双重或三重转换的不利因素;
2、SEPIC 的钳位电容器可收回耦合电感器中的泄漏能量,与反激拓扑相比,可轻松节省 2% 的能源或提高效率。
如果文章内容激发了您对 PFC-SEPIC 拓扑的兴趣,这里有一些来自 TI Designs PowerLab 库的 PFC-SEPIC LED 驱动器设计,您可用来快速启动项目。
PMP3976 — 150VAC-264VAC 输入、100W SEPIC-PFC LED
PMP5112 — 95VAC-305VAC 输入、50W SEPIC-PFC LED 驱动器
PMP5242 — 0.110A 208V PFC SEPIC 非隔离 LED 串
PFC 代表“功率因数校正”
SEPIC 代表“单端初级电感转换器”
当然,LED 代表“发光二极管”
在一个转换器中整合这三种特性,可为 LED 照明提供具有良好功率因数的高效率单级解决方案。图 1 是 PFC-SEPIC LED 驱动器的原理图。

图 1. PFC-SEPIC 转换器可使用传统 PFC 升压控制器控制。
SEPIC 的一个重要特征是缺少隔离功能。这样该结构就只能用在不需要安全隔离的应用中。想一下完全密封的应用,用户不能访问通电部件,例如路灯和高顶棚灯。
大多数 PFC 转换器都使用升压拓扑,需要输出电压高于峰值线路电压。SEPIC 拓扑允许输出电压高于或低于输入电压。这有助于控制器直接调节 LED 灯串中的电流,无需二级功率级。
任何 PFC 升压控制器都可用于驱动 PFC-SEPIC 功率级。这是因为电源开关位于低侧,就像在升压拓扑中一样。
PFC 升压控制器强制开关中的峰值电流跟随输入电压正弦波,因此可提供良好功率因数。与升压拓扑不同,在耦合电感器 SEPIC 中,当开关关断时没有输入电流流动。因此,功率因数没有升压拓扑中那么高。
然而,功率因数很容易保持在 0.9 以上,这对大多数照明应用来说已经足够了。
图 2 是线路电压及电流以及电流谐波量的实例,其中谐波量保持在 EN61000-3-2 C 类要求以下。

图 2. 该拓扑不仅可提供良好功率因数,而且还符合 EN61000-3-2 C 类标准。
使用该拓扑可实现极高的效率,因为:
1、使用单级实现 PFC、功率转换与稳压,可消除有关双重或三重转换的不利因素;
2、SEPIC 的钳位电容器可收回耦合电感器中的泄漏能量,与反激拓扑相比,可轻松节省 2% 的能源或提高效率。
如果文章内容激发了您对 PFC-SEPIC 拓扑的兴趣,这里有一些来自 TI Designs PowerLab 库的 PFC-SEPIC LED 驱动器设计,您可用来快速启动项目。
射频工程师养成培训教程套装,助您快速成为一名优秀射频工程师...
天线设计工程师培训课程套装,资深专家授课,让天线设计不再难...
上一篇:付出正确的电路保护费
下一篇:一种新型的单相电机过流保护器设计
射频和天线工程师培训课程详情>>

