- 易迪拓培训,专注于微波、射频、天线设计工程师的培养
微型温差电池的无线传感器节点自供电系统设计
录入:edatop.com 点击:
在全球面临能源紧缺、气候变暖等严重问题的情况下,人类为了生存和发展转而去寻找和利用清洁能源技术。清洁能源包括太阳能、风能、热能、振动能、海洋能,以及其他能量如人体动能、生化能等能量。随着科技的发展,无线传感器网络技术已经渗透到人类生产和生活的方方面面。无线通信网已经逐步发展到能为任何人和物件之间随时、随地通信的物联网,网络的规模极速扩大,但与此同时物联网的总体的稳定性和可持续发展问题也越来越突出。与此同时,为了满足人类生活的需要,越来越多的传感器需要被安放在人迹罕至或者环境恶劣的地区,这些地区恶劣的环境决定了人们无法使用化学电池为无线传感器节点供电,因为在这些地区更换化学电池往往是一件不太可能的事情。正因为这些原因,本文才想到采用可再生能源(动态能源)为无线通信节点供能来解决这些问题。
本文提出了一套微型温差发电器供给无线传感器网络的系统。该系统以微型温差发电器作为能量源,以德州仪器公司的超低功耗能量管理芯片BQ25504作为DC-DC升压变换器实现了可以从低至80mV的能量源采集能量,并利用外围电路实现对能量源的最大功率点跟踪控制,并结合能量缓冲器在必要时存储能量,然后通过MIC841N双电压比较器和TPS78001超低压差线性稳压器,实现了微型温差能量的有效采集和利用。该系统通过高效的能量收集和有效的能量管理实现了无线传感器网络的功能,成为了真正的能量自供给无线传感器系统,同时也顺应了现在我国通信行业绿色无线电的发展要求。
1. 基于微型温差发电器的无线传感器网络节点架构模型
为了满足微型温差发电器供给的无线传感器网络系统的要求,本文设计了如下的无线传感器节点发射端的系统架构,如下图1所示。

图 1 微型温差发电器无线传感器网络节点发射端架构
由图1可知,微型温差发电器供电的无线传感器网络节点的发射端结构由温差电能收集器、具有MPPT功能的升压电路、能量缓冲器和系统负载(无线传感器节点)组成。温差电能收集器是由热电转换芯片组成的,可以根据实际的应用场所的大小和所需电能的多少决定热电转换芯片表面积大小和叠加的层数,用以满足不同的应用环境。
电源管理集成电路主要是由最大功率点跟踪模块(MPPT)、电能输出接口、充电器(DC-DC升压模块)、能量缓冲器构成。其中能量缓冲器电路由储能电容、比较器电路和稳压器电路构成。负载主要包括处理传感器采集到的数据,并通过无线发射模块发射出去。
由图1可知,在微型温差发电器供电的无线传感器网络节点中,电源能量管理电路(Power Management Integrated Circuit, PMIC)是极其重要的一环,它所包含的电路功能多而重要,是微型温差发电器能量采集系统的关键所在。
2. 电源能量管理控制电路(PMIC)设计方案
2.1 电源能量管理控制电路(PMIC)整体设计方案
在本文中电源管理控制电路主要包含了如下功能,最大功率点跟踪、DC-DC升压转换和能量缓冲。
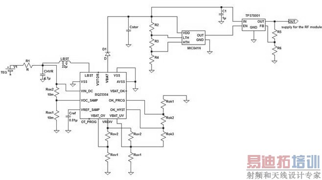
如图2所示,基于微型温差发电器的能量自供给无线传感器系统的能量采集和管电路主要是由芯片BQ25504、MIC841N、TPS78001和储能电容器以及它们相应的外围电路构成。超低电压升压转换和管理芯片BQ25504,低功耗多功能电压比较器MIC841N和线性稳压输出芯片TPS78001一起构成了微型温差发电器供给的无线传感器网络节点的温差能量采集和管理使用的多重功能。

图2 系统温差能量采集和应用电路原理图
在本文中,BQ25504电源管理芯片主要实现了从热能转换模块中以超低功耗汲取能量。BQ25504是一个16个引脚的、3mm*3mm分装的高效率能量管理芯片,16个引脚依次逆时针分布,本文通过合理地应用这些引脚的相应的功能,实现了微型能量的高效管理。除此之外,该芯片的一个显著优点是拥有超低的工作启动电压,这使得它可以在稳定工作时从低至80mv的能量源提取能量,并对超低电压进行升压转换,以便后续电路进行存储使用。在本文电路中,搭配合适的外围电路实现了从超低功率能量源采集电能的最大功率点跟踪,这对于微型温差能量自供给系统有着至关重要的作用。同时通过外围电路设定过压和欠压的电路保护,保证芯片的稳定工作。
MIC841N是一个超低功耗的具有内部参考电压的双电压比较器。在本文中通过设置其电压比较的上限和下限来驱动后面的线性稳压器。其工作的特点是,通过不断的检测引脚VDD上的电压,并与引脚LTH和HTH上设定的工作电压进行比较,从而确定输出的电压(即引脚OUT的输出信号)的高低,进而控制稳压器TPS78001的工作状态。
TPS78001是TI生产的超低功耗稳压器,它可以实现电路输出电压的稳压作用,通过设置相应的外围电路的电阻参数,可以使输出得到一个稳定的电压,这样就可以稳定地驱动后面的无线传感器发射节点。
为了更好的对图2设计电路进行解释说明,下面对上述电路图的各个模块包含的芯片和相关电子元件,以及工作方式和功能进行详细的描述。
图2中的电路是微型温差发电器自供电系统的总体电路图,根据实际电路的作用可将其划分为三个电路,在此以电路A、B和C来代替。
电路A是以BQ25504芯片为核心的具有MPPT功能的DC-DC升压变换器电路以及能量存储电路;电路B是以MIC841N芯片为核心的双电压比较器电路;电路C是以TPS78001芯片为核心的稳压器输出电路。
2.2 具备MPPT功能的DC-DC升压转换以及储能电路设计
如图3所示,电路A主要是由电能管理芯片BQ25504及其外围电路构成。
首先按照如图3连接电路A的相关电子元器件。TEG(Thermoelectric Generator)即是微型温差发电器,它输出的是温差电转换的裸电压。电路A的主要功能是MPPT、DC-DC升压变换,以及能量存储电路,以下对如何实现这三个功能进行详细叙述。

图3 带MPPT功能的DC-DC升压电路和能量存储电路原理图
2.2.1 最大功率点跟踪(MPPT)功能电路设计
最大功率点跟踪(MPPT)是一种最大化利用发电器所产生电能的技术。本文通过一定的电气模块调节微型温差发电器的温差芯片的输出电压,从而实现温差发电器输出功率的最大化。根据已知的微型温差发电器的输出特性曲线,当输出的电压大约等于开路电压的50%时可以得到最大的输出功率。从TEG提取最大功率的技术主要是动态改变DC/DC转换器开关频率,本文根据这一特性利用BQ25504采用了电阻比例分压法实现了输出电压为开路电压的一半,进而实现了输出功率的最大化。
如图3所示,为了实现MPPT功能,在引脚2(VIN_DC)和引脚3(VOC_SAMP)分别接电阻OC2和电阻OC1。引脚2通过OC2接引脚3,引脚3通过OC1接地,具体如电路原理图所示。
然后按照以下的方式确定ROC1和ROC2的阻值:
VIN_DC是电压输出端,通过ROC1和ROC2的分压作用,使得VOC_SAMP处的电压为:

(1)
又因为TEG输出的电压大约等于开路电压的50%时可以得到最大的输出功率,因此ROC1/(ROC1+ROC2)的值应为1/2,因此ROC1= ROC2,在电路设计实际中,本文选择了10MΩ作为其阻值,因此ROC1 =ROC2 =10MΩ。
BQ25504芯片每16s采样一次VOC_SAMP的电压值,可以保证在温差发电器的输出功率发生变化的情况下,在较短的时间内可以准确跟踪到微型温差发电器输出功率的最大点,实现最有效的电能采集。
2.2.2 DC-DC超低电压升压功能电路设计
BQ25504的另一个最重要的功能就是可以实现在稳定工作时从低至80mV的电压持续汲取能量,这对于微型温差发电器十分重要。BQ25504的充电电路是集成在芯片内部的DC-DC升压模块构成。内部升压模块是通过脉冲频率调制将输入电压调节到芯片的能量存储设备需要的电压。为了实现保护电能存储(储能电容器)设备的长寿命高效率工作,本文结合BQ25504为充电电路设定了欠压阈值(UV),充电完成阈值(VBAT_OK),过压阈值(OV),欠压和过压阈值的设定分别用于避免储能电容器储能设备过度放电和过度充电,尽可能延长储能电容器的工作使用寿命。VBAT_OK的设定用于控制充放电过程,进而控制整个电路的工作流程。
在本文中,结合充电电路的实际情况,本文设定,VBAT_OV=3.5V,VBAT_UV=2.8V,VBAT_OK=3V,
VBAT_OK_HYST=3.2V。
然后依照以下的公式确定外围电阻的阻值:

在电路中,VBIAS是芯片BQ25504的内部参考电压,其值为1.240V,并且在电路设计中本文约定RUV1+RUV2=10MΩ,ROV1+ROV2=10MΩ,ROK1+ROK2+ROK3=10MΩ;结合方程(2),(3),(4),(5),本文得到:
RUV1=4.43M;RUV2=5.57M;
ROV1=5.31M;ROV2=4.69M;
ROK1=3.875M;ROK2=5.5M;ROK3=625K;
2.2.3 DC-DC超低电压升压功能电路设计
本文设计的能量缓冲器电路是在BQ25504芯片的输出位置通过一个二极管D1接入一个储能电容器。通过储能电容器的应用,本文可以实现在温差能充足时,DC-DC转换过后的能量不仅能够供给无线传感器节点使用,而且多余的能量可以存储在储能电容器中,实现能量的最大节约;温差发电器采集到的电量不足的时候储能电容器可以暂时充当能量源的角色,保证后面的无线传感器节点有效的工作,并且由于二极管D1的存在避免了储能电容器反向给温差发电器充电的情况。
在实际应用中按照这些阻值选择电阻连接电路即可实现对于储能电容器充放电的监测和保护,延长储能电容器的工作寿命。
2.3 双电压比较器MIC841N为核心的比较器电路设计
在本文中,采用MIC841N作为电压比较器,通过该比较器可以实现对储能电容存储电压的检测,并对后续的线性稳压器的工作状态进行控制。如图4所示是MIC841N的工作参考电路,本文依托参考电路,合理设置外围电阻等器件参数,来实现其比较控制功能。

图4 MIC841N双电压比较器工作参考电路
首先,如图4所示,连接好电路,其Vin端接前面电路的储能电容器的正极;Vin端通过电阻R2接入LTH端;LTH端和HTH端通过电阻R3相连;HTH端接电阻R4然后接地;Vout接TPS78001芯片的EN端。
然后按照以下的方法确定MIC841N的外围电阻的阻值:
根据MIC841N芯片的特性,低电压阈值为:

(6)
高电压阈值为:

(7)
对于MIC841N芯片来说,VREF=1.240V。
由于本文是要驱动一个无线发射模块,根据本文所使用的无线发射模块的工作电压范围(2.4V-3.0V),所以VIN(lo)=2.4V,VIN(lo)=3.0V,由此本文可以确定外围电阻R4,R2,R3的阻值。本文在实际操作中,设定R4+R2+R3=1MΩ,结合公式(6)和公式(7),本文可以计算出:R4=484KΩ,R2=413KΩ,R3=103KΩ。
微型温差发电器采集到的能量给储能电容器充电是一个储能电容器两端的电压逐渐升高的过程,而其放电过程是一个电容器两端的电压缓慢下降的过程。输入双电压比较器MIC841N的Vin处的电压即是电容器两端的电压,那么MIC841N的输出结果如图5所示。

图5 MIC841N芯片工作功能图
从该输出结果本文可以看出,只有电容器的电压在一定的范围内的时候才能输出一个高电平,这恰恰可以用来控制后续稳压器模块的中断,进而最有效的利用能量。
2.4 TPS78001为核心的储能电容器放电稳压电路设计
在实际的应用中,储能电容器这种电能存储设备两端的电压会随着放电时间的延长逐渐下降。在本文研究的实例中,微型温差发电器采集到的能量很有限,而后续的无线射频发射模块需要工作在一定的电压范围内,如果任由储能电容器自由放电,那么无线射频发射模块只会工作很短时间,其他时间电容器的电压都不够无线射频发射模块使用,这部分电能就会被浪费掉,为了解决这个问题,必须需要添加一个受控的稳压器来使储能电容器的放电电压稳定在一个可以使无线射频发射模块工作电压值。
本文采用了TPS78001芯片作为稳压输出设备。如图6所示为TPS78001的工作参考电路图。
首先按照图6连接电路图。IN端接储能电容器的正极;EN使能端接MIC841N的OUT端;OUT端和FB端之间接电阻R5;FB端接R6然后接地;OUT端输出一个稳定的电压,可设置,在本文中为3V,供给后面的无线发射模块使用。

图6 电路C稳压器电路原理图
然后根据以下方法确定外围电阻的阻值。
TPS78001的输出电压可以通过设定电阻R1和R2的值稳定在1.2V-5.1V之间的任何一个值。Vout和VFB的关系如方程(7)所示。

(7)
VFB是一个内部设定的参考电压,它的值为恒定的1.216V,而Vout需要稳定在3V左右,因此可得两个电阻之间的关系。本文在实际应用中设定R6=1MΩ,因此

。
3. 电路整体工作方式和测试
结合图2的系统整体原理电路图,本文电路的整体的工作方式如下:TEG将温差能转换为电能,电能通过MPPT接口实现电能功率的最大化利用,然后经过DC-DC升压装置将电压升到3V左右,开始给储能电容器充电。如果TEG产生的电能的功率很大,电路则一边给储能电容器充电,一边驱动后面的比较器、稳压器以及无线发射模块。若TEG产生的电能比较微弱,则首先给储能电容器进行充电,随着充电的进行,当储能电容器中的电压达到双电压比较器MIC841N的阈值电压时,比较器输出一个高电平,该高电平将使稳压器TPS78001处于使能工作状态,稳压器稳定工作,然后储能电容器开始给后面的无线传感器节点供电;当储能电容器放电一段时间后,其电压下降,当电压下降到MIC841N的低压阈值时,MIC841N输出低电平,此时稳压器TPS78001处于中断状态,储能电容器不再对外放电,而开始继续充电,循环往复,本文电路会一直工作下去。
本文实验过程中采用的TEG是德国Micropelt公司生产的TE-Core-direct,无线发射接收模块使用德州仪器生产的RF2500模块,其他电路采用本文中设计的电路。在实验过程中实现了在温差低至3摄氏度的能量采集,可以将数据直线发送到62.7米的接收端。实验结果表明,本文设计电路实现了应用范围广,发送距离长等特点。
结语
本文提供了一种基于微型温差电池的无线传感网络节点自供电系统,通过选择BQ25504、MIC841N和TPS78001芯片,设计相关外围电路,构建了一个完整的无线传感网络节点。实验结果表明,该自供电系统具备启动电压低,能以最大功率点输出的优点。发射模块传送的距离可达62.7m,可直接放置于暖气片、空调出风口、等物体表面,实现微弱能源的采集和利用,能有效解决无线传感网络节点能源供电问题,具备较高的实用价值。
本文提出了一套微型温差发电器供给无线传感器网络的系统。该系统以微型温差发电器作为能量源,以德州仪器公司的超低功耗能量管理芯片BQ25504作为DC-DC升压变换器实现了可以从低至80mV的能量源采集能量,并利用外围电路实现对能量源的最大功率点跟踪控制,并结合能量缓冲器在必要时存储能量,然后通过MIC841N双电压比较器和TPS78001超低压差线性稳压器,实现了微型温差能量的有效采集和利用。该系统通过高效的能量收集和有效的能量管理实现了无线传感器网络的功能,成为了真正的能量自供给无线传感器系统,同时也顺应了现在我国通信行业绿色无线电的发展要求。
1. 基于微型温差发电器的无线传感器网络节点架构模型
为了满足微型温差发电器供给的无线传感器网络系统的要求,本文设计了如下的无线传感器节点发射端的系统架构,如下图1所示。

图 1 微型温差发电器无线传感器网络节点发射端架构
由图1可知,微型温差发电器供电的无线传感器网络节点的发射端结构由温差电能收集器、具有MPPT功能的升压电路、能量缓冲器和系统负载(无线传感器节点)组成。温差电能收集器是由热电转换芯片组成的,可以根据实际的应用场所的大小和所需电能的多少决定热电转换芯片表面积大小和叠加的层数,用以满足不同的应用环境。
电源管理集成电路主要是由最大功率点跟踪模块(MPPT)、电能输出接口、充电器(DC-DC升压模块)、能量缓冲器构成。其中能量缓冲器电路由储能电容、比较器电路和稳压器电路构成。负载主要包括处理传感器采集到的数据,并通过无线发射模块发射出去。
由图1可知,在微型温差发电器供电的无线传感器网络节点中,电源能量管理电路(Power Management Integrated Circuit, PMIC)是极其重要的一环,它所包含的电路功能多而重要,是微型温差发电器能量采集系统的关键所在。
2. 电源能量管理控制电路(PMIC)设计方案
2.1 电源能量管理控制电路(PMIC)整体设计方案
在本文中电源管理控制电路主要包含了如下功能,最大功率点跟踪、DC-DC升压转换和能量缓冲。
如图2所示,基于微型温差发电器的能量自供给无线传感器系统的能量采集和管电路主要是由芯片BQ25504、MIC841N、TPS78001和储能电容器以及它们相应的外围电路构成。超低电压升压转换和管理芯片BQ25504,低功耗多功能电压比较器MIC841N和线性稳压输出芯片TPS78001一起构成了微型温差发电器供给的无线传感器网络节点的温差能量采集和管理使用的多重功能。

图2 系统温差能量采集和应用电路原理图
在本文中,BQ25504电源管理芯片主要实现了从热能转换模块中以超低功耗汲取能量。BQ25504是一个16个引脚的、3mm*3mm分装的高效率能量管理芯片,16个引脚依次逆时针分布,本文通过合理地应用这些引脚的相应的功能,实现了微型能量的高效管理。除此之外,该芯片的一个显著优点是拥有超低的工作启动电压,这使得它可以在稳定工作时从低至80mv的能量源提取能量,并对超低电压进行升压转换,以便后续电路进行存储使用。在本文电路中,搭配合适的外围电路实现了从超低功率能量源采集电能的最大功率点跟踪,这对于微型温差能量自供给系统有着至关重要的作用。同时通过外围电路设定过压和欠压的电路保护,保证芯片的稳定工作。
MIC841N是一个超低功耗的具有内部参考电压的双电压比较器。在本文中通过设置其电压比较的上限和下限来驱动后面的线性稳压器。其工作的特点是,通过不断的检测引脚VDD上的电压,并与引脚LTH和HTH上设定的工作电压进行比较,从而确定输出的电压(即引脚OUT的输出信号)的高低,进而控制稳压器TPS78001的工作状态。
TPS78001是TI生产的超低功耗稳压器,它可以实现电路输出电压的稳压作用,通过设置相应的外围电路的电阻参数,可以使输出得到一个稳定的电压,这样就可以稳定地驱动后面的无线传感器发射节点。
为了更好的对图2设计电路进行解释说明,下面对上述电路图的各个模块包含的芯片和相关电子元件,以及工作方式和功能进行详细的描述。
图2中的电路是微型温差发电器自供电系统的总体电路图,根据实际电路的作用可将其划分为三个电路,在此以电路A、B和C来代替。
电路A是以BQ25504芯片为核心的具有MPPT功能的DC-DC升压变换器电路以及能量存储电路;电路B是以MIC841N芯片为核心的双电压比较器电路;电路C是以TPS78001芯片为核心的稳压器输出电路。
2.2 具备MPPT功能的DC-DC升压转换以及储能电路设计
如图3所示,电路A主要是由电能管理芯片BQ25504及其外围电路构成。
首先按照如图3连接电路A的相关电子元器件。TEG(Thermoelectric Generator)即是微型温差发电器,它输出的是温差电转换的裸电压。电路A的主要功能是MPPT、DC-DC升压变换,以及能量存储电路,以下对如何实现这三个功能进行详细叙述。

图3 带MPPT功能的DC-DC升压电路和能量存储电路原理图
2.2.1 最大功率点跟踪(MPPT)功能电路设计
最大功率点跟踪(MPPT)是一种最大化利用发电器所产生电能的技术。本文通过一定的电气模块调节微型温差发电器的温差芯片的输出电压,从而实现温差发电器输出功率的最大化。根据已知的微型温差发电器的输出特性曲线,当输出的电压大约等于开路电压的50%时可以得到最大的输出功率。从TEG提取最大功率的技术主要是动态改变DC/DC转换器开关频率,本文根据这一特性利用BQ25504采用了电阻比例分压法实现了输出电压为开路电压的一半,进而实现了输出功率的最大化。
如图3所示,为了实现MPPT功能,在引脚2(VIN_DC)和引脚3(VOC_SAMP)分别接电阻OC2和电阻OC1。引脚2通过OC2接引脚3,引脚3通过OC1接地,具体如电路原理图所示。
然后按照以下的方式确定ROC1和ROC2的阻值:
VIN_DC是电压输出端,通过ROC1和ROC2的分压作用,使得VOC_SAMP处的电压为:

(1)
又因为TEG输出的电压大约等于开路电压的50%时可以得到最大的输出功率,因此ROC1/(ROC1+ROC2)的值应为1/2,因此ROC1= ROC2,在电路设计实际中,本文选择了10MΩ作为其阻值,因此ROC1 =ROC2 =10MΩ。
BQ25504芯片每16s采样一次VOC_SAMP的电压值,可以保证在温差发电器的输出功率发生变化的情况下,在较短的时间内可以准确跟踪到微型温差发电器输出功率的最大点,实现最有效的电能采集。
2.2.2 DC-DC超低电压升压功能电路设计
BQ25504的另一个最重要的功能就是可以实现在稳定工作时从低至80mV的电压持续汲取能量,这对于微型温差发电器十分重要。BQ25504的充电电路是集成在芯片内部的DC-DC升压模块构成。内部升压模块是通过脉冲频率调制将输入电压调节到芯片的能量存储设备需要的电压。为了实现保护电能存储(储能电容器)设备的长寿命高效率工作,本文结合BQ25504为充电电路设定了欠压阈值(UV),充电完成阈值(VBAT_OK),过压阈值(OV),欠压和过压阈值的设定分别用于避免储能电容器储能设备过度放电和过度充电,尽可能延长储能电容器的工作使用寿命。VBAT_OK的设定用于控制充放电过程,进而控制整个电路的工作流程。
在本文中,结合充电电路的实际情况,本文设定,VBAT_OV=3.5V,VBAT_UV=2.8V,VBAT_OK=3V,
VBAT_OK_HYST=3.2V。
然后依照以下的公式确定外围电阻的阻值:

在电路中,VBIAS是芯片BQ25504的内部参考电压,其值为1.240V,并且在电路设计中本文约定RUV1+RUV2=10MΩ,ROV1+ROV2=10MΩ,ROK1+ROK2+ROK3=10MΩ;结合方程(2),(3),(4),(5),本文得到:
RUV1=4.43M;RUV2=5.57M;
ROV1=5.31M;ROV2=4.69M;
ROK1=3.875M;ROK2=5.5M;ROK3=625K;
2.2.3 DC-DC超低电压升压功能电路设计
本文设计的能量缓冲器电路是在BQ25504芯片的输出位置通过一个二极管D1接入一个储能电容器。通过储能电容器的应用,本文可以实现在温差能充足时,DC-DC转换过后的能量不仅能够供给无线传感器节点使用,而且多余的能量可以存储在储能电容器中,实现能量的最大节约;温差发电器采集到的电量不足的时候储能电容器可以暂时充当能量源的角色,保证后面的无线传感器节点有效的工作,并且由于二极管D1的存在避免了储能电容器反向给温差发电器充电的情况。
在实际应用中按照这些阻值选择电阻连接电路即可实现对于储能电容器充放电的监测和保护,延长储能电容器的工作寿命。
2.3 双电压比较器MIC841N为核心的比较器电路设计
在本文中,采用MIC841N作为电压比较器,通过该比较器可以实现对储能电容存储电压的检测,并对后续的线性稳压器的工作状态进行控制。如图4所示是MIC841N的工作参考电路,本文依托参考电路,合理设置外围电阻等器件参数,来实现其比较控制功能。

图4 MIC841N双电压比较器工作参考电路
首先,如图4所示,连接好电路,其Vin端接前面电路的储能电容器的正极;Vin端通过电阻R2接入LTH端;LTH端和HTH端通过电阻R3相连;HTH端接电阻R4然后接地;Vout接TPS78001芯片的EN端。
然后按照以下的方法确定MIC841N的外围电阻的阻值:
根据MIC841N芯片的特性,低电压阈值为:

(6)
高电压阈值为:

(7)
对于MIC841N芯片来说,VREF=1.240V。
由于本文是要驱动一个无线发射模块,根据本文所使用的无线发射模块的工作电压范围(2.4V-3.0V),所以VIN(lo)=2.4V,VIN(lo)=3.0V,由此本文可以确定外围电阻R4,R2,R3的阻值。本文在实际操作中,设定R4+R2+R3=1MΩ,结合公式(6)和公式(7),本文可以计算出:R4=484KΩ,R2=413KΩ,R3=103KΩ。
微型温差发电器采集到的能量给储能电容器充电是一个储能电容器两端的电压逐渐升高的过程,而其放电过程是一个电容器两端的电压缓慢下降的过程。输入双电压比较器MIC841N的Vin处的电压即是电容器两端的电压,那么MIC841N的输出结果如图5所示。

图5 MIC841N芯片工作功能图
从该输出结果本文可以看出,只有电容器的电压在一定的范围内的时候才能输出一个高电平,这恰恰可以用来控制后续稳压器模块的中断,进而最有效的利用能量。
2.4 TPS78001为核心的储能电容器放电稳压电路设计
在实际的应用中,储能电容器这种电能存储设备两端的电压会随着放电时间的延长逐渐下降。在本文研究的实例中,微型温差发电器采集到的能量很有限,而后续的无线射频发射模块需要工作在一定的电压范围内,如果任由储能电容器自由放电,那么无线射频发射模块只会工作很短时间,其他时间电容器的电压都不够无线射频发射模块使用,这部分电能就会被浪费掉,为了解决这个问题,必须需要添加一个受控的稳压器来使储能电容器的放电电压稳定在一个可以使无线射频发射模块工作电压值。
本文采用了TPS78001芯片作为稳压输出设备。如图6所示为TPS78001的工作参考电路图。
首先按照图6连接电路图。IN端接储能电容器的正极;EN使能端接MIC841N的OUT端;OUT端和FB端之间接电阻R5;FB端接R6然后接地;OUT端输出一个稳定的电压,可设置,在本文中为3V,供给后面的无线发射模块使用。

图6 电路C稳压器电路原理图
然后根据以下方法确定外围电阻的阻值。
TPS78001的输出电压可以通过设定电阻R1和R2的值稳定在1.2V-5.1V之间的任何一个值。Vout和VFB的关系如方程(7)所示。

(7)
VFB是一个内部设定的参考电压,它的值为恒定的1.216V,而Vout需要稳定在3V左右,因此可得两个电阻之间的关系。本文在实际应用中设定R6=1MΩ,因此

。
3. 电路整体工作方式和测试
结合图2的系统整体原理电路图,本文电路的整体的工作方式如下:TEG将温差能转换为电能,电能通过MPPT接口实现电能功率的最大化利用,然后经过DC-DC升压装置将电压升到3V左右,开始给储能电容器充电。如果TEG产生的电能的功率很大,电路则一边给储能电容器充电,一边驱动后面的比较器、稳压器以及无线发射模块。若TEG产生的电能比较微弱,则首先给储能电容器进行充电,随着充电的进行,当储能电容器中的电压达到双电压比较器MIC841N的阈值电压时,比较器输出一个高电平,该高电平将使稳压器TPS78001处于使能工作状态,稳压器稳定工作,然后储能电容器开始给后面的无线传感器节点供电;当储能电容器放电一段时间后,其电压下降,当电压下降到MIC841N的低压阈值时,MIC841N输出低电平,此时稳压器TPS78001处于中断状态,储能电容器不再对外放电,而开始继续充电,循环往复,本文电路会一直工作下去。
本文实验过程中采用的TEG是德国Micropelt公司生产的TE-Core-direct,无线发射接收模块使用德州仪器生产的RF2500模块,其他电路采用本文中设计的电路。在实验过程中实现了在温差低至3摄氏度的能量采集,可以将数据直线发送到62.7米的接收端。实验结果表明,本文设计电路实现了应用范围广,发送距离长等特点。
结语
本文提供了一种基于微型温差电池的无线传感网络节点自供电系统,通过选择BQ25504、MIC841N和TPS78001芯片,设计相关外围电路,构建了一个完整的无线传感网络节点。实验结果表明,该自供电系统具备启动电压低,能以最大功率点输出的优点。发射模块传送的距离可达62.7m,可直接放置于暖气片、空调出风口、等物体表面,实现微弱能源的采集和利用,能有效解决无线传感网络节点能源供电问题,具备较高的实用价值。
射频工程师养成培训教程套装,助您快速成为一名优秀射频工程师...
天线设计工程师培训课程套装,资深专家授课,让天线设计不再难...
上一篇:开关电源设计,何时使用BJT?
下一篇:基于单片机的脉冲快速充电系统设计
射频和天线工程师培训课程详情>>

