- 易迪拓培训,专注于微波、射频、天线设计工程师的培养
电子技术设计实例精汇:电源/LED篇
录入:edatop.com 点击:
电源一直是电子工程师非常关注的一块领域,其技术趋势一直都朝着高效、高密度化、高可靠等更高要求在发展。此时正值年末,我们将2014年EDN China杂志发表的一些电源及LED相关电路设计汇集到了一起,希望会对您有所帮助。
提高低成本开关电源的效率
低电流开关稳压器IC通常使用达灵顿管作为输出开关。在这种情况下,电源转换效率可以借由两个便宜的元器件得到提高。
为使之成为可能,芯片上应当有一个针对驱动器晶体管Q1集电极的单独引脚(图1)。在启动时,D1针对Q1的集电极电流形成一条通路。此后,D1和C1形成一个电流累加整流器,增加Q1的集电极电压和电流,从而降低闭合开关Q2上的电压降。[ 点击查看全文 ]

为了实现用两个元器件提升电源转换效率,芯片上应有针对驱动器晶体管Q1集电极的单独引脚。
隔离式交流电线性功率控制
使用有源器件(例如MOSFET)的线性区域进行功率控制并不是有效的解决方案。但如果功率控制被限制在控制范围的低位或高位部分,那么使用线性区域却是个不错的选择。例如,如果我们希望将45W电烙铁的功率控制在35W至45W之间,则一个有源器件将消耗约0.1W~4W的电量。下图中所显示的电路正是基于这一点开发出来的。[ 点击查看全文 ]

基于有源器件的线性区域进行功率控制。
高压反激式转换器的运行效率更高
对于用于闪光灯泵浦式脉冲固体激光器且配备了外部驱动型反激式转换器的电容器充电装置而言,本例可大幅提高其转换效率。在闪光灯泵浦式脉冲固体激光器中,当向蓄能电容器充入高电压时,所充入的电能由提供给闪光灯的电能而定。[ 点击查看全文 ]

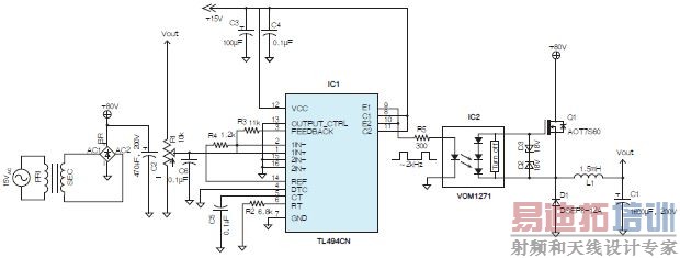
可变高压电源采用光电耦合器
现在市面上可以看到很多0V~30V或60V可调直流输出范围的电源,但高于60V的电源则很少。本设计实例可提供这样一个解决方案。
这里尝试在开关稳压器中使用了光电耦合器(VOM1271),该耦合器具有一个内置的快速关断器件。如果将200pF栅极电容连接至IC2,则开关时间(ton与toff)分别为53μs和24μs。有鉴于此,降压转换器选择了2kHz的开关频率。此处选用了德州仪器(TI)的TL494(IC1)作为脉冲调制控制器。[ 点击查看全文 ]

高压降压转换器原理图
使用双极结型晶体管和基准IC的大功率并联稳压器
可通过将VIN和VOUT连接在一起或使VIN保持开路的方式,将一些电压参考用作并联稳压器。但是,此类器件仅可在低电流情况下(典型限值约为10mA)使用。标准的齐纳二极管具有相同的特性,可在高达1W的功率下运行,但其易受大串联电阻的影响。
同时使用AD584电压参考和外部通道晶体管(如NTE-244)可实现处理高达50W功率的并联稳压器的合成。图1所示的电路可用于削减大电流、长持续时间、过电压脉冲,或用作浮空串联压降。[ 点击查看全文 ]

该电路可用于削减大电流、长持续时间、过电压脉冲,或用作浮空串联压降。
采用TL431基准的压控振荡器
TL431为三端可编程并联稳压二极管,其电压基准如同低温度系数的齐纳管一样运行,通过两个外部电阻就可从2.5V编程到36V。同时,该器件显示出宽工作电流范围,在典型阻抗0.22Ω时为1.0mA~100mA。这些基准的特性使它们能在数字电压表、电源和运放电路等许多需要精密电压基准的应用中代替齐纳二极管。现在,该器件被广泛应用于各种开关电源。[ 点击查看全文 ]

采用LM317的稳压二极管
LM317稳压器(图1)因其可实现各种不同的功能和应用的多用性而为人所熟知。LM317的标准和经典之处在于它是一款可调节三端正电压的稳压器。它的另一个简易、重要的配置在于有两个终端的电流稳压器。[ 点击查看全文 ]

三晶体管电流源覆盖宽范围
本设计实例是一个2线式电流调节器(图1),它在性能和器件数目之间达到了很好的平衡。通过使用三个晶体管、三个电阻和一个LED灯,可实现很好的调节效果(在大部分电压范围内准确度好于1%)、较低的工作电压(通常为1.2V),以及比复杂度相同的其他电路更理想的温度系数(0.07%/K)。[ 点击查看全文 ]

2线式电流调节器。
超级电容器后备电路提供可靠的不间断电源
超级电容器兼具非常高的电容和非常低的 ESR,因而使其能够为应对诸如后备电源解决方案等常见问题提供全新的方法。然而,性能的大幅跃升往往伴随着权衡取舍。为了有效地利用超级电容器常常必需 进行电容器单元的串接,这反过来又需要保护和平衡电路。虽然超级电容器的循环寿命和使用寿命总体而言可能远远超过同类竞争的电池技术,但是电容器电压和温 度的小幅变化均有可能导致系统性能在其运作期间发生巨大的波动。
为此,在任何基于电容器的后备系统中,“健康” 监测通常都是一种必需具备的功能。LTC3350 等新型产品旨在解决诸如此类与超级电容器后备应用尤为相关的问题,并为开发可靠、灵活、高性能的后备解决方案提供了尽可能简单的方法。[ 点击查看全文 ]

高电流超级电容器充电器和后备控制器
指示电量不足的简单电路设计
图中所示的设计实例可指示使用四节AA电池供电的音频测试仪器出现的电量不足状态。由于该仪器采用的是分立式设计,相较于单一来源的集成电路,该相同方法看似更符合项目初衷。[ 点击查看全文 ]

大幅提高晶闸管的dV/dt耐受性
晶闸管(SCR)是一种半导体开关器件。早在1956年,Moll等人就发表了这 种开关器件的理论基础。尽管低功率器件在当代开关领域已基本销声匿迹,并被高压双极结型晶体管(BJT)、金属氧化物半导体场效应晶体管(MOSFET) 及绝缘栅双极型晶体管(IGBT)等所取代,但它们在兆瓦级开关器件领域仍无可替代,例如2kA、1.2kV的SCR就被应用于机车驱动器中,或用来控制铝材生产厂中的电炉等。[ 点击查看全文 ]

一个基本的SCR类结构(a),获得一定值的门极电流和维持电流(b),以及大幅改进的耐瞬变电压性能,从而有效防止阳极电压陡增引起的意外导通(c)。
LED相关设计 >>
如何使LED灯泡可调光
多年来,制造商不断向市场推出LED灯,其最终目标是要用来取代白炽灯和紧凑型荧光灯(CFL)。这些灯泡设计的演变经历了从非常简单的不可调光方案,到高级但昂贵的可调光方案,再到性价比更高的可调光方案。
本文介绍的这些简单技巧在与所述的LED转换器一起使用时,可使大多数基于TRIAC的调光器实现无闪烁的平滑调光效果。[ 点击查看全文 ]

典型的调光器原理图
通过两个PIC引脚驱动六只LED灯
本设计实例展示了仅使用两条MCU的I/O口线驱动六只LED灯的新方法,这种方法尤其适用于任何引脚有限的芯片。这种方法使用了两条I/O口线以及一对互补双极型晶体管。通过多路复用的方法可点亮一只以上的LED灯。[ 点击查看全文 ]

测试选择PIC10F200,固件以两个独立、简单的汇编程序源代码的方式提供。
高亮度LED闪光灯标赋予开关稳压器新的用途
该闪光灯标电路(图1)可用于在高速路上发出求救信号,在停车场、医院和酒店等场所指示方向。该电路使用了一个大功率LED,其亮度高于普通的白炽闪光灯。采用6V或12V SLA(密封铅酸)手提灯电池供电,使得电路非常轻便。[ 点击查看全文 ]

闪光灯标电路图。
安全闪光灯发出高电压警报
本设计实例中使用了LTC1540CS8组合纳米功率比较器和基准,当存在高压时,高亮度LED就会闪烁。在高电压情况下,LED快速闪烁;在低压情况下,LED闪烁速度减慢。由于LED的占空比较小,电流消耗也很低。即使在光照良好的情况下,高亮度LED也能引起人们的注意。[ 点击查看全文 ]

闪烁灯高电压警报电路图
故障防护多芯片LED模组驱动器
开发这一驱动旨在提供一款高效容错设备,尤其适用于采用串联或串并联结合配置方式的中大功率LED灯组成的集成式LED模块。与分立式功率型LED灯组成 的SLL不同,集成式LED芯片如果在工作过程中由于电气或热应力导致开路、短路或漏电,任何故障LED都将无法替换/修复。本电路(图)可应对这样的事 故,隔离故障灯串,同时不会影响功率预算,亦不会影响其他正常运行的LED灯串。[ 点击查看全文 ]

驱动电路,适用于采用串联或串并联结合配置方式的中大功率LED灯组成的集成式LED模块。
射频工程师养成培训教程套装,助您快速成为一名优秀射频工程师...
天线设计工程师培训课程套装,资深专家授课,让天线设计不再难...
上一篇:LED损坏的主要原因及几种LED电路保护的方法
下一篇:计算电流暂态中的功率因数
射频和天线工程师培训课程详情>>

