- 易迪拓培训,专注于微波、射频、天线设计工程师的培养
可兼容各家调光器的的TRIAC调光LED驱动器
录入:edatop.com 点击:
三端双向可控硅(TRIAC)是电力电子领域的常用的整流器件,通过门极的控制信号可以实现其在两个方向上的导通。当TRIAC导通后,门极控制信号便失去控制作用,当通过TRIAC的电流低于维持电流,TRIAC由导通变为截止。基于TRIAC的调光器目前广泛应用于对白炽灯和卤素灯等纯阻性负载的调光应用中,基本原理是通过控制TRIAC的触发时刻来控制TRIAC的导通角,进而实现对光源(负载)电压的调节,达到调光的目的。
发光二极管(Light Emitting Diode,简称LED)由于具有体积小、节能、使用寿命长等优点,成为传统光源(如白炽灯)最有潜力的替代光源之一。目前LED的常用调光技术有PWM调光,模拟调光和TRIAC调光。PWM的调光的原理是控制流经LED电流的导通时间,模拟调光的原理是直接控制流经LED电流的大小。由于TRIAC调光不需要改变原有线路,为了在现有基础设施不改动的情况下,将现有使用TRIAC调光器的传统照明系统快速低成本升级到LED照明系统,TRIAC是目前普遍采用的调光方式。
LED调光产品在调光器兼容性上,要求平滑性好、调光深度佳,无闪烁,同时电源的轻薄化趋势也要求LED驱动器具有更小的体积。熟悉LED照明的工程师都知道,做好一个性能优异且尽可能多兼容各家调光器的调光方案是一件富有挑战性的事,更何况在当下竞争压力如此之大,成本已成为头等考量因素。
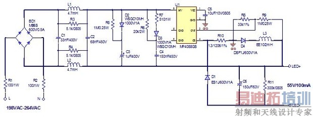
本文介绍的美国芯源系统有限公司(MPS)最新推出的MP4068/MP4088 TRIAC调光LED驱动芯片使得这一问题迎刃而解。这两款非隔离应用驱动芯片在提供高性能的同时使得设计方案变得更加简洁和低成本。其中MP4068适用于120VAC输入,MP4088适用于230VAC输入。MP4068及MP4088原理图如图一图二所示,两款芯片支持单绕组非隔离Buck或Buck-Boost设计,大大简化了系统复杂性有效减少了外围器件数,相比与其他芯片,该应用方案具有更少的外围元件,以7.5W球泡灯为例,至多需要20个外围器件,不含芯片总成本约2元人民币,远低于目前市面上广泛采用的自激振荡等方案,即便应用于蜡烛灯,GU10等小体积的灯型,由于器件稀少,板面简洁,利于产线生产,进而大大减小产品的失效率与返修率,维护成本随之降低。可使用非常廉价的单绕组电感,无需辅助绕组。顺应了TRIAC调光LED照明设计简单化,低成本的趋势。MP4068BOM成本如图三所示。
MP4068/ MP4088内部集成了一颗500V的功率MOSFET,最高功率可达10W。为了获得卓越稳定的调光性能,芯片采用MPS特有的混合工作模式,根据输入电压的大小,自动调整工作模式,即断续工作模式(DCM)和连续工作模式(CCM),既保证了调光性能又使系统具有高功率因数(>0.7)。
除此之外,芯片内置快速启动电路和VCC充电电路,无需辅助绕组额外供电。芯片集成了多重保护功能,增强系统安全性,如输出过压保护(OVP),输出短路保护(SCP),VCC掉电保护(UVLO),过温保护(OTP)。此外,芯片专门集成了输出电流高温自适应降流功能,当芯片结温达到145°C时,输出电流开始减小,到结温达到160°C时,输出电流降至设定值得20%左右,保证系统安全性。
特性
·超低成本(20多个元器件)
·单绕组架构,支持Buck和Buck-Boost(可用工字型电感)
·卓越稳定的调光性能
·恒流输出
·内置500V MOSFET
·内置快速启动和VCC充电电路
·高功率因数(>0.7)
·输出电流高温自适应降流
·完善的保护功能

图1.MP4068原理图

图2.MP4088原理图

图3.MP4068的BOM成本
发光二极管(Light Emitting Diode,简称LED)由于具有体积小、节能、使用寿命长等优点,成为传统光源(如白炽灯)最有潜力的替代光源之一。目前LED的常用调光技术有PWM调光,模拟调光和TRIAC调光。PWM的调光的原理是控制流经LED电流的导通时间,模拟调光的原理是直接控制流经LED电流的大小。由于TRIAC调光不需要改变原有线路,为了在现有基础设施不改动的情况下,将现有使用TRIAC调光器的传统照明系统快速低成本升级到LED照明系统,TRIAC是目前普遍采用的调光方式。
LED调光产品在调光器兼容性上,要求平滑性好、调光深度佳,无闪烁,同时电源的轻薄化趋势也要求LED驱动器具有更小的体积。熟悉LED照明的工程师都知道,做好一个性能优异且尽可能多兼容各家调光器的调光方案是一件富有挑战性的事,更何况在当下竞争压力如此之大,成本已成为头等考量因素。
本文介绍的美国芯源系统有限公司(MPS)最新推出的MP4068/MP4088 TRIAC调光LED驱动芯片使得这一问题迎刃而解。这两款非隔离应用驱动芯片在提供高性能的同时使得设计方案变得更加简洁和低成本。其中MP4068适用于120VAC输入,MP4088适用于230VAC输入。MP4068及MP4088原理图如图一图二所示,两款芯片支持单绕组非隔离Buck或Buck-Boost设计,大大简化了系统复杂性有效减少了外围器件数,相比与其他芯片,该应用方案具有更少的外围元件,以7.5W球泡灯为例,至多需要20个外围器件,不含芯片总成本约2元人民币,远低于目前市面上广泛采用的自激振荡等方案,即便应用于蜡烛灯,GU10等小体积的灯型,由于器件稀少,板面简洁,利于产线生产,进而大大减小产品的失效率与返修率,维护成本随之降低。可使用非常廉价的单绕组电感,无需辅助绕组。顺应了TRIAC调光LED照明设计简单化,低成本的趋势。MP4068BOM成本如图三所示。
MP4068/ MP4088内部集成了一颗500V的功率MOSFET,最高功率可达10W。为了获得卓越稳定的调光性能,芯片采用MPS特有的混合工作模式,根据输入电压的大小,自动调整工作模式,即断续工作模式(DCM)和连续工作模式(CCM),既保证了调光性能又使系统具有高功率因数(>0.7)。
除此之外,芯片内置快速启动电路和VCC充电电路,无需辅助绕组额外供电。芯片集成了多重保护功能,增强系统安全性,如输出过压保护(OVP),输出短路保护(SCP),VCC掉电保护(UVLO),过温保护(OTP)。此外,芯片专门集成了输出电流高温自适应降流功能,当芯片结温达到145°C时,输出电流开始减小,到结温达到160°C时,输出电流降至设定值得20%左右,保证系统安全性。
特性
·超低成本(20多个元器件)
·单绕组架构,支持Buck和Buck-Boost(可用工字型电感)
·卓越稳定的调光性能
·恒流输出
·内置500V MOSFET
·内置快速启动和VCC充电电路
·高功率因数(>0.7)
·输出电流高温自适应降流
·完善的保护功能

图1.MP4068原理图

图2.MP4088原理图

图3.MP4068的BOM成本
射频工程师养成培训教程套装,助您快速成为一名优秀射频工程师...
天线设计工程师培训课程套装,资深专家授课,让天线设计不再难...
上一篇:快充让锂电池保护元件化敌为友
下一篇:教你看懂MOSFET数据表
射频和天线工程师培训课程详情>>

