- 易迪拓培训,专注于微波、射频、天线设计工程师的培养
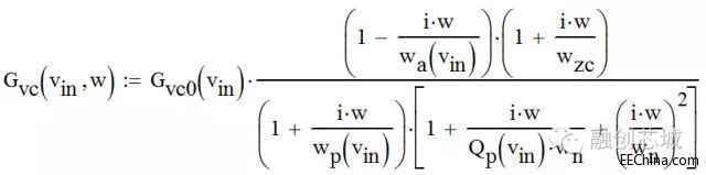
电流型BUCKBOOST的传递函数
录入:edatop.com 点击:
2016年度STM32全国巡回研讨会将于9月7日至23日于全国12座城市举办,ST已邀请融创芯城作为电商平台合作伙伴全程参与,欢迎小伙伴们莅临各大研讨会的融创芯城展台沟通交流。
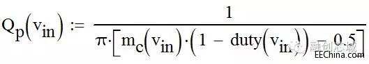
这篇分享一下峰值电流型BUCKBOOST的传递函数。
为什么总分享一些理论的东西,前几天看到同事在帮客户debug BUCKBOOST,碰到这样的案子,我个人的经验是这样,在帮客户调东西之前,我会去计算一下,客户的硬件参数会不会有问题,能不能正常工作,电感电容大小,环路补偿理论上是不是稳定的,如果没有问题,才进一步做板级的分析,如果没有理论基础,调试只能是抓瞎。

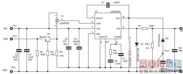
上面是一个基于LED5000的BUCKBOOST原理图,当然了这个是输出恒流的,下面给出的是控制电压到输出电压的,恒压到恒流的转换也很简单,只是多了一个LED的小信号模型而已,这里不详细描述,以后再聊。

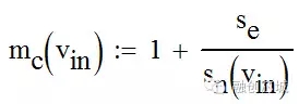
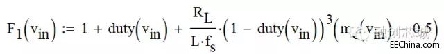
其中:









文章来源:微信公众号 融创芯城
射频工程师养成培训教程套装,助您快速成为一名优秀射频工程师...
射频和天线工程师培训课程详情>>

