- 易迪拓培训,专注于微波、射频、天线设计工程师的培养
安森美半导体的降压调整器NCP323X:全集成、大电流、宽输入、高能效
录入:edatop.com 点击:
NCP323X系列是安森美半导体针对低压、大电流、小体积,如蜂窝通讯基站、服务器及系统存储设备等应用的DC-DC降压调整器,提供大输出电流(额定最大输出电流范围为15 A至40 A)、宽输入电压(3 V 至21 V)范围,输出电压可低至0.6 V,内置过压、过流、短路、过热保护等丰富的保护特性,其中创新的过流保护模式能在负载严重短路时提供可靠保护,高带宽、大驱动电流输出误差放大器提供快速的负载瞬态响应,具有高集成度、高能效等优势。
NCP323X系列概览
NCP323X系列目前共有8款产品(见图1),其中,NCP3237内部集成超低导通电阻的MOSFET,有效降低工作损耗,提升工作能效,因而支持达40 A的输出电流,同时,NCP3237支持的输入电压范围为3 V至18 V,可满足常用的3.3 V、5 V、12 V、14 V等各种电源总线应用。NCP3231和NCP3233已广泛用于通讯设备,NCP3233支持3 V至21 V的超宽输入电压范围。NCP3235在轻载时为非连续导电模式(DCM),可以有效提升轻载能效。

图1:NCP323X系列输出电流及输入电压范围
NCP323X 采用多晶片平面布局封装,控制器和功率管分布在平面上的不同区域,热量分布均匀,上管具有更强的导热能力。6mm*6mm 的封装、足够大的导热面积,可以更换好将芯片工作时产生的热量导入PCB,向外散热,而1mm的高度,使得芯片到PCB的导热路径更小,有助于更好的散热。
25 A同步整流降压调整器:NCP3231/A
NCP3231/A是一款大电流、高能效的电压控制模式同步降压调整器。输入电压从4.5 V至18 V,支持最低0.6 V、且高达25 A输出电流。主要特色为:

图2:NCP3231/A内部框图
NCP3231内置0.6 V参考电压的 OTS比较器,当检测到OTS脚电压大于0.6 V时,转换器的上管和下管会同时关断。当OTS脚电压低于0.55 V后,转换器会重新进入软启动。该比较器可以用于温度检测,还可以用于输出过压保护如果不需要温度检测,可以将OTS接地。
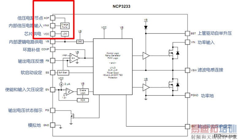
20 A同步整流降压调整器:NCP3233
NCP3233是一款大电流、高能效的电压控制模式同步降压调整器。具有从3 V至21 V的超宽输入电压范围,支持最低0.6 V输出、且高达20 A输出电流。除了具有NCP3231的优势与特性,NCP3233还具有以下重要特点:
由于NCP3233芯片的软启动功能采用独立的SS 引脚 设置,可以通过调节SS 引脚 和GND之间的跨接电容,轻松实现软启动时间的设置。

图3:NCP3233内部框图
NCP3233典型应用电路
对于输入电压<6 V 的应用场景,NCP3233芯片外部通过增加两个二极管和一个电容,配合内置的电荷泵控制电路,可将输入电压升高后再送给IC的VCC引脚,从而获得IC内部的工作电源。
对于输入电压> 5 V 的应用场景,直接用输入电压供给VCC引脚,芯片就可稳定启动开始工作,无需使用内部电荷泵电路,因而XCP可悬空处理,无需作额外的上拉或下拉设置。
对于输入电压<6 V ,同时可提供VCC电源的应用,可将芯片的VIN和VCC分别独立供电。此时VCC电源的工作电压范围为5 V至21 V。

图4:NCP3233典型应用电路
NCP3233能效测试曲线
经测试,输入电压为12 V时,NCP3233输出电压为1 V和3.3 V时的峰值能效分别达到88%和95%,满载能效分别达到85%和94%;输入电压为5 V时,输出电压为1 V和3.3 V时的峰值能效分别达到93%和97%,满载能效分别达到88%和95%;输入电压为3.3 V时,输出电压为1 V时的峰值能效达到93%,满载能效达到86%。

图5:NCP3233能效曲线
总结
大电流宽输入范围DC-DC降压调整器NCP323X系列是全集成的方案,可有效地减小PCB设计的占板面积,其低导通阻抗减小IC功耗,有效地提升能效, 而多重保护方式可有效对IC本身及负载进行过流、短路、过压、过温等全面的保护,并内置独立比较器,客户可根据需要自定义过压、过温保护。各种严格的场景模拟测试,确保NCP323X系列产品在各种严格的应用条件下都能满足应用要求。平面布局封装确保有效、均衡地散热。此外,安森美半导体还提供强大的设计工具,包括电路仿真模型如SIMPLIS、Pspice、 COMPCALC和热仿真模型如FloTherm PCB,以帮助工程师简化设计流程和提高设计效率,加快产品上市。
NCP323X系列概览
NCP323X系列目前共有8款产品(见图1),其中,NCP3237内部集成超低导通电阻的MOSFET,有效降低工作损耗,提升工作能效,因而支持达40 A的输出电流,同时,NCP3237支持的输入电压范围为3 V至18 V,可满足常用的3.3 V、5 V、12 V、14 V等各种电源总线应用。NCP3231和NCP3233已广泛用于通讯设备,NCP3233支持3 V至21 V的超宽输入电压范围。NCP3235在轻载时为非连续导电模式(DCM),可以有效提升轻载能效。

图1:NCP323X系列输出电流及输入电压范围
NCP323X 采用多晶片平面布局封装,控制器和功率管分布在平面上的不同区域,热量分布均匀,上管具有更强的导热能力。6mm*6mm 的封装、足够大的导热面积,可以更换好将芯片工作时产生的热量导入PCB,向外散热,而1mm的高度,使得芯片到PCB的导热路径更小,有助于更好的散热。
25 A同步整流降压调整器:NCP3231/A
NCP3231/A是一款大电流、高能效的电压控制模式同步降压调整器。输入电压从4.5 V至18 V,支持最低0.6 V、且高达25 A输出电流。主要特色为:
- 全集成,宽输入电压,高能效
- Hiccup打嗝模式故障保护(包括输出欠压、输出过压、过流、短路、过温等保护)
- 内部 0.6 V参考电压,全温度范围内+/-1%精度
- 300K, 500K, 1MHz 固定可选开关频率
- 外部可调软启动Soft-start时间
- 外部可调过流保护点,带温度补偿的精确过流保护比较器
- 无损电流检测,检测下管导通电压,无需外部电路
- 支持输出pre-bias预偏置启动:如果软启动之前输出有预偏置电压,上下功率管会关断,直到内部参考电压上升到和FB电压相同时,首先开通上管,然后继续软启动过程。输出电压在预偏置电压基础上继续上升到设定值,不会有放电再启动的过程。如果预偏置电压比设定的输出电压高,上下管会一直保持关断。
- 可调的精确输入欠压UVLO保护
- 独立比较器可以用于其他保护,如过温保护等。
- 内建芯片OTP过温保护
- 输出OVP与UVP保护
- 集成30 V耐压功率场效应管,提供高可靠性
- 4 MHz高带宽大驱动电流误差放大器提供快速动态响应

图2:NCP3231/A内部框图
NCP3231内置0.6 V参考电压的 OTS比较器,当检测到OTS脚电压大于0.6 V时,转换器的上管和下管会同时关断。当OTS脚电压低于0.55 V后,转换器会重新进入软启动。该比较器可以用于温度检测,还可以用于输出过压保护如果不需要温度检测,可以将OTS接地。
20 A同步整流降压调整器:NCP3233
NCP3233是一款大电流、高能效的电压控制模式同步降压调整器。具有从3 V至21 V的超宽输入电压范围,支持最低0.6 V输出、且高达20 A输出电流。除了具有NCP3231的优势与特性,NCP3233还具有以下重要特点:
- 更宽的输入电压范围
- 输出OVP过压保护:具有独特的两级OVP输出过压保护机制
- 1). NCP3233检测到FB电压高于690 mV (115%),通过关闭上管,开启下管降低到额定输出电压。此时PG信号依然为高
- 2). 当NCP3233检测到FB电压高于780 mV (130%),NCP3233关闭上管,并保持下管持续开启,降低输出电压,同时PG信号拉低;直到FB电压降低到525 mV,IC进入打嗝模式。
- OCP过流保护精度:有更优化的过流检测精度。OCP精度较NCP3231提升10%
由于NCP3233芯片的软启动功能采用独立的SS 引脚 设置,可以通过调节SS 引脚 和GND之间的跨接电容,轻松实现软启动时间的设置。

图3:NCP3233内部框图
NCP3233典型应用电路
对于输入电压<6 V 的应用场景,NCP3233芯片外部通过增加两个二极管和一个电容,配合内置的电荷泵控制电路,可将输入电压升高后再送给IC的VCC引脚,从而获得IC内部的工作电源。
对于输入电压> 5 V 的应用场景,直接用输入电压供给VCC引脚,芯片就可稳定启动开始工作,无需使用内部电荷泵电路,因而XCP可悬空处理,无需作额外的上拉或下拉设置。
对于输入电压<6 V ,同时可提供VCC电源的应用,可将芯片的VIN和VCC分别独立供电。此时VCC电源的工作电压范围为5 V至21 V。

图4:NCP3233典型应用电路
NCP3233能效测试曲线
经测试,输入电压为12 V时,NCP3233输出电压为1 V和3.3 V时的峰值能效分别达到88%和95%,满载能效分别达到85%和94%;输入电压为5 V时,输出电压为1 V和3.3 V时的峰值能效分别达到93%和97%,满载能效分别达到88%和95%;输入电压为3.3 V时,输出电压为1 V时的峰值能效达到93%,满载能效达到86%。

图5:NCP3233能效曲线
总结
大电流宽输入范围DC-DC降压调整器NCP323X系列是全集成的方案,可有效地减小PCB设计的占板面积,其低导通阻抗减小IC功耗,有效地提升能效, 而多重保护方式可有效对IC本身及负载进行过流、短路、过压、过温等全面的保护,并内置独立比较器,客户可根据需要自定义过压、过温保护。各种严格的场景模拟测试,确保NCP323X系列产品在各种严格的应用条件下都能满足应用要求。平面布局封装确保有效、均衡地散热。此外,安森美半导体还提供强大的设计工具,包括电路仿真模型如SIMPLIS、Pspice、 COMPCALC和热仿真模型如FloTherm PCB,以帮助工程师简化设计流程和提高设计效率,加快产品上市。
射频工程师养成培训教程套装,助您快速成为一名优秀射频工程师...
天线设计工程师培训课程套装,资深专家授课,让天线设计不再难...
上一篇:SM7313P非隔离LED恒流驱动灯丝灯方案
下一篇:大牛教你电流检测电路设计技巧
射频和天线工程师培训课程详情>>

