- 易迪拓培训,专注于微波、射频、天线设计工程师的培养
SM7033P 5V100mA 小功率恒压BUCK电源方案
录入:edatop.com 点击:
[size=12.6316px] SM7033P是一款恒压控制芯片,内置CS电阻。全电压范围恒压精度小于±3%,外围元件少,方案成本低。
SM7033P具有自恢复的输出开短等多重保护功能,以提高系统可靠性。
SM7033P小功率恒压电源芯片可应用于小家电电源、MCU或功能模组供电电源等应用领域。
[size=12.6316px]典型应用方案
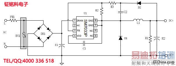
SM7033P 5V100mA BUCK系统
原理图:
[size=12.6316px]
BOM清单:
[size=12.6316px] 

射频工程师养成培训教程套装,助您快速成为一名优秀射频工程师...
射频和天线工程师培训课程详情>>

