- 易迪拓培训,专注于微波、射频、天线设计工程师的培养
SM2082EK无频闪LED恒流驱动芯片方案
录入:edatop.com 点击:
[size=12.6316px] SM2082EK是单通道恒流LED驱动电源芯片,芯片使用本司专利的恒流设定和控制技术,输出电流由外接Rext电阻设置为5mA~60mA,且输出电流不随芯片OUT端口电压而变化,较好的恒流性能。系统结构简单,外围元件极少,方案成本低。
[size=12.6316px]
[size=12.6316px]方案一
SM2082EK无无频闪应用方案(12W)
[size=12.6316px]
1.LED灯串电压建议控制在250V到270V之间,系统工作最优化。
2.通过改变R1,R2电阻值,调整输出工作电流值。
3.R3为系统放电电阻,建议510K到1M之间。
4.C2电容为抗干扰器件,建议使用。
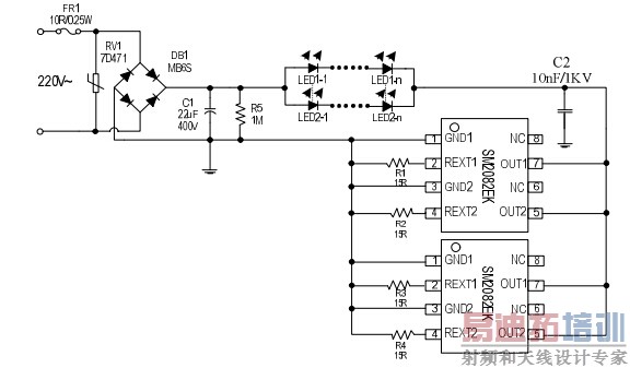
[size=12.6316px]方案一
SM2082EK无无频闪应用方案(24W)
[size=12.6316px] 
[size=12.6316px]1.LED灯串电压建议控制在250V到270V之间,系统工作最优化。
2.通过改变R1,R2,R3,R4电阻值,调整输出工作电流值。
3.R5为系统放电电阻,建议510K到1M之间。
4.C2电容为抗干扰器件,建议使用。
射频工程师养成培训教程套装,助您快速成为一名优秀射频工程师...
天线设计工程师培训课程套装,资深专家授课,让天线设计不再难...
上一篇:钲铭科DK124
5V9V12V快充电源芯片方案
下一篇:为什么云被隔离了
射频和天线工程师培训课程详情>>

