- 易迪拓培训,专注于微波、射频、天线设计工程师的培养
如何增加AC/DC电源设计采用PFC+LLC拓扑时的灵活性
录入:edatop.com 点击:
对于80~800W的通用交流输入AC / DC电源设计,单级升压PFC加上半桥LLC被认为是一种非常流行的拓扑。一般传统做法,这样的电源设计会采用模拟PFC+模拟LLC, 分开或者组合的封装。然而即使对于经验丰富的电源设计师而言,类似的PFC+LLC仍然设计起来相当困难。通常情况下,这些设计可能涉及BOM中一百多个组件,每个原型迭代可能需要几个星期到几个月来构建和测试,并且可能需要长达一年以上才能投入生产。难度还在于终端客户会在不同设计阶段甚至在量产时,提出新的功能要求,这使得电源供应商不得不重新设计并再次重新运行整个设计周期。雪上加霜的是,某些情况下新的功能要求并不能由现有的IC解决方案实现。例如,终端客户发现他们的新一代产品在短路故障中需要实现自动重启功能,但是现设计出的IC在这样的故障中只能实现锁定保护。电源供应商可能会要求IC供应商设计出具有该功能的新IC,但是一般供应商也只有在该客户值得花费时间和精力的情况下才会去设计新IC,而且这可能会花费几个月的时间才能完成具有新功能的样品!
对于电源各种各样的性能要求每年在不断加强,这给电源设计师添加了更多的挑战,例如,欧洲CoC标准Tier2将于2016年1月实施,但大部分电源至今尚不能满足其空载功耗要求(见表1)。特别是对于PC电源市场,越来越多的终端客户都要求电源供应商提高效率和功率因数,以满足黄金、铂金甚至钛金的效率标准(见表2)。

表1: 外置电源能量效率实施标准

表2: 对于PC电源80 plus的效率要求
除了能量效率,终端客户通常也会要求其他的特性,如高功率因数,快速的瞬态响应,多级保护功能等。而其中一些特征如果采用模拟电路是难以实现的。为了满足客户要求,电源供应商使用数字控制来提高性能,获得精确快速的采样和更好的控制回路设计等优势。然而,在AC-DC领域的客户可能总是需要使用额外的DSP(数字信号处理器)或MCU(单片机)来实现数字化控制,而且常常需要雇用嵌入式开发的程序员,这都增加了开发和生产成本。数字控制常常被认为是“高端且成本高昂”,所以一般只在某些高端电源如服务器,电动跑车充电等应用中使用。
综上所述,电源设计人员面临的一些挑战是:
1.从设计到生产各阶段终端客户多变的需求;
2. 从空载到满载的高效率、高功率因数;
3.昂贵且难以实现的数字控制。
为了改善这种情况,一种解决办法是使用一个足够小、速度以及内存正好满足需求的数字核用于AC-DC控制,并使用图形用户界面(GUI)来配置所有主要功能(见图2)。其优势如下:
1,灵活的设计,即使处于生产阶段中, 许多主要功能都可以被重新配置,不会延迟交付, BOM几乎不需要改动;
2.超乎所有模拟IC的高效率、高功率因数、快速的响应速度;
3.与模拟控制器相似的成本;
4.去除某些外部组件,如各种设定时间/频率的RC,节约BOM成本;
5.内置由IC供应商提供的程序,客户可自定义各种不同的配置而不需编程。原厂对所有客户不论规模大小,都会根据不同程序配置, 定位一个或多个特殊的料号。
我们设计了一种使用这种数字芯片的PFC+LLC组合控制器,该芯片的性能符合高端PC电源市场认证,例如Energy Using Product(EuP)指令 Lot6和Code of Conduct第五版Tier2。这是通过在无负载情况下提供小于150mW的输入功率和在250mW载荷下提供小于500mW的输入功率条件下实现的。为了满足80 Plus 钛金准则,在20 100%负荷和VIN=230VIN的情况下,功率因数也必须高于0.95(见图3和图4)。
除了高端个人计算机,其他AC / DC应用也可以受益于该IC,使得系统性能得到提升,如电视机、游戏机、手提电脑、LED街灯、服务器、电池充电器等等。未来除了PFC+LLC的组合IC, MPS还会推出一个独立的数字PFC IC, 可与flyback IC共同工作。

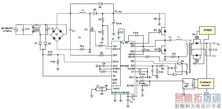
图1数字PFC+LLC组合设计示意图

图2数字PFC的主要图形用户界面

图3与80 Plus铂金准则相比,240W EVB的效率

图4采用获得专利的PFC补偿法,轻载下功率因数的改善
组合控制器的PFC部分的主要特点和优点包括:
·已获得专利的CCM/DCM数字平均电流控制模式,以提升整体效率和最小化系统尺寸;
·已获得专利的可配置输入电容补偿,以提高低负载和高输入电压情况下的功率因数;
·在连续导电模式下频率抖动技术,改善EMI;
·已获得专利的智能X电容放电器,以提升效率。
组合控制器的LLC部分的主要特点和优点包括:
·600V驱动器:集成自举二极管和高dV/dt抗扰性;
·50%的占空比下,可变频率谐振控制器;
·自适应死区时间可提供最佳效率;
·自动容性保护。
组合控制器作为整体系统的主要特点和优点包括:
·高压电流源启动 (HR1200) 或外部电源启动(HR1201);
·Po=0W时,PIN
对于电源各种各样的性能要求每年在不断加强,这给电源设计师添加了更多的挑战,例如,欧洲CoC标准Tier2将于2016年1月实施,但大部分电源至今尚不能满足其空载功耗要求(见表1)。特别是对于PC电源市场,越来越多的终端客户都要求电源供应商提高效率和功率因数,以满足黄金、铂金甚至钛金的效率标准(见表2)。

表1: 外置电源能量效率实施标准

表2: 对于PC电源80 plus的效率要求
除了能量效率,终端客户通常也会要求其他的特性,如高功率因数,快速的瞬态响应,多级保护功能等。而其中一些特征如果采用模拟电路是难以实现的。为了满足客户要求,电源供应商使用数字控制来提高性能,获得精确快速的采样和更好的控制回路设计等优势。然而,在AC-DC领域的客户可能总是需要使用额外的DSP(数字信号处理器)或MCU(单片机)来实现数字化控制,而且常常需要雇用嵌入式开发的程序员,这都增加了开发和生产成本。数字控制常常被认为是“高端且成本高昂”,所以一般只在某些高端电源如服务器,电动跑车充电等应用中使用。
综上所述,电源设计人员面临的一些挑战是:
1.从设计到生产各阶段终端客户多变的需求;
2. 从空载到满载的高效率、高功率因数;
3.昂贵且难以实现的数字控制。
为了改善这种情况,一种解决办法是使用一个足够小、速度以及内存正好满足需求的数字核用于AC-DC控制,并使用图形用户界面(GUI)来配置所有主要功能(见图2)。其优势如下:
1,灵活的设计,即使处于生产阶段中, 许多主要功能都可以被重新配置,不会延迟交付, BOM几乎不需要改动;
2.超乎所有模拟IC的高效率、高功率因数、快速的响应速度;
3.与模拟控制器相似的成本;
4.去除某些外部组件,如各种设定时间/频率的RC,节约BOM成本;
5.内置由IC供应商提供的程序,客户可自定义各种不同的配置而不需编程。原厂对所有客户不论规模大小,都会根据不同程序配置, 定位一个或多个特殊的料号。
我们设计了一种使用这种数字芯片的PFC+LLC组合控制器,该芯片的性能符合高端PC电源市场认证,例如Energy Using Product(EuP)指令 Lot6和Code of Conduct第五版Tier2。这是通过在无负载情况下提供小于150mW的输入功率和在250mW载荷下提供小于500mW的输入功率条件下实现的。为了满足80 Plus 钛金准则,在20 100%负荷和VIN=230VIN的情况下,功率因数也必须高于0.95(见图3和图4)。
除了高端个人计算机,其他AC / DC应用也可以受益于该IC,使得系统性能得到提升,如电视机、游戏机、手提电脑、LED街灯、服务器、电池充电器等等。未来除了PFC+LLC的组合IC, MPS还会推出一个独立的数字PFC IC, 可与flyback IC共同工作。

图1数字PFC+LLC组合设计示意图

图2数字PFC的主要图形用户界面

图3与80 Plus铂金准则相比,240W EVB的效率

图4采用获得专利的PFC补偿法,轻载下功率因数的改善
组合控制器的PFC部分的主要特点和优点包括:
·已获得专利的CCM/DCM数字平均电流控制模式,以提升整体效率和最小化系统尺寸;
·已获得专利的可配置输入电容补偿,以提高低负载和高输入电压情况下的功率因数;
·在连续导电模式下频率抖动技术,改善EMI;
·已获得专利的智能X电容放电器,以提升效率。
组合控制器的LLC部分的主要特点和优点包括:
·600V驱动器:集成自举二极管和高dV/dt抗扰性;
·50%的占空比下,可变频率谐振控制器;
·自适应死区时间可提供最佳效率;
·自动容性保护。
组合控制器作为整体系统的主要特点和优点包括:
·高压电流源启动 (HR1200) 或外部电源启动(HR1201);
·Po=0W时,PIN
射频工程师养成培训教程套装,助您快速成为一名优秀射频工程师...
射频和天线工程师培训课程详情>>

