- 易迪拓培训,专注于微波、射频、天线设计工程师的培养
镍镉电池自动充电放电器电路
录入:edatop.com 点击:

该电路能使两节镍镉电池,当充电至3V或放电至1 34V时,自动断开充电或放电回路,有效地防止过充电或过放电。
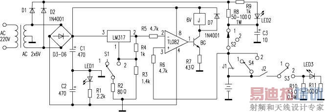
电路见附图。D1、D2整流后的电压供给电池充电,D3~D6整流后的电压供给比较、控制电路。TL082构成比较电路,其2脚由LM317输出提供一个恒定电压作为参考基准,3脚电压来自电池。2、3脚的电压比较后由1脚输出控制BG的开和关,再通过继电器来控制充电或放电回路。
1 充电过程:将开关S置于“1”的位置,电池置于电池夹中,接通电源,此时TL082的2脚电压为3V,而3脚电压小于3V,1脚输出负电压,BG截止,J无电流流过,常闭接点J1闭合,电源通过R8、S2、J1对电池充电。当电池电压上升到大于3V后,TL082的1脚输出电压为正,使BG导通,J得电后使J1断开,充电完毕。此时TL082的3脚由R8和S2提供一个更高的电压维持J的导通,直至断开电源为止。LED2作充电指示用。
2 放电过程:当电池充电三四次后,要进行一次放电,以消除记忆效应。放电前,先将开关S置于“2”的位置,再放入电池,接通电源。由于此时LM317的输出电压设定为1.3V,电池电压高于此值,TL082比较后,输出一个正电压使BG导通,J得电后常开触点J2闭合(同时J1断开),电池经J2、S3、R10放电,同时点亮LED3。当电池电压下降到近于1.3V时,TL082输出电压翻转为负,BG截止使J2断开,放电结束,LED3熄灭。
放完电后,将开关S置于“1”的位置就可以接着充电。
开关S选用具有四组接点的波段开关,R2、R3最好不用可调电阻,以免接触不良影响恒压源的电压。电容C3不可不接,否则充电完毕后继电器会出现“抖动”现象。
使用时要注意操作顺序,放入电池,并将开关S置于相应位置后,再接通电源,否则将误判为充电完毕而出现不充电的现象。
实验点评:
该装置成本较低,简单易做,经实际测试后,认为它能完成其电池的自动充、放电的功能。但是,此装置还有一个小小的缺陷,那就是LED2并不能指示电池已经充满的情况。因此,笔者建议在原电路上稍加改动,通过T来控制LED2,这样,当电池被充满后,LED2即可自动熄灭。
另据笔者了解,目前在市场上像这种能自动充、放电(消记忆性)的充电器很少见,而且比较昂贵,因此,该装置具有一定的市场潜力。
射频工程师养成培训教程套装,助您快速成为一名优秀射频工程师...
天线设计工程师培训课程套装,资深专家授课,让天线设计不再难...
上一篇:电压驱动型脉宽调制器TL494
下一篇:低成本、高可靠性的电瓶车充电器电路
射频和天线工程师培训课程详情>>

