- 易迪拓培训,专注于微波、射频、天线设计工程师的培养
晶体管开关稳压电源应用电路实例
录入:edatop.com 点击:
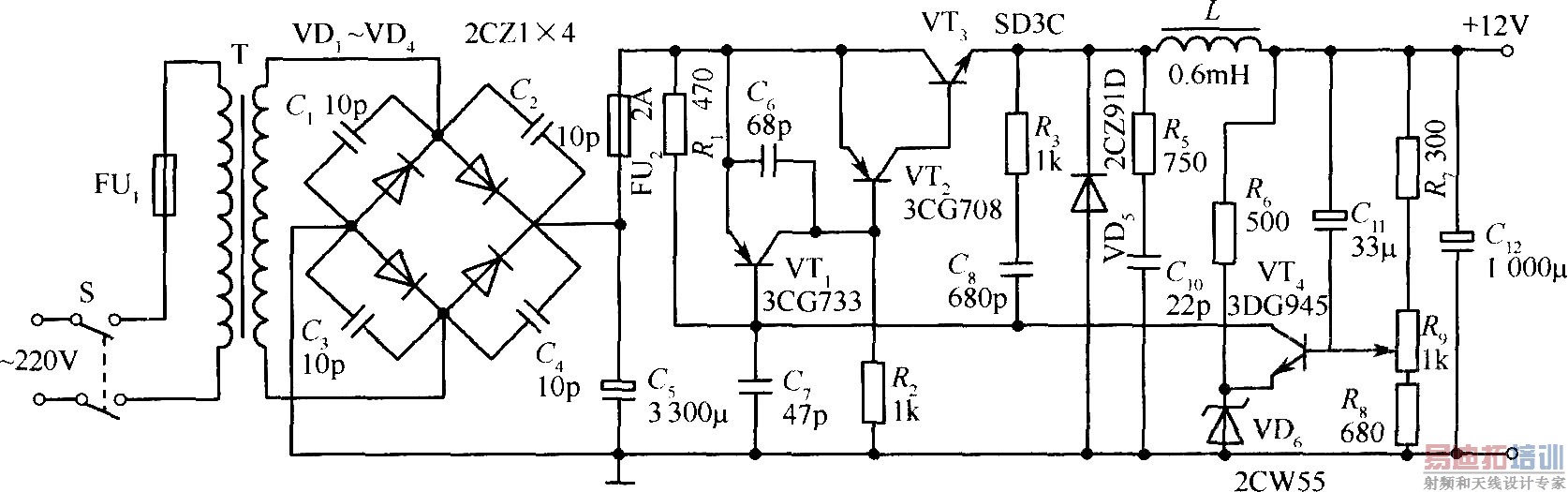
晶体管开关稳压电源应用得比较普遍,如图所示即是一个具体的电路实例。图中,变压器T、二极管VD1~VD4和电容器C5组成整流滤波电路;电阻R7、R8和电位器R9串联组成取样电路;晶体管Vr4作为误差放大器;晶体管Vr2、Vr3复合组成开关调整器;VT1是脉宽调整管;VTl、VT2、VT3与R3、C8又组成自激振荡电路;电阻R6和稳压二极管VD6组成基准电压源;VD5晚是续流二极管;L是储能电感;VD5、L与C12组成输出滤波器;R5和C10组成的回路,可以使续流二极管VD5,具有较好的恢复特性。

当交流电网电源开关S接通后,桥式整流器输出直流电压。其正端与V T2管发射极相接,负端经电阻R2给Vr2管基极提供偏压,使复合开关调整管饱和导通。输出电流经过储能电感L时,产生左正、右负的感应电势。此时,VB管发射极处于高电位,续流二极管VD5截止,输出电流供给负载,同时对电容C12充电,当电压升高到一定程度时,误差放大器VT4开始工作。
VT4工作后,开关调整管的输出电流即向电容器C8充电,电容器C8上的电压为上正、下负。当C8充电至一定程度时,晶体管VT1饱和导通。其管压降Uce1很小。VT2基极电位升高,迫使复合开关管VT2、VT3截止。这时,储能电感上的电流已上升到最大值。但由于开关管的关断,将使L上的电流减小,这个变化的电流在L上产生的感应电势为左负、右正,将阻止电流减小,同时使续流二极管VD5导通,L上的能量便通过VD5与负载构成通路,使之继续向负载供电。当L向负载提供的电压低于C12两端电压时,C12便补充供电,以补充L释放电能的不足,使输出电压保持为平滑的直流。
一旦开关管VT3进入截止状态,C8便从充电状态转为放电状态,进而发展到反向充电状态,C8上的电压上负、下正。当反向充电达到一定程度时,VT1由于其基极电位升高而截止。复合开关管由于VT2基极重新获得低电位而导通,自激振荡便如此循环下去。其振荡频率主要由电阻R3和电容C8决定。
由于某种原因使输出电压上升时,经取样电路给误差放大管VT4基极提供的电位升高,使其集电极电流增大,管压降Uce4减小,从而加速对C8的充电。C8两端电压迅速升高,VT4集电极电位迅速降低,使脉冲宽度调制管VTl很快从截止转为导通,并增加了导通时间。而复合开关管VT2、VT3则相应地延长了截止时间,使输出的脉冲宽度变窄,使已升高的输出电压又降了下来。
反之,当输出电压下降时,其调节过程相同,方向相反,把下降的输出电压又升起来,从而保持输出电压的稳定。
晶体管在多种类型的开关电源中都可以作为开关调整器件,为了简单起见,在此就不一一列举了。

当交流电网电源开关S接通后,桥式整流器输出直流电压。其正端与V T2管发射极相接,负端经电阻R2给Vr2管基极提供偏压,使复合开关调整管饱和导通。输出电流经过储能电感L时,产生左正、右负的感应电势。此时,VB管发射极处于高电位,续流二极管VD5截止,输出电流供给负载,同时对电容C12充电,当电压升高到一定程度时,误差放大器VT4开始工作。
VT4工作后,开关调整管的输出电流即向电容器C8充电,电容器C8上的电压为上正、下负。当C8充电至一定程度时,晶体管VT1饱和导通。其管压降Uce1很小。VT2基极电位升高,迫使复合开关管VT2、VT3截止。这时,储能电感上的电流已上升到最大值。但由于开关管的关断,将使L上的电流减小,这个变化的电流在L上产生的感应电势为左负、右正,将阻止电流减小,同时使续流二极管VD5导通,L上的能量便通过VD5与负载构成通路,使之继续向负载供电。当L向负载提供的电压低于C12两端电压时,C12便补充供电,以补充L释放电能的不足,使输出电压保持为平滑的直流。
一旦开关管VT3进入截止状态,C8便从充电状态转为放电状态,进而发展到反向充电状态,C8上的电压上负、下正。当反向充电达到一定程度时,VT1由于其基极电位升高而截止。复合开关管由于VT2基极重新获得低电位而导通,自激振荡便如此循环下去。其振荡频率主要由电阻R3和电容C8决定。
由于某种原因使输出电压上升时,经取样电路给误差放大管VT4基极提供的电位升高,使其集电极电流增大,管压降Uce4减小,从而加速对C8的充电。C8两端电压迅速升高,VT4集电极电位迅速降低,使脉冲宽度调制管VTl很快从截止转为导通,并增加了导通时间。而复合开关管VT2、VT3则相应地延长了截止时间,使输出的脉冲宽度变窄,使已升高的输出电压又降了下来。
反之,当输出电压下降时,其调节过程相同,方向相反,把下降的输出电压又升起来,从而保持输出电压的稳定。
晶体管在多种类型的开关电源中都可以作为开关调整器件,为了简单起见,在此就不一一列举了。
射频工程师养成培训教程套装,助您快速成为一名优秀射频工程师...
射频和天线工程师培训课程详情>>

