- 易迪拓培训,专注于微波、射频、天线设计工程师的培养
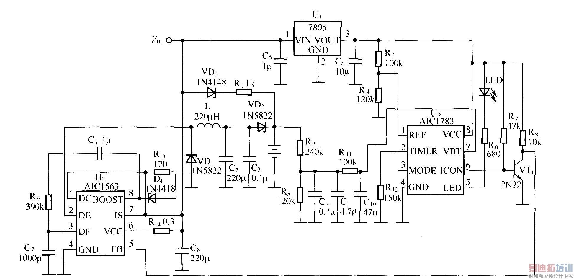
用AIC1783作为控制器的镍氢,镍镉电池充电器电路
录入:edatop.com 点击:

不同数目的镍氢电池对R2和R5的要求如下表所示

在不同定时电阻下的振荡频率和定时周期如下表所示


射频工程师养成培训教程套装,助您快速成为一名优秀射频工程师...
天线设计工程师培训课程套装,资深专家授课,让天线设计不再难...
上一篇:TWL2213锂离子电池充电过程
下一篇:BQ2000充电控制器
射频和天线工程师培训课程详情>>

