- 易迪拓培训,专注于微波、射频、天线设计工程师的培养
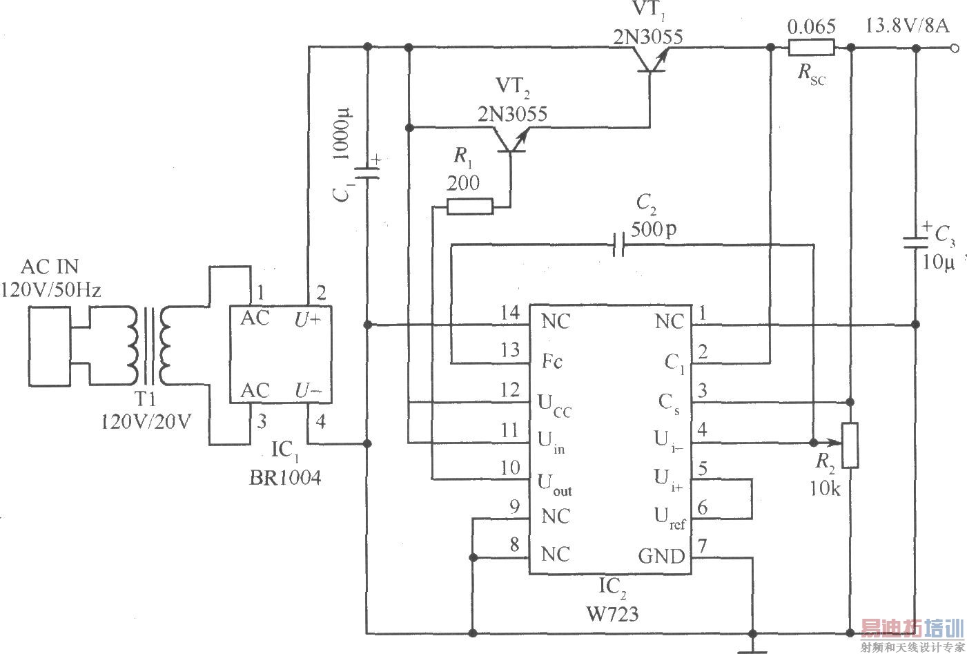
W723构成的汽车用的8A直流稳压电源
录入:edatop.com 点击:

由W723正集成稳压器构成的汽车用的输出电流为8A的13.8V直流稳压器电路如图所示。该稳压器采用外接达林顿管来进行扩流,电路中的限流电阻Rsc可以采用PCB上的铜皮来制成印刷电阻。该放大器的反相输入端(W723的④脚)由跨接在输出端的一个10kΩ的电位器R2的中心抽头馈入,以获得所要求的l3.8V输出电压。误差放大器的补偿是由连接在W723 13脚和④脚之间的500pF的电容C2来完成的。一旦出现过流(>8A)或短路,W723将自动关断晶体管,并将输出电压降为接近于零,直到消除短路状态为止。另外,电路中的达林顿管可以采用两只2N3055来实现,变压器的初级输入为120V交流电,次级输出为20V/8A交流电。
射频工程师养成培训教程套装,助您快速成为一名优秀射频工程师...
射频和天线工程师培训课程详情>>

