- 易迪拓培训,专注于微波、射频、天线设计工程师的培养
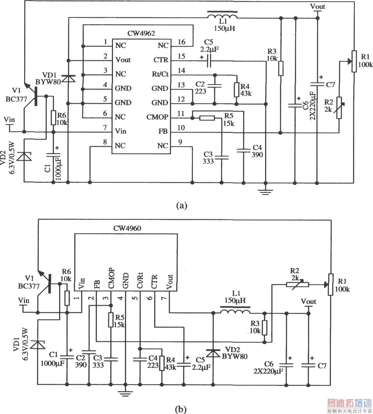
由CW4962/CW4960构成的0~30V连续可调的应用电路
录入:edatop.com 点击:

采用如图所示的电路可以获得0~30 V连续可调的直流稳压电源。这时,可调电阻Rl再接一个可调电阻R2。0~6 V由Rl来调节,调节R2可获得Vref ~30 V的连续输出电压。让取样10 kΩ电阻设计流过2.5 mA电流,减小R2并增大Rl时,流过lo kl2电阻的电流减小。这时Vout也降低,其内电流为零时,Vout=Vref。Rl上电压超过Vref时,l0kΩ电阻中的电流开始反向,Vout则开始低于5 V,而10 kΩ电阻上压降为Vref时,Vout=0 V。
射频工程师养成培训教程套装,助您快速成为一名优秀射频工程师...
射频和天线工程师培训课程详情>>

