- 易迪拓培训,专注于微波、射频、天线设计工程师的培养
一种掉电后备电源的设计方案
文介绍了一种掉电后备电源的设计,采用超级电容作为储能元件可长期浮充,大电流放电,提高了使用寿命;采用升压型拓扑,优化了超级电容容量配置,可在5V@5A条件下可在5V@5A条件下,持续工作10s,并在电容因欠压停止工作时,可迅速关断输出,输出电压单调下降,不产生振荡,电性指标满足绝大。
1引言
测量仪器、数据采集系统、伺服系统以及机器人等重要单元或关键部件需在非正常掉电时进行状态记录和必要的系统配置,使用电池往往由于长期浮充致使寿命减少,且需定期更换。超级电容器(Super Capacitor)兼有常规电容器功率密度大、充电电池比能量高的优点,可进行高效率快速充放电,且可长期浮充,在大电流充放电、充放电次数,寿命等方面优于电池,正在发展成为一种新型、高效、实用的能量储存装置,是介于充电电池和电容器之间的一种新型能源器件。本文采用超级电容器设计了高效、大电流Boost掉电后备电源。
2超级电容容量和拓扑的选取
该电源实现短时掉电保护,其配置需要优化,即采用尽量小的电容容量获得尽量长的使用时间。采用Buck结构,效率会有所提高,但会有较大的电容电荷不能利用;采用升降压结构的Buck-Boost产生的反压直接利用会有困难;采用高频变压器隔离的拓扑,在经济性、效率、功率密度等方面均有一定限制;综上,本文采用了可使电容容量较为合理非隔离升压拓扑,主要技术指标如下:超级电容电压可用范围3V-5V,最大输入电流18A~20A,输出电压+5V@5A,保持时间10秒。由于掉电保护时间较短,功率元件降额使用不必太苛刻。
超级电容作为储能元件,在正常情况下,该设计由5V电源供电,并同时给超级电容进行充电。当外接电源掉电后,系统的所有供电需求均由超级电容完成。在此设计中超级电容部分是由两个耐压值为2.7V,容值为220F的电容串联组成,为了达到较好的均压效果,使用了两个1M的电阻对两支超级电容进行均压。
3后备电源主功率设计
3.1主功率拓扑的设计
主功率电路的拓扑结构采用的是Boost升压电路,电路如图1所示,主要包括超级电容,boost拓扑以及LC滤波三个部分。
Boost功率拓扑中,电感和MOSFET承受的电流较大,最大可到20A,必须考虑MOSFET的耐流和必要的散热措施。电感值选取应合适(本文选用2.2uH),由于在输入电压较低的情况下,需要得到必要的增益,MOSFET和电感的内阻会影响电压增益,即存在最大占空比,当占空比超过该值时,电压增益反而下降,效率变低,易因电感电流过大,引起电感饱和,从而烧毁MOSFET或电感。MOSFET需要导通阻抗较小,电感的直流阻抗也需要很小。
LC滤波部分主要包括电感与电容,可经过试验选择滤波级数。本设计选用0.9uH的电感作为滤波电感,滤波电容由2200uF和0.1uF的并联。

图1主功率电路原理图

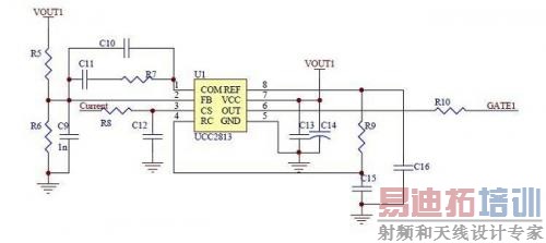
3.2驱动控制设计
驱动控制采用UCC2813,开关频率为100K,如图2所示,由该芯片的输出Gate1直接驱动MOSFET.

图3关断电路的原理图
4可靠关断电路设计
任务完成后能可靠下电,即下电电压迅速且是单调下降的,关断电路的原理如图3所示,主要包括TL431基准电路,LM339运放比较电路两部分,通过检测超级电容两端电压,与设定及比较,形成滞环,完成电路的输出切断,图中滞环比较器在电容电压小于3.5V时电路关断。
5实验结果
在输出为满载5A和空载的条件下测试,输出与控制占空比波形、电压纹波以及关断电压波形分别如图4、图5和图6所示,电压管段波形如图7所示。

图4空载输出波形,电压平均值为5.0V(左)满载输出波形,电压平均值为4.98V(右)。

图5空载时,输出电压波形(2)和占空比波形(1)(左)满载时,输出电压波形(2)和占空比波形(1)(右)。

图6空载时,输出电压纹波波形(左)满载时,输出电压纹波波形(右)。

图7电压关断时的波形。
输出空载时,电压为5.0V,纹波峰-峰值50mV;输出电流5A时,电压稳定,为4.98V,在完整工作期间纹波峰-峰值为150mV,负载调整率小于1%,占空比调节稳定;关断电路工作正常,可瞬间关断输出,波形单调,不产生振荡,超级电容从5V下降至3.5V,可供设备以5A持续供电10s,满足设计要求。
6结论
本文介绍了一种掉电后备电源的设计,采用超级电容作为储能元件可长期浮充,大电流放电,提高了使用寿命;采用升压型拓扑,优化了超级电容容量配置,可在5V@5A条件下,持续工作10s,并在电容因欠压停止工作时,可迅速关断输出,输出电压单调下降,不产生振荡,满足了大多数设备的需求。
导读:文介绍了一种掉电后备电源的设计,采用超级电容作为储能元件可长期浮充,大电流放电,提高了使用寿命;采用升压型拓扑,优化了超级电容容量配置,可在5V@5A条件下可在5V@5A条件下,持续工作10s,并在电容因欠压停止工作时,可迅速关断输出,输出电压单调下降,不产生振荡,电性指标满足绝大。
射频工程师养成培训教程套装,助您快速成为一名优秀射频工程师...
天线设计工程师培训课程套装,资深专家授课,让天线设计不再难...
上一篇:十个电荷泵的设计方案以及经典应用案例
下一篇:DC/DC转换器空间受限的解决方案

