- 易迪拓培训,专注于微波、射频、天线设计工程师的培养
三相逆变中过压IGBT损坏问题实例分析
在设计过程当中,电路报错的情况时有发生。通常情况下只要按部就班的对错误进行排查,就能够顺利的解决问题,但有些时候,由于知识储备的限制,很多错误就无法得到改善。本篇文章以一个三相逆变器电路中IGBT栅极过压导致IGBT损坏问题为例,通过这个问题的解决,来帮助大家扩展知识。
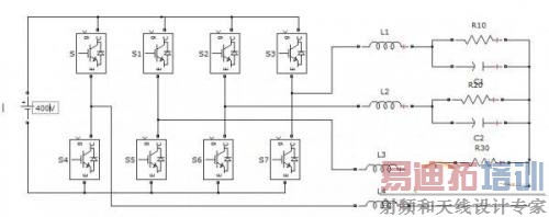
图1、图2为主电路拓扑。三相四桥臂逆变器+LC滤波器。IGBT型号为:英飞凌耐压1200V电流75A的IGBT.驱动芯片为:concept 2sc0108_17,耐压为1700V.直流母线电压由可调变压器输出经整流桥整流再经电容滤波得到。

图1

图2
当直流母线为300V时,在打开逆变器的情况下(即给PWM信号),逆变器工作正常,输出三相交流电。然后把直流母线电压升高为400V,逆变器工作正常。保持直流母线电压不变,关逆变(IGBT基极电压为-9V),再开逆变。发生故障。检查发现C相的concept驱动损坏。C相桥臂的IGBT上下管的G极E极间各自并的一个稳压二极管(SMBJ13)击穿短路,C相桥臂IGBT上下管的栅极都烧坏,既给GE加15V电源,CE也不能导通。该桥臂IGBT内部反并联的二极管正常。
最初猜测是IGBT栅极出现了高压,但是不知道是什么原因造成了栅极的高压,下面我们就来具体问题具体分析。
图1为主电路图,其中R代表负载。图2为IGBT驱动。2端接上管栅极,1端接上管发射极。5端接下管栅极,4端接下管发射极。
从驱动波形看,并没有米勒区,这就说明管子的开关电压应力比较小。从波形陡度看,动态内阻比较大。因此,如果如此加高压,出现米勒效应就会半桥局部直通。
从稍带电流出现的尖峰电压看,一旦局部直通关断后过压击穿而导致炸管。这点可以通过加大死区得到解决。另一方面,例子中的策略决定了有开机浪涌。建议用鲁棒控制策略,开机电流软启动。
本篇文章以一个错误的电路为例,深度剖析问题,并给出了相应的解决方法,希望大家在看过本篇文章之后能够有所收获。
射频工程师养成培训教程套装,助您快速成为一名优秀射频工程师...

