- 易迪拓培训,专注于微波、射频、天线设计工程师的培养
基于Fairchild和NXP产品的电源解决方案
2013年12月10日,致力于亚太地区市场的领先电子元器件分销商---大联大控股宣布,其旗下世平集团推出基于Fairchild和NXP产品的针对小家电电机控制市场的电源解决方案。该解决方案具体包括Fairchild FSL156和FSL306LRN完整电源解决方案、NXP TEA1731和TEA1721 完整电源解决方案。大联大世平集团同时宣布针对该方案提供技术支持。
Fairchild FSL156完整电源解决方案
大联大世平集团推出的Fairchild FSL156加入了Advanced Soft Burst Mode降低功耗,具有较低的操作电流(0.4mA)。另外RFF将降低EMI,内建650V SenseFET及Soft-Start :15mS,可应用于家用电器,LCDM等产品。FSL156MRIN为DIP-8,可应用于输入230VAC: 26W(Adapter) ~ 40W(Open Frame)。输入85 ~ 265Vac:20W(Adapter) ~ 30W(Adapter)。

图示-方案框图
FSL156芯片参数:
Internal Avalanche Rugged SenseFET: 650V
Precision Fixed Operating Frequency: 67kHz
No-Load 150mW at 265VAC without Bias Winding
25mW with Bias Winding for FSL206MR
30mW with Bias Winding for FSL206MRBN
No Need for Auxiliary Bias Winding
Frequency Modulation for Attenuating EMI
Line Under-Voltage Protection (LUVP)
Pulse-by-Pulse Current Limiting
Low Under-Voltage Lockout (UVLO)
Ultra-Low Operating Current: 300µA
Built-In Soft-Start and Startup Circuit
Various Protections: Overload Protection (OLP),Over-Voltage Protection (OVP), Thermal Shutdown(TSD), Abnormal Over-Current Protection (AOCP),Auto-Restart Mode for All Protections
Fairchild FSL306LRN 完整电源解决方案
大联大世平集团推出的Fairchild FSL306LRN在230Vac 输入时以及有Extemal Bias时,会展现小于25mW的超低功耗表现;在没有Extemal Bias时小于120mW,具有更低的操作电流(250uA),同时不需要加入AUX Bias Winding以节省PCB空间。该产品可应用于Buck : 3W 以内,Flyback:7W以内。此产品主要应用于家用和工业用的电源产品。

图示-方案框图
FSL306LRN 参数:
• Built-in Avalanche Rugged SenseFET: 650 V
• Fixed Operating Frequency: 50 kHz
• No-Load Power Consumption: 25 mW at 230 VAC with External Bias;120 mW at 230 VAC without External Bias
• No Need for Auxiliary Bias Winding
• Frequency Modulation for Attenuating EMIPulse-by-Pulse Current Limiting
• Ultra-Low Operating Current: 250 µA
• Built-in Soft-Start and Startup Circuit
• Adjustable Peak Current Limit
• Built-in Transconductance (Error) Amplifier
• Various Protections: Overload Protection (OLP), Over-Voltage Protection (OVP), Feedback Open Loop Protection (FB_OLP), AOCP (Abnormal Over-Current Protection), Thermal Shutdown (TSD)
• Fixed 650 ms Restart Time for Safe Auto-Restart Mode of All Protections

图示-Demo
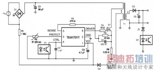
NXP TEA1731 完整电源解决方案
大联大世平集团推出的NXP的TEA1731TS是一款低成本开关电源(SMPS)控制器 IC,用于反激式拓扑。TEA1731也是 GreenChip 系列芯片中的一个成员。在高输出功率固定频率和在低输出功率减小频率,使控制器在整个负载范围内的效率可以达到高效率。它的过功率保护功能(OPP),允许控制器在有限的时间里(60ms),有过功率的情况的发生。TEA1731可用于高达75 W的应用,如笔记本电脑,打印机和液晶显示器的电源。

图示-方案框图
TEA1731芯片参数:
• 输入电压范围 (12V – 30V)
• 起机或重启电源电流低 (典型值 10μA)
• 正常工作时电源电流低 (典型值 0.58 mA 空载)
• 半载或轻载效率高
• 高保护等级:
• 内部集成有过压保护
• 过功率或者高/低压线路补偿
• 集成 60ms 过功率间歇延时保护
• 输入保护
• 最大开通时间保护
• 可调节软启动

图示-Demo
NXP TEA1721 完整电源解决方案
大联大世平集团推出的TEA1721BT是小型低成本开关电源(SMPS)控制器,直接从通用火线电压整流输入,可以做成隔离或者非隔离电源,适用于5W以下的应用。它的脉冲模式最大限度的减小了噪声并且在空载的时候减小损耗进入到了一个省电状态。 905Hz 的脉冲模式频率使得空载功耗在高输入电压下小于 20mW。

图示-方案框图
TEA1721芯片参数:
• 内部集成 700V 高压 MOSFET 最高功率可做到 5W 的低功耗开关电源控制器;
• 原边检测控制输出电压,无需光耦和副边反馈电路;
• 在所有工作模式下最大限度的减少噪声;
• 抖频功能能够有效的减少 EMI;
• 在空载条件和省电模式下有非常低的工作电流;
• 集成了一个在开关管正常切换条件下零电流损耗的高压启动电路;
• 有自动重启的过压保护(OVP)功能以及欠压闭锁(UVLO)保护;
• 软启动电路可减少零输出电压或低输出电压的峰值电流。

射频工程师养成培训教程套装,助您快速成为一名优秀射频工程师...
天线设计工程师培训课程套装,资深专家授课,让天线设计不再难...
上一篇:输入功率和RMS电流测量低成本解决方案
下一篇:初步了解信号链中的数据转换器

