- 易迪拓培训,专注于微波、射频、天线设计工程师的培养
一种连续导通模式PFC预稳压器参考设计方案
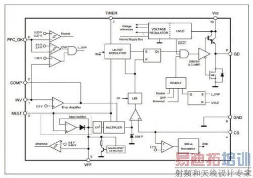
1 L4984D的内部结构
L4984D是一款线性调制确定关断时间控制电流型PFC控制器,在该控制器工作在连续导通模式时,作为升压PFC转换器具有线性调制确定关断时间控制属性允许工作在确定频率操作模式。该芯片采用10引脚的SoC封装,在连续导通模式下,工作在升压PFC预稳压状态时兼容EN61000-3-2和JEIDA-MITI标准。该芯片可提供功率跨度从几百瓦到一千瓦及以上。图1为L4984D内部方框图。

图1 L4984D内部方框图
图腾柱输出级为600 mA源(source),和800 mA吸收电流(sink current),适用于大的MOSFET或IGBT驱动。
高线性乘法器包括一个特殊的电路,能够降低AC输入电流的交越失真,可以进行宽范围的操作,具有合理的低THD(甚至在大的负载范围内)。
其输出电压由电压模式误差放大器和一个精确的(1%在Tj = 25°C时)内部参考电压来控制。其电压前馈功能(1/V2校正)优化了环路稳定性(在此IC采用了专有技术),并在干线电源下降和浪涌("双向")的情况下,显着提高了线路瞬态响应。
2 L4984D主要特性
L4984D该器件具有低功耗性能,还包括适用于集成电路的远程开/关禁用功能。这些功能符合最新的节能减排的要求(蓝色天使、ENERGY STAR、Energy 2000等)。除了过压保护能够保持在瞬态条件下,输出电压的控制,该IC还设有防止反馈回路故障或错误的设定。其他板上保护功能可以安全地处理欠压和升压电感饱的情况。其软启动限制了峰值电流,延长了关断时间,以防止初始周期的通量失控。
CCM操作,PFC预调节器线路调制的固定关断时间(LM-FOT)控制
专有的LM-FOT调制器,用于固定频率操作
专用乘法器设计用于最小化AC输入电流的总谐波失真
快速"双向"的输入电压前馈(1/V2修正)
精确的可调输出过压保护
防止反馈回路失效(锁存关断)
电感饱和保护
AC掉电检测
数字前沿消隐(电流检测)
软启动
1%(Tj=25℃)内部参考电压
主动下拉UVLO和电压钳位的
600mA/+800mA图腾柱栅极驱动器
SSOP10封装
3 L4984D应用方案
PFC预调节器
-符合IEC61000-3-2和JEIDA-MITI标准,超过1kW的SMPS
-台式电脑、服务器、Web服务器

图2 L4984D方案原理图

图3 PCB元件布局图
4结论
文档介绍了演示板EVL4984-350W(基于"连续导通模式"PFC(CCM)控制器),L4984D,并介绍其标准评估结果。该开发板实现了350W,宽范围输入,其PFC预调节器适用于所有的SMPS(从150W到那些千瓦级,必须满足IEC61000-3-2或JEITA-MITI规格的SMPS)。
射频工程师养成培训教程套装,助您快速成为一名优秀射频工程师...
天线设计工程师培训课程套装,资深专家授课,让天线设计不再难...
上一篇:一种低噪声高增益零中频放大器的设计与实现
下一篇:有关交错ADC的更多观点

