- 易迪拓培训,专注于微波、射频、天线设计工程师的培养
安森美半导体AC-DC LED通用照明方案
根据市场研究机构的预估,到2015年中国LED通用照明需求将达100亿美元,2020年将达220亿美元。LED照明逐步取代传统照明是大势所趋。不过,LED通用照明有许多挑战,如功率密度、功率因数校正(PFC)、空间受限和可靠性等。安森美半导体致力于为LED照明提供宽广阵容解决方案,推出各种符合最新LED照明标准的产品,包括用于通用照明的AC-DC LED驱动电源方案。
通用照明挑战及交流主电源供电LED驱动器拓扑
由于LED总光效要求及散热限制,能效对低功率应用尤其重要;许多情况下,即使是较低功率应用也要求功率因数校正和谐波处理;在空间受限应用中,特别是替代灯泡应用,要求有很高的驱动功率密度;总体电源可靠性对整个灯的寿命非常重要;宽输入电源电压范围应支持高达277 Vac;兼容TRIAC调光等要求。此外,LED通用照明还要符合演进的标准及安全规范,如"能源之星"和IEC要求。
根据应用要求(尺寸、能效、功率因数、功率、驱动电流)不同,以交流主电源驱动LED有多种拓扑。安森美半导体提供各种电源方案,可用于各种照明应用。

图1:不同交流主电源供电LED驱动器拓扑结构
安森美半导体LED通用照明AC-DC解决方案
1) 功率因数校正方案
采用安森美半导体的NCP1611或NCP1612的160 W功率因数校正(PFC)升压方案采用非隔离升压拓扑,轻载能效高于传统CrM PFC;无须额外元件,可靠性及安全性高。该方案采用电流控制频率反走(CCFF)CrM,有升压或旁路二极管短路保护、引脚开路/短路保护、优化的瞬态响应、软过压保护、输入欠压检测、低总谐波失真配置、过热关闭等特性。
这类PFC方案还包括NCP1607、NCP1608、NCP1615和NCP1654(非隔离反压);NCL30000(隔离单级反激、非隔离降压);NCL30001(隔离单级反激);NCL30002(非隔离降压);NCL30060(单级反激或降压)。
以NCL30000为例,"平均电流稳流"拓扑可以选择两种配置,一种是降压配置(包含抽头电感降压配置);另一种是降压-升压配置,电感没有与LED串串联,输入电流波形或失真与输出压降无关。它可进行初级可控硅调光,适用于隔离和非隔离方案,隔离方案能效80-85%。
2) 初级端控制离线方案
初级端稳流(PSR)也称初级端控制。初级端控制离线LED驱动器不使用光耦,具有±1%(典型值)的精密LED稳流精度、宽VCC范围、高能效准谐振控制、强固的保护特性组合,以及宽工作温度范围(-40至+125℃);支持反激及降压-升压拓扑,带无源PFC输入的功率因数约0.9;该系列可应用于LED灯泡替代、离线LED驱动器、嵌灯、室内/室外重点照明及任务灯及LED电子控制装置。

图2:初级端控制离线方案
可供选择的器件有NCL30080A/B、NCL30081A/B、NCL30082A/B和NCL30083A/B(无源PFC控制);NCL30085A/B、NCL30086A/B、NCL30087A/B和NCL30088A/B(有源PFC控制)。其调光控制包括非调光、3步/5步调光、模拟/数字、双向可控硅/后缘触发调光等。
3) AC-DC开关稳压器
安森美半导体针对隔离反激式和非隔离式转换器的开关稳压器包括NCP1010、NCP1011、NCP1012、NCP1014/15、NCP1027/28、NCP1072/5、NCP1076等。这些器件均为电流模式,峰值电流限制从100 mA至800 mA。这些方案集成了MOS管,适用于隔离和非隔离应用,支持次级PWM调光、模拟调光或双亮度等级调光,能效高达75-80%。
4) 用于高压LED串的高功率因数升压方案
高压多结点LED正变得更加常见,因为供应商趋向更好地优化LED以提升系统总光效,并引入更加专用化的LED。这些LED每封装的正向电压可达24至200 V,可以优化用于定点照明、全向照明或线性照明。为了以低元件数量及标准现成电感实现此目标,电路中使用了NCP1075单片高压开关稳压器及高精度的NCP4328A恒流/恒压控制器。
该方案能效高于90%,具有20 ms的快速启动时间、LED开路保护、可使用现有电感、功率因数高于0.95,以及采用NCP1075时功率能力大于10 W的特性,应用主要是LED灯泡及灯管、低功率光源及灯具、电子控制装置和LED驱动器。

图3:高压LED串高功率因数升压方案
5) AC-DC开关控制器
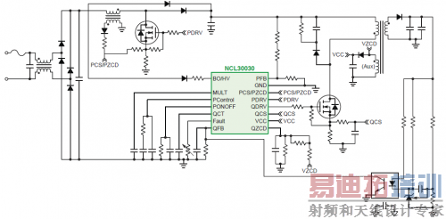
针对隔离和非隔离降压、降压/升压转换器的开关控制器有固定频率的NCP1200、NCP1203、NCP1218、NCP1219、NCP1230、NCP1234/6、NCP1237/8、NCP1250/1/3;还有准谐振的NCP1207A、NCP1308、NCP1337/38、NCP1377、NCP1379/80和NCP1336。针对非隔离降压转换器的开关控制器则有LV5011MD、LV5012MD、LV5026MC、LV5029MD、NCL30002和NCL30105。此外还有谐振半桥变换器的开关控制器NCP1392/3、NCP1398及开关组合控制器NCL30051和NCL30030。

图4:采用NCL30030的AC-DC开关控制器LED驱动方案
6) 离线降压LED驱动器
NCL30002是支持高功率因数或低纹波降压拓扑的高能效CrM控制方法,具有485 mV峰值电流感测精度±2%(典型值)、低至24 μA(典型值)的启动电流;最大Vcc达20 Vdc;带有500 mA源/800 mA汲MOSFET门极驱动器;宽工作温度范围-40至+125℃。其应用有LED灯泡(包括小型蜡烛灯)替代、嵌灯、室内/定外重点照明及任务灯。

图5:采用NCL30002的小型设计
7) 非隔离离线降压控制器
LV5026MC是一款非隔离离线降压控制器,支持不同调光控制(TRIAC、模拟及PWM)、可选择开关频率(50 kHz或70 kHz)、低噪声开关系统;具有短路保护、软启动和内置TRIAC稳定功能。应用包括壁灯、任务灯、台阶灯和LED灯泡替代。

图6:非隔离离线降压控制器
8) 可调光LED驱动器
LV50xx中的LV5026MC、LV5029MD、LV5011MD和LV5012MD都是可调光LED驱动器。以LV5011MD和LV5012MD为例,两者开关频率均为70 kHz,可提升功率因数,具有、外部调节参考电压、过压保护、过热关闭功能。两者的不同之处在于调光模式,均可用于小型可调光LED灯泡、离线LED驱动器和嵌灯。

图7:可调光LED驱动器
9) 非隔离线性LED驱动器拓扑的恒流稳流器(CCR)
一种是低电流LED串驱动器CCR NSIC2020 (120 V, 20 mA),其交流电压上升时电流仍保持恒定,达到LED阈值电压后导通无延迟,低电压时LED亮度高,可防止LED受电压浪涌影响。另一种用于低成本T5 LED灯管,采用CCR NSIC2050 (120 V, 50 mA)LED驱动器,可直接交流驱动LED,无漏电流,稳流可保护LED。

图8:低成本T5 LED灯管电路
10) 用于街道及区域照明的LED电源
替代高强度气体放电灯(HID)或高压钠灯(HPS),要使用大LED阵列。根据终端产品不同,LED可配置为不同结构。一种方法是将交流输入电压转换为直流稳压输出,并为多个并联LED灯条供电。另一种方法是提供稳流恒流来直接驱动LED,省去灯条中内置的线性或DC-DC转换段。

图9a:方法1 -- 将交流输入电压转换为直流稳压输出
第二种方法旨在配合"能源之星"1.1版光源规范,其特点包括:通用输入范围90 - 265 Vac(更改元件可支持305 Vac);最大输出功率60 W(更改元件NCL30051最高支持250 W功率);功率因数PF大于0.9(50-100%负载,带调光);谐波含量遵从IEC61000-3-2 class C标准;Iout = 1000 mA/Vf = 35至45 V条件下,能效大于90%;恒流输出电流范围0.7 - 1.5 A;输出电压范围35 - 50 V;输出开路及短路保护、过温保护、过流保护-自动恢复、过压保护-输入(OVP大电压)等保护特性。

图9b:方法2 --提供稳流恒流来直接驱动LED
总结
安森美半导体利用在电源管理、高能效电源及封装方面的核心专长及优势,为LED照明应用,特别是通用照明提供了符合各种规范要求控制和驱动器件。这些方案采用独特的LED驱动电源架构、模拟及调光技术、反激转换器及非隔离拓扑,适用于各种通用照明应用,为这些设备的实现提供了丰富的选择。
射频工程师养成培训教程套装,助您快速成为一名优秀射频工程师...

