- 易迪拓培训,专注于微波、射频、天线设计工程师的培养
经典微距离无线充电器创新设计方案详解
1引言
无线电技术用于通信,已经在全世界流行了近一百年。从当初的无线电广播和无线电报,发展到现在的卫星和微波通信,以及普及到全球几乎每一个个人的移动通信、无线网络、GPS等。无线通信极大地改变了人们的生产和生活方式,没有无线通信,信息化社会的目标是不可议的。然而,无线通信传送的都是微弱的信息0,而不是功率较大的/能量0.因此许多使用极为方便的便携式的移动产品,都要不定期地连接电网进行充电,也因此不得不留下各种插口和连接电缆。这就很难实现具有防水性能的密封工艺,而且这种个性化0的线缆使得不同产品的充电器很难通用。如果彻底去掉这些尾巴0,移动终端设备就可以获得真正的自由0.也易于实现密封和防水。这个目标必须要求能量也像信息0一样实现无线传输。
能量的传送和信号的传输要求显然不同,后者要求其内容的完整和真实,不太要求效率,而前者要求的是功率和效率。虽然能量的无线传送的想法早已有之,但因为一直无法突破效率这个瓶颈,使它一直不能进入实用领域。
目前,这个瓶颈仍然没有实质性的突破。但是如果对传输距离没有严格要求(不跟无线通信比),比如在数cm(本文称微距0)的范围内,其传输效率就很容易提高到满意的程度。如果能用比较简单的设备实现微距条件下的无线传能,并形成商业化的推广应用,当今社会随处可见的移动电子设备将有可能面临一次新的变革。
2工作原理
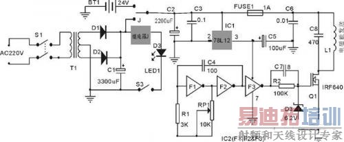
将直流电转换成高频交流电,然后通过没有任何有有线连接的原、副线圈之间的互感耦合实现电能的无线馈送。基本方案如图1所示。

本无线充电器由电能发送电路和电能接收与充电控制电路两部分构成。
2.1电能发送部分
如图2,无线电能发送单元的供电电源有两种:
220V交流和24V直流(如汽车电源),由继电器J选择。按照交流优先的原则,图中继电器J的常闭触点与直流(电池BT1)连接。正常情况下S3处于接通状态。

图2无线电能发送单元电路图
当有交流供电时,整流滤波后的约26V直流使继电器J吸合,发送电路单元便工作于交流供电方式,此时直流电源BT1与电能发送电路断开,同时LED1(绿色)发光显示这一状态。
经继电器J选择的+24V直流电主要为发射线圈L1供电,此外,经IC1(78L12)降压后为集成电路IC2供电,为保证J的动作不影响发送电路的稳定工作,电容C3的容量不得小于2200uF.
电能的无线传送实际上是通过发射线圈L1和接收线圈L2的互感作用实现的,这里L1与L2构成一个无磁芯的变压器的原、副线圈。为保证足够的功率和尽可能高的效率,应选择较高的调制频率,同时要考虑到器件的高频特性,经实验选择1.6MHz较为合适。
IC1为CMOS六非门CD4069,这里只用了三个非门,由F1,F2构成方波振荡器,产生约1.6MHz的方波,经F3缓冲并整形,得到幅度约11V的方波来激励VMOS功放管IRF640.足以使其工作在开关状态(丁类),以保证尽可能高的转换效率。为保证它与L1C8回路的谐振频率一致。可将C4定为100pF,R1待调。为此将R1暂定为3K,并串入可调电阻RP1.在谐振状态,尽管激励是方波,但L1中的电压是同频正弦波。
由此可见,这一部分实际上是个变频器,它将50Hz的正弦转变成1.6MHz的正弦。
2.2电能接收与充电控制部分
正常情况下,接收线圈L2与发射线圈L1相距不过几cm,且接近同轴,此时可获得较高的传输效率。
电能接收与充电控制电路单元的原理如图3所示。
L2感应得到的1.6MHz的正弦电压有效值约有16V(空载)。经桥式整流(由4只1N4148高频开关二极管构成)和C5滤波,得到约20V的直流。作为充电控制部分的唯一电源。
由R4,RP2和TL431构成精密参考电压4.15V(锂离子电池的充电终止电压)经R12接到运放IC的同相输入端3.当IC2的反相输入端2低于4.15V时(充电过程中),IC3输出的高电位一方面使Q4饱和从而在LED2两端得到约2V的稳定电压(LED的正向导通具有稳压特性),Q5与R6、R7便据此构成恒流电路I0=2-0.7R6+R7.另一方面R5使Q3截止,LED3不亮。

图3无线电能接收器电路图
当电池充满(略大于4.15V)时,IC3的反相输入端2略高于4.15V.运放便输出低电位,此时Q4截止,恒流管Q5因完全得不到偏流而截止,因而停止充电。同时运放输出的低电位经R8使Q3导通,点亮LED3作为充满状态指示。
两种充电模式由R6、R7决定。这个非序列值可以在E24序列电阻的标称值为918的电阻中找到,就用918的也行。
如果作为产品设计,这部分电路应当尽可能微型化(电流表电压表只是在实验品中调试时用,产品中不需要),最好成为电池的附属电路。
3主要元器件选择
电源变压器T1)))5VA18V,这里利用现有的双18V的,经整流滤波后得到约24V的直流。
继电器J)))DC24V,经测量其可靠吸合电流为13mA.
保险管FUSE)))快速反应的1A.
可调电阻RP1和RP2)))用精密可调的。
谐振电容C8)))瓷介电容耐压不小于63V.
整流桥D5-D8)))用高频开关管1N4148.
精密电压源)))TL431.
运放IC3)))OPA335,TI公司的轨对轨精密单运放。
晶体管Q3、Q4和Q5)))要求漏电流小于0.1uA,放大倍数大于200,图中已标型号。
发光管LED2)))普亮(红),正向VA特性尽可能陡直(动态电阻小,稳压特性好)。
发送线圈L1)))用U1mm的漆包线在U66mm的圆柱体(易拉罐正好)上密绕20匝,用502胶适当粘接,脱胎成桶形线圈。
接收线圈L2)))用U0.4mm的漆包线在同样的圆柱体上密绕20匝,脱胎后整理成密圈形然后粘接固定。这是为了使接收单元尽可能薄型化。
4调试要点
在发送单元的FUSE1回路上串入电流表,以保持监测。按以下顺序调试。
4.1调工作频率
调PR1使F1-F2产生的方波频率与C8L1的谐振频率一致。此时电流表的读数最小,接收线圈L2所得的感应电压最大,暂不接被充电池BT2
4.2调基准电压
保持L1与L2相距2cm并同轴,此时C5两端的直流电压应当有18-20V.
调RP2使其两端电压为4.15V,这就是锂离子电池的充电终止电压。改变L1与L2的间距,在0-6cm之间基准电压应当恒定为4.15V.
任何一项调试必须在保证其他条件不变的情况下进行。
4.3调充电控制
增大L1与L2的间距(约55mm),使C5两端的直流电压降为8V.或者关掉发送单元,在C5两端接上8V的实验电源。
在运放输出高电位的情况下,将R10换成5M的电位器,由大往小调,在能保证Q4完全饱和的情况下,对其电阻的最大值取3/4,成为调定的R10.这是为了即保证控制可靠,又要尽可能省电。
4.4调充满显示
在运放输出高电位时,保证Q3截止(LED3不亮)的前提下,R5取最大。
在运放输出低电位时,在LED3中串入电流表,调R8使电流表读数为0.5mA,此时LED3有足够的亮度(方法同4-3,目的同4-3)。
这样,接收单元的充电控制电路总耗电不到2mA.其中R4支路有1mA左右,Q3和Q4有0.5mA(Q3和Q4不会同时导通),IC2耗电更小(小于0.01mA)。
5性能测试
应保证L1与L2附近没有其他金属或磁介质。
5.1耦合性能
在接收单元空载(不接被充电池)情况下,保持L1与L2同轴,改变L1-L2间距,测量接收单元C5两端电压DCV.
在5cm内,充电控制电路能保证准确可靠的工作,6cm仍可充电。

5.2充电控制
保持L1与L2同轴并固定于相距2cm,接上待充电池,并接上电压表。
断开SW,电流表读数为10mA,此为慢充电工作方式;接通SW,电流表读数为30mA,此为快充电工作方式。
当充电使电压表读数达到4.15V时,LED3熄且LED2亮,同时电流表读数为零,表明电池BT2已被充满并自动停止充电,并且显示这一状态。
测试时,被充电池可用一只20000uF电容代替,以缩短充电时间便于测试。
5.3换能效率
仍保持L1与L2同轴相距2cm,充电器分别工作于快充、慢充和停充,测量。

5.4电源切换
断开S1,继电器复位,由直流电源BT1供电;接通S1,继电器吸合,由交流电源供电,此时BT1被断开。
两种供电方式对以上测试结果完全相同。
S3用于两种供电方式的人工切换或强行用直流,一般处于接通状态。
6结语
作为可行性探索实验的样机,本设计仅针对100mAh左右的小容量锂离子电池和锂聚合物电池,适用于MP3、MP4和蓝牙耳机等袖珍式数码产品。将它推广到大容量电池,并不存在原则性的障碍。当然,从实验室的样机到市场中的产品,可能还有比较漫长和艰难的工作,如电磁辐射的泄漏问题,成本控制与产品工艺,以及市场切入与消费启动等。
射频工程师养成培训教程套装,助您快速成为一名优秀射频工程师...
天线设计工程师培训课程套装,资深专家授课,让天线设计不再难...
上一篇:CAT6500自动电源选择开关简述
下一篇:CAT6500自动电源选择开关详细介绍

