- 易迪拓培训,专注于微波、射频、天线设计工程师的培养
低功率LED通用照明应用隔离型高功率因数LED驱动器方案
录入:edatop.com 点击:
近年来,世界上众多国家致力于以更高能效的照明方案来替代低能效的白炽灯。而随着发光二极管(LED)在发光性能及成本等几乎各方面持续改进,LED在通用照明领域已经成为极引人注目的解决方案。从供电电源来看,LED照明也包括高压AC-DC、中等电压AC-DC或DC-DC以及电池供电等不同类型。本文将着重探讨用于低功率(一般低于30 W) AC-DC LED通用照明应用的驱动器方案及其在PAR30、A型灯等应用中的示例。 AC-DC电源转换拓扑结构比较对于低功率AC-DC LED电源转换而言,可以选择隔离型反激或非隔离降压等不同拓扑结构。所谓"隔离",是指输入与输出之间采用变压器等进行电气隔离。这两种拓扑结构各有其特点。相比较而言,非隔离拓扑结构设计及电路板配置简单、电路板尺寸小、元件数量少、能效更高,而隔离拓扑结构易于满足安规要求,但磁学设计复杂,要求较大的电路板尺寸。本文将聚集于隔离型拓扑结构的AC-DC LED驱动器方案。 LED驱动器应用要求对于LED通用照明应用而言,目前成本还相对较高,故高性比的LED驱动器无疑会更受青睐。此外,LED驱动器也应该具有高能效(低损耗)、高可靠性、符合电磁干扰(EMI)及谐波含量或功率因数(PF)等标准、灵活、适应宽环境条件、可改造用于已有应用、支持传统控制方式工作(兼容传统调光)等。 其中,就功率因数要求而言,美国"能源之星"项目固态照明标准中对PFC带有强制性要求(而无论是何种功率等级),适用于特定产品,如嵌灯、橱柜灯及台灯等。该标准针对住宅应用部分要求功率因数高于0.7,针对商业应用部分要求功率因数高于0.9,而整体式LED灯泡的要求是输入功率高于5 W的灯泡功率因数大于0.7。当然,并非所有国家都绝对强制要求在照明应用中改善功率因数,但某些应用可能有这方面的要求。例如,公用事业机构可能大力推动拥有高功率因数的产品在公用设施中的商业应用。
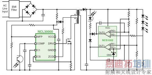
图1:传统两段式架构与改进的单段式架构对比 提供高功率因数的NCL30000隔离型LED驱动器方案要提供高功率因数,同时符合其它应用要求,就有必要使用高功率因数的电路架构。这样一来,传统的两段式架构(PFC升压+脉宽调制(PWM)反激转换)就无法满足要求了。有利的是,诸如安森美半导体NCL30000功率因数校正可调光LED驱动器采用单段式架构(见图1),可以提供达0.9甚至更高的功率因数。这器件采用紧凑的8引脚表面贴装封装,使用临界导电模式(CrM)反激架构,以单段式拓扑结构提供大于0.95的高功率因数,省下专门的DC-DC转换电源段,帮助减少元器件数量,降低系统总成本。 NCL30000采用的恒定导通时间CrM工作特别适合于隔离型反激LED应用,因为控制原理简单,即使在低功率电平时,也能够提供极高能效。NCL30000工作温度范围为-40至+125℃,确保能用于大多数LED通用照明应用中规定的不同环境工作范围。NCL30000拥有典型值24微安(µA)的低启动电流及典型值2 mA的低工作电流,配合高能效设计。这器件也集成前沿消隐(LEB)电路,防止故障触发,还集成强固的故障处理能力。
图2:基于NCL30000的隔离型反激LED驱动器GreenPoint参考设计简化框图 配合TRIAC调光除了要提供相关规范标准所要求的高能效及高功率因数,考虑特定的终端应用需求也很重要。如目前最常用的灯光亮度调控方法是三端双向可控硅开关器件(TRIAC)调光。但TRIAC调光器原本针对电阻型负载的白炽灯(白炽灯在电路中的作用就象是电阻)。因此,LED驱动器兼容TRIAC调光器也很重要,这样有利于用户沿用已有壁式TRIAC调光器,节省支出。
图3:NCL30000调光性能演示(通过改变调光器位置来在350 mA至1.7 mA之间调光) 有利的是,NCL30000兼容尾沿晶体管调光器及前沿TRIAC调光器,能够提供高于0.95的高功率因数,使输入电流波形看上去像是电阻型负载的波形,而这对兼容TRIAC调光器非常重要,因为用示波器截取的波形显示,优化设计的NCL30000单段式CrM反激LED驱动器的基本电流波形与输入电压波形保持同相(参见图3)。 演示板能效测试结果安森美半导体基于NCL30000开发了目标功率低于18 W、支持4至15颗LED @ 350 mA且支持TRIAC调光(针对12颗LED进行预配置)的参考设计演示电路板。输入电压范围为90至305 Vac的NCL30000演示电路板的能效测试结果显示,宽输入电压范围下的功率因数达到或超过0.95(见左图),且在宽LED正向电压条件下维持极佳稳流效果和高能效(右图)。 
图4:演示板测量能效结果(左图:输入电流THD及功率因数;右图:负载稳流及能效) 应用示例对于LED照明应用而言,灯泡替代是重要的应用领域,如抛物形渗铝反射器(PAR)替代(PAR20/30/38)、A型灯替代(如A19)等。但灯泡替代应用存在独特挑战,如散热限制、尺寸受限及兼容的调光技术等。安森美半导体相应开发了一些灯泡替代参考设计,介绍如何使用安森美半导体的驱动器方案来应对这些挑战。
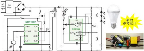
图5:基于NCL30000的11 W LED PAR30灯泡改造示例。 以PAR30灯泡替代应用为例,安森美半导体的应用注释《11W+TRIAC可调光PAR30+LED灯泡驱动器.pdf》(AND8463/D)介绍了如何使用NCL30000单段式功率因数校正隔离型反激控制器来设计LED PAR30灯的完整电源转换方案,用于驱动串联-并联配置的3串共24颗LED(每串8颗LED,每串电流150 mA,3串共450 mA)。这参考设计使用市场上购得的LED散热片和E27 Edison底座,有效处理散热及尺寸受限问题。此设计的目标输出功率为11 W,包含115 Vac版本(功率因数高于0.9,输入电流THD<20%)和230 Vac(遵从IEC61000-3-2规范)两种版本,LED电流稳流精度达±5%,LED电压范围21至27 Vdc,能效高于82%,兼容TRIAC及电子低压调光器调光,且遵从FCC B类导电型EMI标准。 PAR30灯泡是特定指向照明的一个示例。现实中也存在许多全向照明应用,如A型灯。LED A型灯以标准A型灯尺寸来替代传统A型白炽灯,是商业及住宅照明应用的极佳节能替代解决方案,不仅更环保,而且更易于维护和替代。传统白炽灯存在不同功率等级,如40 W(光输出约450 lm)或60 W(光输出约600至800 lm)。如今一流的暖白光LED的光效处在100 lm/W范围内。考虑到热效应及光电转换效率,要提供450 lm光输出,大约需要5至7颗LED。安森美半导体目前正在开发应用于LED A型灯的NCL30000 TRIAC可调光方案。 有利的是,安森美半导体已经基于临界导电模式功率因数校正控制器NCP1607开发出了A19灯泡LED驱动器参考设计(见图6)。这参考设计的输入电压范围为90至265 Vac,额定输出功率约为6.4 W(16.5 @ 400 mA),采用隔离型单段式设计,在输入电压范围内功率因数高于0.9,能效高于80%,符合IEC61000-3-2 C类谐波含量标准(输入THD<15%),遵从FCC B类导电型辐射标准,设计时就顾及到了符合UL8750安规,并符合"能源之星"针对整体式LED灯泡的1.1版规范要求。
图6:基于NCP1607的高功率因数A19灯泡E26/E27驱动器方案。 总结:本文围绕低功率AC-DC LED通用照明应用,着重分析了隔离型LED驱动器的应用设计要求,介绍了安森美半导体相应的单段式隔离型高功率因数LED驱动器方案NCL30000,分析了NCL30000如何配合相关要求,如支持TRIAC调光、提供高能效、恰当散热及符合相关能效规范标准,并分享了安森美半导体已开发或正在开发的PAR30及A型LED灯泡替代参考设计,帮助设计工程师缩短设计周期,加快产品上市。 深入阅读:
安森美半导体AC-DC非隔离高功率因数LED驱动方案
针对不同低压便携设备背光或闪光应用的LED驱动器方案
英飞凌设计平台支持AC/DC离线LED驱动器系列更多功能
德州仪器推出LM3447业界首款支持恒定功率调节的LED控制器
立即加入模拟与电源技术社区
图1:传统两段式架构与改进的单段式架构对比 提供高功率因数的NCL30000隔离型LED驱动器方案要提供高功率因数,同时符合其它应用要求,就有必要使用高功率因数的电路架构。这样一来,传统的两段式架构(PFC升压+脉宽调制(PWM)反激转换)就无法满足要求了。有利的是,诸如安森美半导体NCL30000功率因数校正可调光LED驱动器采用单段式架构(见图1),可以提供达0.9甚至更高的功率因数。这器件采用紧凑的8引脚表面贴装封装,使用临界导电模式(CrM)反激架构,以单段式拓扑结构提供大于0.95的高功率因数,省下专门的DC-DC转换电源段,帮助减少元器件数量,降低系统总成本。 NCL30000采用的恒定导通时间CrM工作特别适合于隔离型反激LED应用,因为控制原理简单,即使在低功率电平时,也能够提供极高能效。NCL30000工作温度范围为-40至+125℃,确保能用于大多数LED通用照明应用中规定的不同环境工作范围。NCL30000拥有典型值24微安(µA)的低启动电流及典型值2 mA的低工作电流,配合高能效设计。这器件也集成前沿消隐(LEB)电路,防止故障触发,还集成强固的故障处理能力。
图2:基于NCL30000的隔离型反激LED驱动器GreenPoint参考设计简化框图 配合TRIAC调光除了要提供相关规范标准所要求的高能效及高功率因数,考虑特定的终端应用需求也很重要。如目前最常用的灯光亮度调控方法是三端双向可控硅开关器件(TRIAC)调光。但TRIAC调光器原本针对电阻型负载的白炽灯(白炽灯在电路中的作用就象是电阻)。因此,LED驱动器兼容TRIAC调光器也很重要,这样有利于用户沿用已有壁式TRIAC调光器,节省支出。
图3:NCL30000调光性能演示(通过改变调光器位置来在350 mA至1.7 mA之间调光) 有利的是,NCL30000兼容尾沿晶体管调光器及前沿TRIAC调光器,能够提供高于0.95的高功率因数,使输入电流波形看上去像是电阻型负载的波形,而这对兼容TRIAC调光器非常重要,因为用示波器截取的波形显示,优化设计的NCL30000单段式CrM反激LED驱动器的基本电流波形与输入电压波形保持同相(参见图3)。 演示板能效测试结果安森美半导体基于NCL30000开发了目标功率低于18 W、支持4至15颗LED @ 350 mA且支持TRIAC调光(针对12颗LED进行预配置)的参考设计演示电路板。输入电压范围为90至305 Vac的NCL30000演示电路板的能效测试结果显示,宽输入电压范围下的功率因数达到或超过0.95(见左图),且在宽LED正向电压条件下维持极佳稳流效果和高能效(右图)。 
图4:演示板测量能效结果(左图:输入电流THD及功率因数;右图:负载稳流及能效) 应用示例对于LED照明应用而言,灯泡替代是重要的应用领域,如抛物形渗铝反射器(PAR)替代(PAR20/30/38)、A型灯替代(如A19)等。但灯泡替代应用存在独特挑战,如散热限制、尺寸受限及兼容的调光技术等。安森美半导体相应开发了一些灯泡替代参考设计,介绍如何使用安森美半导体的驱动器方案来应对这些挑战。
图5:基于NCL30000的11 W LED PAR30灯泡改造示例。 以PAR30灯泡替代应用为例,安森美半导体的应用注释《11W+TRIAC可调光PAR30+LED灯泡驱动器.pdf》(AND8463/D)介绍了如何使用NCL30000单段式功率因数校正隔离型反激控制器来设计LED PAR30灯的完整电源转换方案,用于驱动串联-并联配置的3串共24颗LED(每串8颗LED,每串电流150 mA,3串共450 mA)。这参考设计使用市场上购得的LED散热片和E27 Edison底座,有效处理散热及尺寸受限问题。此设计的目标输出功率为11 W,包含115 Vac版本(功率因数高于0.9,输入电流THD<20%)和230 Vac(遵从IEC61000-3-2规范)两种版本,LED电流稳流精度达±5%,LED电压范围21至27 Vdc,能效高于82%,兼容TRIAC及电子低压调光器调光,且遵从FCC B类导电型EMI标准。 PAR30灯泡是特定指向照明的一个示例。现实中也存在许多全向照明应用,如A型灯。LED A型灯以标准A型灯尺寸来替代传统A型白炽灯,是商业及住宅照明应用的极佳节能替代解决方案,不仅更环保,而且更易于维护和替代。传统白炽灯存在不同功率等级,如40 W(光输出约450 lm)或60 W(光输出约600至800 lm)。如今一流的暖白光LED的光效处在100 lm/W范围内。考虑到热效应及光电转换效率,要提供450 lm光输出,大约需要5至7颗LED。安森美半导体目前正在开发应用于LED A型灯的NCL30000 TRIAC可调光方案。 有利的是,安森美半导体已经基于临界导电模式功率因数校正控制器NCP1607开发出了A19灯泡LED驱动器参考设计(见图6)。这参考设计的输入电压范围为90至265 Vac,额定输出功率约为6.4 W(16.5 @ 400 mA),采用隔离型单段式设计,在输入电压范围内功率因数高于0.9,能效高于80%,符合IEC61000-3-2 C类谐波含量标准(输入THD<15%),遵从FCC B类导电型辐射标准,设计时就顾及到了符合UL8750安规,并符合"能源之星"针对整体式LED灯泡的1.1版规范要求。
图6:基于NCP1607的高功率因数A19灯泡E26/E27驱动器方案。 总结:本文围绕低功率AC-DC LED通用照明应用,着重分析了隔离型LED驱动器的应用设计要求,介绍了安森美半导体相应的单段式隔离型高功率因数LED驱动器方案NCL30000,分析了NCL30000如何配合相关要求,如支持TRIAC调光、提供高能效、恰当散热及符合相关能效规范标准,并分享了安森美半导体已开发或正在开发的PAR30及A型LED灯泡替代参考设计,帮助设计工程师缩短设计周期,加快产品上市。 深入阅读:安森美半导体AC-DC非隔离高功率因数LED驱动方案
针对不同低压便携设备背光或闪光应用的LED驱动器方案
英飞凌设计平台支持AC/DC离线LED驱动器系列更多功能
德州仪器推出LM3447业界首款支持恒定功率调节的LED控制器
立即加入模拟与电源技术社区
射频工程师养成培训教程套装,助您快速成为一名优秀射频工程师...
天线设计工程师培训课程套装,资深专家授课,让天线设计不再难...
上一篇:同时提供方波和平方根两种输入电压的电路
下一篇:高线性度CMOS调幅电路技术介绍
射频和天线工程师培训课程详情>>

