- 易迪拓培训,专注于微波、射频、天线设计工程师的培养
具有270V共模抑制性能的双向隔离式高端电流检测模块
录入:edatop.com 点击:
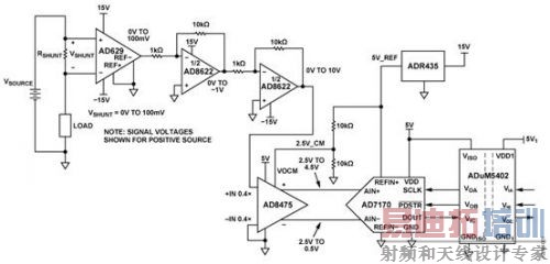
电路功能与优势图1所示电路能够在直流电压高达±270 V的来源上监控双向电流,且线性误差小于1%。负载电流通过一个电路外部的分流电阻。分流电阻值应适当选择,使得在最大负载电流时分流电压约为100 mV。 AD629放大器精确测量和缓冲(G = 1)小差分输入电压,并抑制最高270 V的高共模电压。 双通道AD8622用于将AD629的输出放大100倍。AD8475漏斗放大器则对信号进行衰减(G = 0.4),将其从单端转换成差分形式并进行电平转换,使其满足AD7170 Σ-Δ型ADC的模拟输入电压范围要求。 电隔离由四通道隔离器ADuM5402提供。这不仅是为了提供保护,而且还可将下游电路与高共模电压隔离开来。除了隔离输出数据以外,数字隔离器ADuM5402还为电路提供+5.0 V隔离电源。 AD7170的测量结果利用一个简单的双线SPI兼容串行接口,以数字代码形式提供。 这一器件组合实现了一款精确的高压正负供电轨电流检测解决方案,具有器件数量少、低成本、低功耗的特点。
图1. 高共模电压双向隔离式电流监控器(未显示所有连接和去耦) 电路描述该电路针对最大负载电流IMAX下100 mV的满量程分流电压而设计。因此,分流电阻值为RSHUNT = (500 mV)/(IMAX). 图2所示的AD629是一款内置薄膜电阻的差动放大器,支持最高±270 V的连续共模信号,并可提供高达±500 V的瞬变保护。当REF(+)和REF(−)接地时,该器件会将+IN引脚的信号衰减20倍,然后以20倍噪声增益放大信号,从而在输出端恢复原始幅度。
图2. AD629高共模电压差动放大器 在500 Hz时,AD629A的最小共模抑制比(CMRR)为77 dB,AD629B。 为了维持理想的共模抑制性能,需要满足几项重要条件。首先,器件抑制这些共模信号的能力由电源电压决定,如图3所示。如果无法实现足够电压的双电源,则共模抑制性能会下降。
图3. AD629共模电压范围与电源电压的关系 其次,AD629应仅采用内部匹配薄膜电阻在单位增益模式下工作。若使用外部电阻来更改增益,则会因失配误差而导致共模抑制性能下降。 AD8622是一款CMOS低功耗、精密、双通道、轨到轨输出运算放大器,主要用于放大目标信号。 通过级联两个增益为–10的反相增益级,AD629的100 mV满量程输出会放大100倍,从而获得10 V满量程信号。这些值可以是正值,也可以是负值,具体取决于电流方向。 AD8622的双电源允许输入和输出信号在高于地和低于地之间摆动,以便测量双向输入电流。 在转换成数字字之前的信号链最后一级上,AD8622输出电压接受调理,以适合ADC的模拟输入电压范围。图4所示的"漏斗放大器"AD8475提供两个可选衰减系数(0.4和0.8)。此外,信号会转换成差分形式,输出端的共模电压则由VOCM引脚上的电压决定。采用5 V单电源供电时,模拟输入电压范围为±12.5 V(对于单端输入)。
图4. AD8475漏斗放大器 如图1所示,输出共模电压由电阻分压器设置为2.5 V,而电阻分压器则由ADR435的5 V基准输出驱动。该系统的主要噪声源是AD629在0.1 Hz至10 Hz带宽范围内的15 μV p-p输出噪声。对于100 mV满量程信号,无噪声代码分辨率为:
AD8622的输出噪声仅为0.2 μV p-p,与AD629相比可忽略不计。AD8475的输出噪声为2.5 μV p-p,当满量程信号电平为4 V p-p时同样可忽略不计。 注意,AD7170的电源电压由四通道隔离器ADuM5402的隔离电源输出(+5.0 VISO)提供。 AD7170的基准电压由 ADR435精密XFET®基准电压源提供。ADR435的初始精度为±0.12%(A级),典型温度系数为2 ppm/°C。ADR435具有7.0 V至18.0 V的宽工作范围,采用+15.0 V供电轨作为电源。 虽然AD7170 VDD和REFIN(+)都可以采用5.0 V电源,但使用独立的基准电压源可提供更高的精度。 AD7170 ADC的输入电压在ADC的输出端转换为偏移二进制码。ADuM5402为DOUT数据输出、SCLK输入和PDRST输入提供隔离。虽然隔离器是可选器件,但建议使用该器件来保护下游数字电路,使其不受高共模电压影响,以免发生故障。 代码在PC中利用SDP硬件板和LabVIEW软件进行处理。 图5比较了LabVIEW记录的ADC输出端代码与基于理想系统而计算的理想代码。图中显示该电路如何在整个输入电压范围内(−100 mV至+100 mV)实现不足0.5%的端点线性误差。如果需要,可以使用软件校准消除失调误差和增益误差。
图5. 实际代码、理想代码、误差百分比与分流电压的关系图 PCB布局考虑在任何注重精度的电路中,必须仔细考虑电路板上的电源和接地回路布局。PCB应尽可能隔离数字部分和模拟部分。本PCB采用4层板堆叠而成,具有较大面积的接地层和电源层多边形。有关布局布线和接地的详细论述,请参考教程MT-031;有关去耦技术的信息,请参考教程MT-101。 AD7170和ADuM5402的电源应当用10 μF和0.1 μF电容去耦,以适当地抑制噪声并减小纹波。这些电容应尽可能靠近相应器件,0.1 μF电容应具有低ESR值。对于所有高频去耦,建议使用陶瓷电容。 应仔细考虑ADuM5402原边和副边之间的隔离间隙。 EVAL-CN0240-SDPZ电路板通过拉回顶层上的多边形或器件,并将其与ADuM5402上的引脚对齐来使该距离最大。 电源走线应尽可能宽,以提供低阻抗路径,并减小电源线路上的毛刺效应。时钟和其它快速开关的数字信号应通过数字地将其与电路板上的其它器件屏蔽开。 常见变化关于正负电源的高端检测,目前有多种解决方案可用,包括使用电流检测放大器、差动放大器或二者组合的IC解决方案。请参考下列电路笔记中介绍的电路:CN0100, CN0188, CN0218。 "高端电流检测:差动放大器与电流检测放大器"一文(《模拟对话》,2008年1月)介绍了电流检测放大器和差动放大器的使用。 电路评估与测试警告!高电压。此电路可能包含致命电压。除非是接受过相关培训、懂得高压电路操作的专业人员,否则请勿操作、评估或测试此电路,或者进行电路板装配。加电之前,必须先熟悉该电路以及高压电路操作的所有必要注意事项。 本电路使用EVAL-CN0240-SDPZ电路板和EVAL-SDP-CB1Z系统演示平台(SDP)评估板。这两片板具有120引脚的对接连接器,可以快速完成设置并评估电路性能。EVAL-CN0240-SDPZ板包含要评估的电路,如本笔记所述。SDP评估板与CN0240评估软件一起使用,可从EVAL-CN0240-SDPZ电路板获取数据。 设备要求带USB端口的Windows XP、Windows Vista(32位)或Windows 7(32位)PCEVAL-CN0240-SDPZ电路评估板EVAL-SDP-CB1Z SDP评估板CN0240评估软件电源:+6 V (1 A)或+6 V壁式电源适配器双电源:±15 V (10 mA)最大负载电流下最大电压为100 mV的分流电阻电源电压和电子负载 开始使用将CN0218评估软件光盘放进PC的光盘驱动器,加载评估软件。打开"我的电脑",找到包含评估软件光盘的驱动器,打开Readme文件。按照Readme文件中的说明安装和使用评估软件。 功能框图电路的功能框图参见本电路笔记的图1,电路原理图参见EVAL-CN0240-SDPZ-SCH.pdf文件。此文件位于CN0240设计支持包中: 设置EVAL-CN0240-SDPZ电路板上的120引脚连接器连接到EVAL-SDP-CB1Z (SDP)评估板上标有"CON A"的连接器。应使用尼龙五金配件,通过120引脚连接器两端的孔牢牢固定这两片板。 将一个分流电阻(RSHUNT)跨接在J4输入引脚上,一个负载接地,如图1所示。在断电情况下,将一个+6 V电源连接到板上标有"+6 V"和"GND"的引脚。如果有+6 V"壁式电源适配器",可以将它连接到板上的管式连接器,代替+6 V电源。SDP板附带的USB电缆连接到PC上的USB端口。注:此时请勿将该USB电缆连接到SDP板上的微型USB连接器。 必须连接系统地和PCB隔离地,以保证正确电平和正常工作。通过测试点31和测试点32可以访问正确形成此连接所需的GND_ISO。 最后,向连接器J4施加任何高电压之前,必须确保已正确连接并打开±15 V电源(J5)。如果此电源未打开,高电压可能会损坏U2、AD629以及PCB上的数个其它元件。 测试为连接到EVAL-CN0240-SDPZ电路板的+6 V电源(或"壁式电源适配器")通电。将±15 V电源连接到EVAL-CN0240-SDPZ板的U12三引脚螺纹连接器。启动评估软件,并通过USB电缆将PC连接到SDP板上的微型USB连接器。 一旦USB通信建立,就可以使用SDP板来发送、接收、捕捉来自EVAL-CN0240-SDPZ板的串行数据。随着电子负载的逐级调整,可以记录不同负载电流值下的数据。有关如何使用评估软件来捕捉数据的详细信息,请参阅CN0240评估软件Readme文件。 有关SDP板的信息,请参阅SDP用户指南。 CIRCUITS FROM THE LAB实验室电路

经过构建和测试可以确保功能和性能的电路设计。 借助ADI公司众多应用专业技术,解决了多种常见的模拟、RF/IF和混合信号设计挑战。 配有完备的文档,易于学习、理解和集成。
图1. 高共模电压双向隔离式电流监控器(未显示所有连接和去耦) 电路描述该电路针对最大负载电流IMAX下100 mV的满量程分流电压而设计。因此,分流电阻值为RSHUNT = (500 mV)/(IMAX). 图2所示的AD629是一款内置薄膜电阻的差动放大器,支持最高±270 V的连续共模信号,并可提供高达±500 V的瞬变保护。当REF(+)和REF(−)接地时,该器件会将+IN引脚的信号衰减20倍,然后以20倍噪声增益放大信号,从而在输出端恢复原始幅度。
图2. AD629高共模电压差动放大器 在500 Hz时,AD629A的最小共模抑制比(CMRR)为77 dB,AD629B。 为了维持理想的共模抑制性能,需要满足几项重要条件。首先,器件抑制这些共模信号的能力由电源电压决定,如图3所示。如果无法实现足够电压的双电源,则共模抑制性能会下降。
图3. AD629共模电压范围与电源电压的关系 其次,AD629应仅采用内部匹配薄膜电阻在单位增益模式下工作。若使用外部电阻来更改增益,则会因失配误差而导致共模抑制性能下降。 AD8622是一款CMOS低功耗、精密、双通道、轨到轨输出运算放大器,主要用于放大目标信号。 通过级联两个增益为–10的反相增益级,AD629的100 mV满量程输出会放大100倍,从而获得10 V满量程信号。这些值可以是正值,也可以是负值,具体取决于电流方向。 AD8622的双电源允许输入和输出信号在高于地和低于地之间摆动,以便测量双向输入电流。 在转换成数字字之前的信号链最后一级上,AD8622输出电压接受调理,以适合ADC的模拟输入电压范围。图4所示的"漏斗放大器"AD8475提供两个可选衰减系数(0.4和0.8)。此外,信号会转换成差分形式,输出端的共模电压则由VOCM引脚上的电压决定。采用5 V单电源供电时,模拟输入电压范围为±12.5 V(对于单端输入)。
图4. AD8475漏斗放大器 如图1所示,输出共模电压由电阻分压器设置为2.5 V,而电阻分压器则由ADR435的5 V基准输出驱动。该系统的主要噪声源是AD629在0.1 Hz至10 Hz带宽范围内的15 μV p-p输出噪声。对于100 mV满量程信号,无噪声代码分辨率为:
AD8622的输出噪声仅为0.2 μV p-p,与AD629相比可忽略不计。AD8475的输出噪声为2.5 μV p-p,当满量程信号电平为4 V p-p时同样可忽略不计。 注意,AD7170的电源电压由四通道隔离器ADuM5402的隔离电源输出(+5.0 VISO)提供。 AD7170的基准电压由 ADR435精密XFET®基准电压源提供。ADR435的初始精度为±0.12%(A级),典型温度系数为2 ppm/°C。ADR435具有7.0 V至18.0 V的宽工作范围,采用+15.0 V供电轨作为电源。 虽然AD7170 VDD和REFIN(+)都可以采用5.0 V电源,但使用独立的基准电压源可提供更高的精度。 AD7170 ADC的输入电压在ADC的输出端转换为偏移二进制码。ADuM5402为DOUT数据输出、SCLK输入和PDRST输入提供隔离。虽然隔离器是可选器件,但建议使用该器件来保护下游数字电路,使其不受高共模电压影响,以免发生故障。 代码在PC中利用SDP硬件板和LabVIEW软件进行处理。 图5比较了LabVIEW记录的ADC输出端代码与基于理想系统而计算的理想代码。图中显示该电路如何在整个输入电压范围内(−100 mV至+100 mV)实现不足0.5%的端点线性误差。如果需要,可以使用软件校准消除失调误差和增益误差。
图5. 实际代码、理想代码、误差百分比与分流电压的关系图 PCB布局考虑在任何注重精度的电路中,必须仔细考虑电路板上的电源和接地回路布局。PCB应尽可能隔离数字部分和模拟部分。本PCB采用4层板堆叠而成,具有较大面积的接地层和电源层多边形。有关布局布线和接地的详细论述,请参考教程MT-031;有关去耦技术的信息,请参考教程MT-101。 AD7170和ADuM5402的电源应当用10 μF和0.1 μF电容去耦,以适当地抑制噪声并减小纹波。这些电容应尽可能靠近相应器件,0.1 μF电容应具有低ESR值。对于所有高频去耦,建议使用陶瓷电容。 应仔细考虑ADuM5402原边和副边之间的隔离间隙。 EVAL-CN0240-SDPZ电路板通过拉回顶层上的多边形或器件,并将其与ADuM5402上的引脚对齐来使该距离最大。 电源走线应尽可能宽,以提供低阻抗路径,并减小电源线路上的毛刺效应。时钟和其它快速开关的数字信号应通过数字地将其与电路板上的其它器件屏蔽开。 常见变化关于正负电源的高端检测,目前有多种解决方案可用,包括使用电流检测放大器、差动放大器或二者组合的IC解决方案。请参考下列电路笔记中介绍的电路:CN0100, CN0188, CN0218。 "高端电流检测:差动放大器与电流检测放大器"一文(《模拟对话》,2008年1月)介绍了电流检测放大器和差动放大器的使用。 电路评估与测试警告!高电压。此电路可能包含致命电压。除非是接受过相关培训、懂得高压电路操作的专业人员,否则请勿操作、评估或测试此电路,或者进行电路板装配。加电之前,必须先熟悉该电路以及高压电路操作的所有必要注意事项。 本电路使用EVAL-CN0240-SDPZ电路板和EVAL-SDP-CB1Z系统演示平台(SDP)评估板。这两片板具有120引脚的对接连接器,可以快速完成设置并评估电路性能。EVAL-CN0240-SDPZ板包含要评估的电路,如本笔记所述。SDP评估板与CN0240评估软件一起使用,可从EVAL-CN0240-SDPZ电路板获取数据。 设备要求带USB端口的Windows XP、Windows Vista(32位)或Windows 7(32位)PCEVAL-CN0240-SDPZ电路评估板EVAL-SDP-CB1Z SDP评估板CN0240评估软件电源:+6 V (1 A)或+6 V壁式电源适配器双电源:±15 V (10 mA)最大负载电流下最大电压为100 mV的分流电阻电源电压和电子负载 开始使用将CN0218评估软件光盘放进PC的光盘驱动器,加载评估软件。打开"我的电脑",找到包含评估软件光盘的驱动器,打开Readme文件。按照Readme文件中的说明安装和使用评估软件。 功能框图电路的功能框图参见本电路笔记的图1,电路原理图参见EVAL-CN0240-SDPZ-SCH.pdf文件。此文件位于CN0240设计支持包中: 设置EVAL-CN0240-SDPZ电路板上的120引脚连接器连接到EVAL-SDP-CB1Z (SDP)评估板上标有"CON A"的连接器。应使用尼龙五金配件,通过120引脚连接器两端的孔牢牢固定这两片板。 将一个分流电阻(RSHUNT)跨接在J4输入引脚上,一个负载接地,如图1所示。在断电情况下,将一个+6 V电源连接到板上标有"+6 V"和"GND"的引脚。如果有+6 V"壁式电源适配器",可以将它连接到板上的管式连接器,代替+6 V电源。SDP板附带的USB电缆连接到PC上的USB端口。注:此时请勿将该USB电缆连接到SDP板上的微型USB连接器。 必须连接系统地和PCB隔离地,以保证正确电平和正常工作。通过测试点31和测试点32可以访问正确形成此连接所需的GND_ISO。 最后,向连接器J4施加任何高电压之前,必须确保已正确连接并打开±15 V电源(J5)。如果此电源未打开,高电压可能会损坏U2、AD629以及PCB上的数个其它元件。 测试为连接到EVAL-CN0240-SDPZ电路板的+6 V电源(或"壁式电源适配器")通电。将±15 V电源连接到EVAL-CN0240-SDPZ板的U12三引脚螺纹连接器。启动评估软件,并通过USB电缆将PC连接到SDP板上的微型USB连接器。 一旦USB通信建立,就可以使用SDP板来发送、接收、捕捉来自EVAL-CN0240-SDPZ板的串行数据。随着电子负载的逐级调整,可以记录不同负载电流值下的数据。有关如何使用评估软件来捕捉数据的详细信息,请参阅CN0240评估软件Readme文件。 有关SDP板的信息,请参阅SDP用户指南。 CIRCUITS FROM THE LAB实验室电路
经过构建和测试可以确保功能和性能的电路设计。 借助ADI公司众多应用专业技术,解决了多种常见的模拟、RF/IF和混合信号设计挑战。 配有完备的文档,易于学习、理解和集成。
深入阅读:
电流检测方法研究
用于Buck型电源芯片的电流检测电路
开关电源中电流检测电路的探讨
电流检测在汽车电子系统中的实现
立即加入模拟与电源技术社区
射频工程师养成培训教程套装,助您快速成为一名优秀射频工程师...
天线设计工程师培训课程套装,资深专家授课,让天线设计不再难...
上一篇:电磁超声换能器的前置放大电路设计
下一篇:变压器分类及电源变压器的特性参数
射频和天线工程师培训课程详情>>

