- 易迪拓培训,专注于微波、射频、天线设计工程师的培养
太阳能不间断式供电设备的设计与制作
本设计的创新之处在于:
其一,采用简单实用的电路实现步进充电方式,即在充足的太阳光下,一个蓄电池充电电流大于另一个蓄电池的充电电流,以实现先对一个蓄电池充电,充满电荷后自动地再对下一个蓄电池进行充电,这相当于两个蓄电池轮流地被充电,这不仅充分利用了单位面积的太阳能,也大大增加了蓄电池的使用寿命,这样在同等负荷的情况下,可降低对太阳能电池板功率的要求,从而降低了工程的造价;
其二,设计出一种太阳能与市电供电自动切换系统,以弥补数日绵绵阴雨太阳能供不上电的缺陷,做到不间断式的居家供电目的。
一、设计原理及电路分析
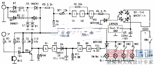
电路由步进充电电路、太阳能供电与市电供电自动切换电路和路灯控制与照明电路三大部分组成,如下图所示。该电路结构简单、内涵丰富,电路工作稳定可靠。
1.步进充电
电路如下图所示,太阳能电池板的输出引线从CK插座接入,依据I=(U-E1.2)/R1.2,其中I为各支路充电电流,U为太阳能电池板带载输出的端电压,E1,E2分别为蓄电池El、E2上的电压,在两个蓄电池原始电压相同的情况下,蓄电池El的充电电流I1是蓄电池E2的充电电流I2的10倍;显然,El蓄电池的充电电压的初始速度比蓄电池E2充电电压的初始速度大得多,相当于太阳能电池板先对蓄电池El进行充电,随着充电过程的不断产生,蓄电池El上的电压也在不断地增加,使得蓄电池El上的电压逐渐趋于饱和,同时蓄电池E1的充电电流I1在逐渐地减少,当蓄电池El上的电压充到接近于额定值时,蓄电池El的充电电流I1也就趋近于零,此时可认为蓄电池El的充电过程基本结束。

当太阳能电池板对蓄电池El充电的同时也对蓄电池E2充电,只不过蓄电池E2电压上升的速度比蓄电池El电压上升的速度要慢得多,当蓄电池El充电过程基本结束后,相当于充电负载减轻,依据(U=E-I×r),U为太阳能电池板带载输出的端电压,E为太阳能电池板所提供的电压源电压,I为回路充电的总电流,r为太阳能电池板的内阻,此时太阳能电池板带载输出的端电压U会回升,从而加快了太阳能电池板对E2的充电速度,即加快了蓄电池E2上的电荷的累积速度,当历经r若干时间后,蓄电池E2上的电压也充到接近于额定值时,蓄电池E2的充电电流I2也趋近于零;同理,此时也可认为蓄电池E2的充电过程基本结束。当两个蓄电池充电过程基本结束后,此时若仍有太阳光存在,虽然说充电电流都趋近于零,当仍有微小的充电电流在流动,充电过程仍在延续,只不过此时蓄电池上电荷累积的速度变得异常缓慢,其目的不仅不浪费资源,而且有利于延长蓄电池的使用寿命。
D1、D2是隔离二极管,其作用是阻止两个蓄电池互相充电,形成不必要的内耗、提高供电系统的效率。
太阳能充电电路的等效图如下图所示,根据基尔霍夫定律,得出下列充电回路的电压与电流方程如下式:
I=I1+I2 (1)
I1=(E-E1-VD1-Ir)/(R1+r1) (2)
I2=(E-E2-VD2-Ir)/(R2+r2) (2)
其中I、I1、I2分别为太阳能电池板E充电回路的总电流、蓄电池El回路充电电流、蓄电池E2回路的充电电流,r、R1、r2分别为太阳能电池板、蓄电池El、蓄电池E2的内阻,蓄电池的内阻随着电压的升高而减少,R1、R2为充电回路的限流电阻,VD1、VD2为二极管D1、D2的正向压降,设为0.7V,太阳能的峰值电压取15.1V,无论是El还是E2,经理论推算与实践验证获悉,只要当蓄电池上的电压充到约13.8V时,该充电回路的电流急剧减少,且趋近于零;若El=13.8V,r=6Ω,r2取2Ω,则从上述方程可知:
经计算后获悉,当E1充满电荷后,E2才充到8.6V,随着E2电压的逐渐升高,充电电流I2在减少,同时又有微弱的Il充电电流在流动,这有利于延长蓄电池的使用寿命。但无论El、E2充电电压如何的升高,根据式(2)、(3)式知,El、E2的电压峰值都控制在14.4V内。其理由缘至二极管D1、D2具有单向导电性。
则Il=(E-El-VD1-Ir)≥0,12=(E-E2-VD2-Ir)≥0因此,El,E2≤15.1-0.7-I.r=14.4-I.r=14.4(V)由于14.4V为12V蓄电池极限所承受的电压值,故有效地保护了蓄电池。
2.太阳能与市电供电自动切换电路
用CMOS反相器构成的施密特触发器如上图所示,其电路的同相电压传输特性如下图所示,电路设计时参数设定:正向阀值VT+=7V,负向阀值VT=-3V,确定可变电阻器RP1与电阻器R5的值。
从上式两式解出RP1/R5=2/5,V1H=SV,那么VDD取10V。
为保证G6输出高电平时的负载电流不超过最大允许值IOHmax应使(VOH-VTH)/R5(10-5)/1.3=3.85(kΩ)故取R5=20kΩ,RP1=2.R5/5=8(kΩ)。实际取RP1为15kΩ可调电位器。
当有太阳光照的情况下,太阳能电池板对蓄电池进行充电,照明电路电源由蓄电池供给;当连续数天阴雨绵绵时,无太阳光对蓄电池进行充电,蓄电池上的电荷逐渐被消耗掉,导致蓄电池的端电压逐渐降低,引起非门电路c5的输入端电压降低,当低到与负向阀值(VT_=3V)电压相等时,施密特触发器翻转,G5输出高电平,G6输出低电平(同相输出),经G7倒相输出高电平,单向可控硅VS1导通,220V市电电压经变压器T降压,二极管(D7~D10)整流、C5滤波后,再经LM7809稳压,形成9V的直流电压对照明电路进行供电。同时,造成二极管D3、D4反偏而截止,蓄电池El、E2向负载供电回路被切断。
同理,当阳光来临时,蓄电池立即被充电,蓄电池上的电压不断的上升,当升到11V时,即G1输入端的电压与正向阀值(VTF7V)相同,施密特触发器再次翻转,单向可控硅VS1截止,市电被切断,供电电路转而由蓄电池提供。如此,周而复始地进行着,构成了以太阳能为主,市电为辅的居家不间断式供电系统。
3.路灯控制与照明电路
白天,光敏电阻受到光照而使电阻变小,与非门电路C1输入端为低电平,经两次(与非)倒相后,C2输出端为低电平,D6截止,C3输入端为低电平,再经两次(与非)倒相后,G4输出端亦为低电平,单向可控硅VS2截止,灯HL1熄灭。
夜晚,光敏电阻RG未受到光照而阻值变大,但由于三极管BG在本电路所设置的参数下,是处于导通状态,三极管BG集电极(G1输入端)仍处于低电平,单向可控硅VS2仍处于截止状态,灯HL1熄灭;当有人触摸TP触点或说话时,人体感应的信号或音频信号经三极管BG放大后,在R10上形成信号电压,导致瞬间三极管集电极为高电平,同理,经两次(与非)倒相后,G2输出端为高电平,D6导通,对C3充电,G3输入端为高电平,再经两次(与非)倒相后,G4输出端亦为高电平,单向可控硅VS2导通,灯HL1被点亮。当人体触摸TP触点动作或说话声音过后,三极管BG集电极(G1输入端)恢复到低电平,C2输出端亦为低电平,电容C3对R1l放电,当C3的电压放电到低电平值时,G3、CA与非门状态翻转,单向可控硅VS2截止,灯HL1才熄灭(按图1中所示,电路中所标元器件的参数值,灯点亮持续时间约2.5min)。
室内照明电路,开关(SW1、SW2、SW3),Xl’(HL2、HL3、KIA)构成室内照明电路,人们可通过控制开关的通与断,来实现电灯的亮与暗。
二、电路调整
本电路结构简单,无需太多的调整就可实现。但有一点需提醒的是,何时由蓄电池供电,何时由市电供电,这应由太阳能电池板、蓄电池的容量等综合因数来决定。本电路电源电压VDD是随着蓄电池上电压等变化而变化。因此,还必须通过调整可变电阻器RP1及电阻R4的阻值,使得蓄电池上的电压当低于8.5V时,转为市电供电;当高于11V时,又转为蓄电池供电。
三、元器件选择
传统的燃料能源正在一天天减少,对环境造成的危害日益突出。丰富的太阳辐射能是取之不尽、用之不竭的、无污染、廉价、人类能够自由利用的能源。太阳能每秒钟到达地面的能量高达8×l05kW,假如把地球表面0.1%的太阳能转为电能,且转化率只有5%,那么,每年发电量可达5.6×1012kW.h,相当于目前世界上能耗的40倍。因此,研究和利用太阳能意义重大,但由于目前太阳能的利用还未普及,关键部件还比较昂贵,因此如何根据性价比指标,合理的选择零部件显得尤其重要。
太阳能电池板与蓄电池的选取:
选一块多晶硅电池的组件,最大的输出功率Pm(额定功率)为50W,峰值电压(额定电压)Ump为15V.峰值电流(额定电流)为3A,若某地区有效光照时间h为12h,太阳能电池的发电效率为:u=0.7,蓄电池的补偿值为n=1.4,计算太阳能电池一天的发电量和所需蓄电池的容量。
那么,太阳能电池的日发电量:M=Pmx h×u=50×12×0.7=420(W.h)日电量等于输出电流与有效光照时间的乘积,即:
C=I×H(Ah)o C=Ph/U=50×12/15=40(Ah)蓄电池电压的选取:目前生产太阳能电池产品种类和规格很多,对于蓄电池来讲一般有6V、12V、24V的。那么如何将太阳能电池和蓄电池配接起来?通常来说太阳能电池的额定输出电压是蓄电池电压的1.25~1.5倍,这是因为蓄电池的充电效率决定的,因为太阳能电池的充电,不像使用市电给蓄电池充电一样有较大的选择余地,况且它在给蓄电池充电的时候功率波动比较大,这要先考虑太阳能电池的成本问题。假如蓄电池的充电补偿值定位1.4倍,那么一个额定12V电压的蓄电池应当选配的太阳能电池的电压为:12V×(1.25~1.5)=15~18V左右的太阳能电池。
实际蓄电池的有效容量要在C=40/1.40≈28.6(Ah)以上,考虑到要保证夏天连续数日强日照,太阳能充电系统能安全使用,故选用太阳能专用蓄电池其型号为:
E1,12V/36Ah;E2,12V/24Ah铅封铅酸密封电池各一个。
本电路太阳能电池板选用:50W多晶硅,钢化玻璃封装,户外使用,25年寿命,其外形图如下图所示,参数如下表所示。
输出设备选用:低压电子节能灯,启动电压低至8V;发光效率高,启动快,无频闪现象;平均寿命长达5000h,标称值:9V/7W节能灯四个。
系统功能:正常充电情况下,每日充电量能保证两只9V/7W直流节能灯连续使用12h左右,可供居家连续阴雨3~4d正常使用。
集成电路:G1~04选用四个2输入与非门74LS00,其外引线排列图如上图(略)所示;C5、C6、C7选用CC4069CMOS六反向器,其外引线排列图如下图(略)所示。
本电路电源所提供的vcc电压是从8.5~14V,为r使集成块在低电压下能工作,在高电压。F工作又不至于损坏,经估算和经验值知74LS00VCC与电源(D3、D4负端)之间要串接一个1kΩ的限流电阻,CC4069VCC与电源(D3、D4负端)之间要串接一个270n的限流电阻。
D1、D2为隔离二极管,选用1N4001,若本地区光照不是很足,也可选用太阳能电池板专用肖特基隔离二极管,其最大反向电压为40V时,正向压降仅为0.2V。
光敏电阻RC,选用2CUZB型。
单向可控硅VS1、VS2,选用1A/100V。
四、太阳能电池板的安装
太阳能电池板可安装在阳台、屋顶和空旷的草坪L。在安装时,应严格按产品说明书所规定的技术规范进行安装、所有的紧固件都必须要装牢外,还得要做好防雷装置的安装,若太阳能电池板安装在屋顶或空旷的草坪上,应安装一个避雷针(若太阳能电池板已处在高层建筑物现有避雷针下述1点的保护网范围内,可不必另行安装),安装时要做到以下几点:
①避雷针的保护范围是个圆锥体,圆锥的顶点是避雷针的最高点,圆锥的母线与避雷;针的夹角理论上是45度,但为了保险起见,保护范围其夹角经验值一般选取37。
②避雷针应安装在太阳能电池板的背光面;
③避雷针与太阳能电池板最近的构件之间的距离应等于或大于3m;
④避雷针的接地可与现有建筑物可靠的接地网焊牢在一起,也可重新按规范进行埋设;
⑤避雷针的设计与制作应符合GB50057-94建筑物防雷设计规范(2000年版)的要求。
射频工程师养成培训教程套装,助您快速成为一名优秀射频工程师...

