- 易迪拓培训,专注于微波、射频、天线设计工程师的培养
液晶显示之殇(二)—电源篇-消费电子
录入:edatop.com 点击:
上次谈到了液晶电视的光源,光电不分家,这次谈谈电源吧! (二)电源篇CCFL液晶电视我们一般分两组电源,一组就是所谓的电源板,它一方面负责给主板和其他外设供电,另一方面负责给背光驱动供电;另一组就是我们通常所说的高压板(学名叫逆变器,Inverter),主要用来驱动CCFL背光源。 大概介绍下电源板吧,与其他通用电源一样,220V AC输入,经过全桥整流,PFC功率因数校正,后面通常是用反激架构,通过几组不同匝数比的原副边绕组得到需要的几组电压,通常会有这几组电压: a) 24V 主要提供液晶屏内部背光源驱动板供电电压;b) 12V 1)连接主板,再通过LVDS连线直接供电屏的逻辑模块(Tcon);2)通过降压为8V给伴音板供电,再降压得到5V为高频头供电;c) 5V 1)给主板供电,再通过降压得到3.3V、2.5V、1.8V,主要是给像处理模块供电(scaler);2)提供待机电压,以及降压为3.3V、2.5V、1.8V供电给主芯片和DDR存储器;d) 14V 主要给伴音功放部分供电 当然现在电视的功能越来越多,所需要的电压可能也会有所差异,就不再一一举例了。因为电源板设计相对模块化,这里也不再展开细聊了,主要还是谈谈背光驱动逆变器这块。 逆变器的功能就是将直流电压转为交流电压。为什么需要交流电压呢?上篇我们提到CCFL负载需要高压击穿才能发光,而研究表明交变的正弦波电压,频率在30k-80kHz之间能够使CCFL的发光效率和寿命达到最佳。因为CCFL正常工作电压很高,刚开始的击穿电压更高,需要达到上千伏,而流过CCFL的电流值却很小,只有毫安级,所以逆变器设计是需要满足这样一个高电压小电流的负载要求的。 推挽架构自激逆变器方案这是笔者接触较早的CCFL逆变器方案, 24VDC电压通过中心抽头输入,自激振荡使得上下晶体管交替导通,形成正弦波电压,通过一定匝数比的变压器再将电压放大驱动灯管。因为是采用自激方式,其频率会随着外界因素的影响而有所变化,另外推挽架构对开关晶体管的要求较高,开关应力需要达到两倍以上的输入电压,所以该架构并没有大规模的使用。 
全桥架构他激逆变器方案这是很长一段时间内一直在用的一种驱动架构,全桥架构虽然用的开关管数量最多,但它相对于推挽、半桥等架构,给功率器件的压力最小。在强调安全第一的前提下,增加两个开关管的成本基本可以忽略不计,此种架构也引入了芯片控制,开关管的频率受芯片控制,而与外界环境无关,另外芯片还集成了各种保护机制,为产品使用的安全性得到了保障,同时也大大简化了外围电路设计。 
LIPS架构+平衡板方案 这是对传统架构的一个革命,它将电源板和逆变器集成到了一起,逆变器输入不再采用电源板的24V电压,而是直接取自PFC后的400V输出。通过这种方式,背光部分的电能减少了一级能量转换,同样也节省了一级效率损耗,这使得电源板设计功率可以大幅降低,同时也解决了电源板的散热问题,最重要的是使得制造成本大幅降低。另外为了改善CCFL的负电阻特性,使CCFL能够并联驱动,电路还加入了电容平衡板或电感平衡板,使得逆变器的变压器使用数量大幅减少,这也使得制造成本进一步得到了降低。
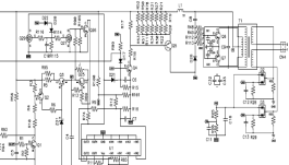
现在,因为采用了LED背光,其设计就更为简单了。因为LED是直流驱动,免去了直流转交流的麻烦,电路24V输入后直接做升压就行了,电路设计的重点在于保持各串LED之间电流的相等,现在各家IC厂商都有这方面的管理芯片,种类繁多,也就不累赘了。可以看图,后面的板子是相当精简!
这里就我所了解的内容给大家一呈现,如有其它也希望大家能够补充,也希望各位高手行家们多多指点。

全桥架构他激逆变器方案这是很长一段时间内一直在用的一种驱动架构,全桥架构虽然用的开关管数量最多,但它相对于推挽、半桥等架构,给功率器件的压力最小。在强调安全第一的前提下,增加两个开关管的成本基本可以忽略不计,此种架构也引入了芯片控制,开关管的频率受芯片控制,而与外界环境无关,另外芯片还集成了各种保护机制,为产品使用的安全性得到了保障,同时也大大简化了外围电路设计。 
LIPS架构+平衡板方案 这是对传统架构的一个革命,它将电源板和逆变器集成到了一起,逆变器输入不再采用电源板的24V电压,而是直接取自PFC后的400V输出。通过这种方式,背光部分的电能减少了一级能量转换,同样也节省了一级效率损耗,这使得电源板设计功率可以大幅降低,同时也解决了电源板的散热问题,最重要的是使得制造成本大幅降低。另外为了改善CCFL的负电阻特性,使CCFL能够并联驱动,电路还加入了电容平衡板或电感平衡板,使得逆变器的变压器使用数量大幅减少,这也使得制造成本进一步得到了降低。
现在,因为采用了LED背光,其设计就更为简单了。因为LED是直流驱动,免去了直流转交流的麻烦,电路24V输入后直接做升压就行了,电路设计的重点在于保持各串LED之间电流的相等,现在各家IC厂商都有这方面的管理芯片,种类繁多,也就不累赘了。可以看图,后面的板子是相当精简!
这里就我所了解的内容给大家一呈现,如有其它也希望大家能够补充,也希望各位高手行家们多多指点。 相关阅读
液晶显示之殇(一)—光源篇
液晶显示之殇(三)—接口篇
液晶显示之殇(四)—信号篇
射频工程师养成培训教程套装,助您快速成为一名优秀射频工程师...
天线设计工程师培训课程套装,资深专家授课,让天线设计不再难...
上一篇:基于电感升压开关型变换器的LED驱动电路设计
下一篇:比较常用的AD/DA芯片介绍
射频和天线工程师培训课程详情>>

