- 易迪拓培训,专注于微波、射频、天线设计工程师的培养
eGaN FET与硅功率器件比拼之六:隔离型PoE-PSE转换器
隔离型砖式转换器被广泛应用于电信系统,为网络设备供电,这些转换器可以提供各种标准尺寸及输入/输出电压范围。它们的模块性、功率密度、可靠性和多功能性简化了隔离式电源应用,并在某种程度上商品化了隔离电源市场。这些转换器的一个共同特点是输入/输出功率器件的额定电压都在100V或以下。然而,市场上的隔离型转换器应用要求具有更高的器件电压,例如PoE-PSE(以太网供电的供电设备)。这些转换器更能受益于氮化镓场效应晶体管(eGaN FET)增高额定电压所带来的优势。本文将构建基于eGaN FET的半砖转换器,并与类似的最先进硅MOSFET砖式转换器进行比较。
隔离型PoE-PSE转换器简介
过去几年里,以太网供电(PoE)标准已逐渐形成。主要焦点是在新等级和新类型的设备里,功率有系统地增加。根据有关以太网供电的IEEE 802.3at标准,供电设备(PSE)要求PoE Type 1的输出电压在44V至57V之间,PoE Type 2(PoE+)的输出电压在50V至57V之间。以太网开关的每个端口都必须能够输出15.4W(Type 1)或25.5W(Type 2)功率。对供电设备来说,输出要求某种形式的稳压,但是无需进行严格的稳压。有趣的是,最低电压的增加是因功率电平增加而增加了最大线性压降,未来供电设备则可能要求接近最大值57V的更小电压范围。对于具有24、36或48个端口的典型以太网开关来说,其要求的总供电设备的功率可能高达1.2kW。这便推动了对更高效率和更高功率密度的转换器的需求。
由于这些砖式转换器具有规定尺寸限制,工程师不断尝试利用创新方法来提高它们的输出功率和功率密度。虽然这些想法很多并且千变万化,却都只是与提高系统效率有关。这是由于转换器的固定体积和散热方法而构成的物理限制。对于半砖转换器来说,很难除去超过35W的损耗,即使是使用强大的气流和/或基板。图1显示了在半砖转换器所要求的最小满负荷效率与可实现的输出功率之间的关系。因为大多数商用的半砖供电设备转换器已经具有95%效率,所以即使是半个百分点效率的改进也很重要,并可以使输出功率再额外增加约100W。然而,每瓦的成本($/W)是最重要的考虑因素,提高砖式转换器效率及输出功率可以减少模块每瓦的总成本。

图1:半砖转换器达到指定输出功率时所需的最低效率(假设最大功耗为35W)。
比较不同的隔离型PoE-PSE转换器
在尝试比较半砖PoE-PSE转换器时,不可能进行简单的一对一比较,因为不同的商用转换器具有非常多样化设计。每一代电源的输出功率都有所提高,因为制造商的"最优"设计都在结构、版图和拓扑等方面进行了改进。要确定"最佳"解决方案是一个反复的过程,而"最佳"解决方案的定义也不尽相同,进一步增加了问题的复杂性。半砖应用的设计是多样化的,一个极好的例子是选择搭建两个交错式转换器还是搭建单个转换器。另外,目前的商用产品都有使用单级转换或两级转换的方法。
对于较大的砖块尺寸(比如半砖尺寸),其输出功率和转换器的总功耗足够地高,以致每个开关通常要求使用多个功率器件——从所需热管理的角度,及最小导通电阻(最大晶片尺寸)的角度来看也是一样。如果转换器被划分为两个(每个负责一半的功率),那么功率器件的总数量将不会受到影响。使用更多电感和变压器的成本和体积增加也有问题,因为这些器件更小,并且转换器的交错可允许输出电容减小。此外,砖块的尺寸(特别是高度的限制)意味着单个大功率变压器的高度受限,与两个较小变压器的磁芯相比,其磁芯通道的长度可能不是最优。其余的差异(栅极驱动和控制)将有可能成为决定性的因素,也就是说,我们能否接受增加成本来实现更高的效率及输出功率?
就像八分之一砖式转换器那样,开发基于eGaN FET转换器不一定是一般的最优解决方案。相比目前的商用系统,我们的设计目标是把工作频率提高许多,用于展示eGaN器件能够帮助擅长于电源设计的工程师开发出具有更高效率和更高输出功率的最先进的新一代产品。
[p]基于原型eGaN FET的PSE转换器
针对48V至53V基于eGaN FET的半砖供电设备转换器,可以选择采用全桥同步整流器(FBSR)拓扑的相移全桥(PSFB)转换器(如图2所示)。由于功率较高,在半砖体积中构建了两个交错式转换器,而不是采用并联器件的单个转换器。这样做不仅避免了并联器件所产生的复杂性,而且使用两个独立的转换器理论上允许通过切相来提高轻载时的效率。图3显示了一相和两相工作时的效率结果,其中采用简单切相时的轻载效率提高了至少2%。
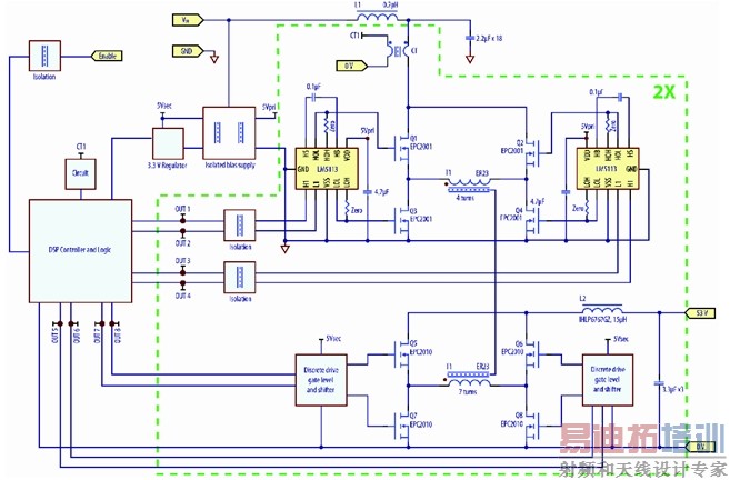
每个转换器的工作频率为250kHz,其输出纹波频率为1MHz。图4显示了更完整的原理图。其目的是要显示由于开关频率的提高和氮化镓器件的尺寸相对较小,可以在有限的体积中构建两个这样的转换器。选择4:7的变压器匝比意味着,当VIN为60V时,副边绕组电压(不包括开关尖峰)大约为105V,因此,副边可以使用200V的器件,原边则可以使用100V的器件。
基于eGaN FET的实际原型见图5。从图中可以看出,与传统砖式设计不同,磁性元件没有集成在主印刷电路板上,而是安放在几个独立的印刷电路板上。这样不仅能够减少主印刷电路板所需的层数,而且允许输出滤波器使用传统的表面贴装电感。转换器使用八层、每层两盎司铜的印刷电路板。变压器绕组是通过在绕组窗口层叠两个八层电路板(并联)而创建的。

图2:使用eGaN FET实现全桥同步整流(FBSR)(两个半砖、交错式250kHz转换器)的350W全稳压的相移全桥(PSFB)拓扑。

图3:采用基于eGaN FET原型设计的半砖PSE转换器在单相(一半转换器断电)和正常两相工作时的效率数据。

图4:采用eGaN FET设计、工作在250kHz开关频率的八分之一砖式、38 V~60 V至53 V/70W转换器的原理图。

图5:采用eGaN FET设计的48V至53V半砖PSE转换器的顶视图和底视图(单位为英寸)。
PSE转换器的比较
采用eGaN FET设计的半砖PSE转换器可以与类似的48V至(约)53V全稳压商用半砖转换器来进行比较。如前所述,这些商用转换器覆盖了表1所列出的各种拓扑和配置。为了重点说明基于eGaN FET的原型与这些转换器是如何比较的,本文选择了两种产品(表1中的B和D转换器)来展示全面结果。

表1:商用半砖PSE转换器的比较。
D转换器是一种传统的单级、单变压器的单转换器,它具有与原型相似的拓扑(虽然eGaN FET的原型含有两个并联转换器)。图6和图7所示的效率比较表明,使用较低开关频率可以实现轻载效率的优势,并且通过仔细设计磁芯损耗和漏电感则有可能实现轻载优化。相比之下,eGaN FET转换器的磁芯仅是为了实现最小的漏电感和在75%更高的开关频率下审慎切换。这样,虽然轻载时的效率较低,但在大约50%负载时,eGaN FET原型在相似的转换器总损耗及满负载条件下将最终产生高出25%的功率(损耗比较见图6)。
用作比较的第二个商用的半砖式转换器(B转换器)采用的是两级方案。虽然两级方案与原型方案不同,但二者都把输出功率分布到两个独立且并联工作的转换器。两级方案的优势是支持未调节隔离级转换器的效率优化,因为它工作在固定的占空比和电压,与转换器输入电压无关,同时,这种受控的输入/输出电压允许使用具有更好品质因素的更低额定电压的器件。其缺点是两级电路所带来的额外导通损耗,以及复杂性和器件数量的增加。
eGaN FET原型和两级转换器之间的效率比较如图8所示。它显示了产品最优化的过程,因为在标称48V输入时达到了峰值效率。拓扑间的差异可以通过比较38V(低压线)输入电压的结果来描述:由于两级转换器采用了升压调节电路,低压线电压实际上是最差的情况(导通损耗增加,开关损耗没有明显的降低),而对传统的单级方案来说,低压线是最好的情况,因为其开关损耗最小。
两级转换器在低压线处的功耗几乎接近50W(在相同条件下几乎是eGaN FET转换器的两倍)(见图9),而在75V(高压线)输入损耗在工作电压高出25%时,则比基于eGaN FET的转换器高出15%。

图6:eGaN FET原型半砖PSE转换器与D转换器(商用MOSFET解决方案)半砖PSE转换器的效率比较。

图7:eGaN FET原型与D转换器半砖PSE转换器的功耗比较。

图8:eGaN FET原型与B转换器半砖PSE转换器的效率比较。

图9:eGaN FET原型与B转换器半砖PSE转换器的功耗比较。
本文小结
本章对采用eGaN FET原型设计的全稳压半砖式供电设备转换器与类似的MOSFET转换器进行了比较。与可比的先进商用转换器相比,eGaN FET原型工作在约高出两倍的开关频率时,性能可以得以充分发挥。与最接近的商用转换器相比,其输出功率可以高出100W。
值得注意的是,在砖式转换器设计中,拓扑的选择和器件的优化与选择最佳功率器件同样重要。所有擅长于这些工艺的工程师应该能够进一步改善本文所讨论的eGaN FET原型的性能。
参考文献
[1] Johan Strydom, Andrew Ferencz, "eGaN FET-Silicon Power Shootout Vol. 4: Brick Converters" Power Electronics Technology, July 2011, http://powerelectronics.com/discrete-semis/silicon-power-shootout-brick-converters-0711/
[2] IEEE 802.3atTM-2009 ethernet standard, http://standards.ieee.org/about/get/802/802.3.html
[3] Micahel de Rooij, Johan Strydom, "eGaN FET-Silicon Power Shootout Vol. 5: Paralleling eGaN FETs – part 1" http://powerelectronics.com/power_semiconductors/gan_transistors/paralleling-egain-fets-part1-0911/index.html
射频工程师养成培训教程套装,助您快速成为一名优秀射频工程师...
天线设计工程师培训课程套装,资深专家授课,让天线设计不再难...
上一篇:政府积极收购太阳能技术
力挺太阳能电池企业
下一篇:建立高效电池管理系统

