- 易迪拓培训,专注于微波、射频、天线设计工程师的培养
近期准备做的2层板,请指教.
录入:edatop.com 点击:
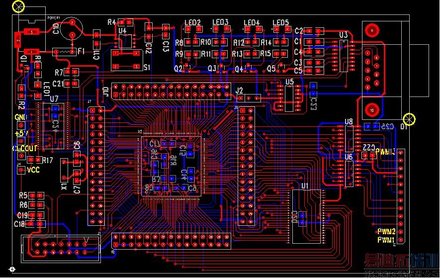
2407的dsp板,不知道有什么不合适的,请高手指点一下啊。
v3usarEw.rar
==========================================================谢谢这么多兄弟的支持,呵呵。 不过20mil应该够用了,40mil是不是浪费了。呵呵, 说什么都晚了。 已经出了。以后做2812的时候注意。有需要的可以找我

v3usarEw.rar
==========================================================谢谢这么多兄弟的支持,呵呵。 不过20mil应该够用了,40mil是不是浪费了。呵呵, 说什么都晚了。 已经出了。以后做2812的时候注意。有需要的可以找我

没有覆铜。
很靓
不错
很好看
PADS的看起来 很不错啊 ?
空间利用率不大,有待改进....
原理图给看看
有点浪费板子了,空间没有好好利用
兄弟:这个板子有很多问题点。1》电源线太细,晶振太远。2》走线不紧簇,空间没有利用好。3》要多打些地过孔,并且要铺铜
射频工程师养成培训教程套装,助您快速成为一名优秀射频工程师...
天线设计工程师培训课程套装,资深专家授课,让天线设计不再难...
上一篇:求助protel 转pads
下一篇:GERBER文件
射频和天线工程师培训课程详情>>

