- 易迪拓培训,专注于微波、射频、天线设计工程师的培养
导弹综合测试系统的程控电源设计
1导弹测试系统电源需求分析
程控电源是导弹综合测试系统的其中一个组合,用于提供测试导弹所需的各种直流稳压电源,此外还具有输出电压实时监测、过压、过流自动保护等功能。该组合由插在标准100母线板上的八块线路板组成,其中包括-40V/-43V电源板、+24V连续可调电源板、+20V/+22V电源板、-20V电源板、+5V/-80V电源板、电源检测与切换板、前转接板及后转接板组成。
程控电源原理框图如图1所示,工控机通过PCL812PG数据采集卡数字I/O通道切换电源的输出电压,利用D/A输出调节PWM的比较电压以控制输出电压的连续变化,通过A/D通道实时监视电源的输出。

图1 程控电源原理框图
2电源主体设计
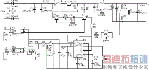
+20V/+22V电源原理如图2所示。

图2+20V/+22V开关电源原理图
(1)输入电路220V/50Hz的市电经变压器后输入30V交流,再经全波整流和电解电容E2、E3滤波后送入开关电路。E2、E3取2200μF,其并联使用降低了滤波电容的ESR值。
(2)开关电路电路设计中采用串联型开关稳压电源,脉冲宽度调制器为SG3524,功率开关器件为2N6277,电路设有过压过流保护电路,当电源输出过压、过流时,自动切断电路的直流输入,从而达到保护电路的目的。开关电路的工作频率为:
f=1/C9·R17=1/(0.01×10-6×5.1×103)≈20kHz
(3)输出电路由电感L1和电解电容E5、E8组成滤波电路,R5为模拟负载。输出滤波电容的选择十分重要,为了满足最小输出纹波和输出电流要求,电容的ESRmax=ΔVout/ΔIout,ΔVout为纹波幅度,ΔIout为电流设计要求的1/4,为此,E8选用CD28型四端电容,可以满足5A电流输出,纹波小于10mV的设计要求。
3电源切换电路
程控电源在工控机的控制下,依据被测对象的不同,切换和产生被测对象所需的电源电压,并能通过工控机对程控电源组合进行自检和监测。
由于+20V/+22V二种电源相差较小,所以利用同一电源主体电路,通过切换不同的基准电压改变电源的输出。电路还通过工控机控制码P2改变电源的比较基准电压,达到同一个电路输出两个不同电压(+20V和+22V)的目的。控制码P0用以控制调宽脉冲的输出,从而控制开关稳压电源是否工作。当P2为高电平时,OC2不导通,将W4调整到1.76kΩ,输出电压Vout=
=22V;当P2为低电平时,OC2导通,W3、R23与R21、R20并联,计算可得W3+R23=2.4×(R21+R20)=17.52k,将W3调整到3.5kΩ左右即可得到输出电压为20V。
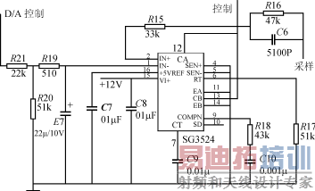
4程控连续可调电源电压控制
测试系统中需要由24V到0V连续可调的电源,控制电路如图3所示,电源主体同图2,为了得到计算机控制的连续可调电压输出,工控机中安装了PCL812PG卡,提供16路数字输入、16路数字输出、16路A/D、2路D/A,将D/A输出接到图3的D/A控制端,D/A输出电压范围为0~5V,当D/A输出为0V时,电源输出也为0V;当D/A输出为5V时,电源输出Vout=5×R20/(R21+R20)×(R3+R4)/R4=27.3V,输出电压范围满足设计要求。

图3 +24V计算机控制电路原理图
测试时,工控机首先控制D/A输出5V电压(对于12位的PCL812PG卡D/A通道寄存器赋值为4095),测试导弹参数是否合格,如不合格则控制D/A通道输出下降12mV,对应电源输出下降97mV,小于0.1V,满足测试要求。
5结语
程控电源是测控系统的基本组成部分之一,上述电源电路已在多个系统中应用。在实际应用中得到以下经验:
(1)选用正向导通电压低、反向恢复时间快的肖特基二极管MBR20100作续流二极管,提高了电源的效率。实际测试比采用快速恢复二极管提高效率达10%以上;
(2)在储能电感线圈的磁芯上再绕一个附加线圈,使开关器件的饱合压降明显减小,从而使导通损耗减小,效率提高。试验表明效率可提高3%~5%;
(3)电源检测电路采用高精密电阻,提高了工控机检测电压的准确性。
射频工程师养成培训教程套装,助您快速成为一名优秀射频工程师...
天线设计工程师培训课程套装,资深专家授课,让天线设计不再难...
上一篇:一种低压程控电源的设计
下一篇:使用一款简单的解决方案吸收电流峰值和噪声

