- 易迪拓培训,专注于微波、射频、天线设计工程师的培养
面向LED区域照明应用的电源、保护及联网方案
高压钠灯(HPS)等高强度气体放电灯(HID)具有光强度高、寿命长等特点,广泛应用于诸如街道照明、停车场及公园等公共场合的区域照明应用。另一方面,高亮度白光发光二极管(LED)在性能和成本等方面持续改进,非常适合区域照明应用,并且提供一些HID所不具备的优势,如方向性更好、色彩质量更佳、环保,并且其开启和关闭能够更方便地控制,便于自动检测环境光从而改变亮度;此外,LED的可靠性也更佳,利于降低维护成本及总体拥有成本。
当然,要在街道和区域照明应用中采用LED来替代HID并产生同等的光输出,就要求采用大阵列的LED。要驱动这些大阵列的LED,设计人员可以选择不同的方案。另外,不同LED串的亮度需要保持一致,如果某个LED发生开路故障,可能造成整串LED关闭的后果,故需要顾及为LED串提供保护的方案。此外,要构建联网的智能化LED街灯控制系统,也需要采用适合的通信及线路驱动方案。下文将探讨这些问题及相应的安森美半导体解决方案。
LED街灯及区域照明驱动电源选择
区域照明应用的功率一般高于40 W。根据应用条件或要求的不同,可以采用不同的电源方案来驱动LED阵列。安森美半导体身为应用于绿色电子产品的首要高性能、高能效硅方案供应商,提供用于LED街灯及区域照明的不同电源方案,满足客户不同需求。
1) 基于NCL30001的电流可调节恒流功率因数校正区域照明LED电源
有些区域照明应用场合要求提供带输入功率因数校正的隔离型稳压输出电压。这些应用通常采用两段式的电源转换架构,其中的升压功率因数校正(PFC)将交流输入线路电压转换及预稳压为直流400 V电压,然后提供电压给可以是任何适当拓扑结构的常规直流-直流(DC-DC)转换器(功率不超过150 W的应用中通常是反激转换器)。
我们能够采用一种更简单的方法来改进这种传统的两段式转换架构,使其成为一种集成功率因数校正和主转换器(即DC-DC转换器)的单段式架构。这种单段式架构提供具备显著的应用优势,因为无需使用大尺寸的升压电感、高压MOSFET、功率整流器和大电容。当然,这种单段式架构会带来某些方面的一些性能折衷,但却是一种高能效及高性价比的方案,适合于负载相对恒定的应用,如LED区域照明。
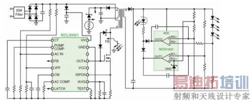
NCL30001就是一种单段式控制器,集成了功率因数校正和隔离型降压DC-DC转换电路,帮助减少元件数量、降低系统成本,支持更高的LED电源总体能效。NCL30001提供稳流恒流来直接驱动LED,省下了LED光条中集成的线性或DC-DC转换(图1)。安森美半导体的设计笔记AND8427中描述了一种基于NCL30001单段连续电流模式(CCM) PFC控制器和NCS1002次级端恒压恒流(CVCC)控制器的LED电源,适合街灯等区域照明应用。

图1:基于NCL30001的LED驱动电源方案适合40到125 W区域照明应用。
测试表明,在90至264 Vac输入电压条件下,基于NCL30001的LED电源提供高于85%的高能效,功率因数也高于0.9,并提供短路和过压保护。设计人员略微调整次级端控制电路中的电阻,就可以调节稳流电流及稳压电压,从而支持终端产品的具体应用要求。另值一提的是,虽然这种电源是设计旨在提供紧密稳流的固定电流,但也可以工作在恒定电压模式,因为其电流和电压根据NCS1002中集成的紧密稳压的2.5 V参考电压来稳流和稳压。
2) 基于NCP1607和NCP1397的超高能效大功率LED街灯电源方案
近年来,业界对超高能效的LED照明拓扑结构兴趣日浓,期望在功率电平相对较低(<50 W)时提供高于90%的能效,这个能效目标甚至比"能源之星"2.0版外部电源能效要求(功率不超过49 W时能效高于87%)更高。要达到这样高的能效,需要采用新的拓扑结构,如从反激拓扑结构转向谐振半桥拓扑结构,从而充分发挥零电压开关(ZVS)的优势。有利的是,安森美半导体早已着手开发能用于LED驱动电源的高能效半桥解决方案,如NCP1396及其升级版NCP1397高性能谐振模式控制器。NCP1397内置高端和低端驱动器,支持可调节及精确的最低频率,提供极高能效,并具备多种故障保护特性。基于NCP1607 PFC控制器和NCP1397双电感加单电容(LLC)半桥谐振控制器的LED电源方案(图2)非常适合功率在50到300 W范围的高能效LED街道照明应用。

图2:基于NCP1607和NCP1397的街道照明高能效LED电源方案。
除了这些方案,设计人员还可以根据设计需求选择安森美半导体的其它LED电源方案,如NCP1607 PFC控制器+NCP1377准谐振控制器,或NCP1607+NCP1392/3等。
增强LED串可靠性的保护方案
如前所述,区域照明应用中通常会采用多串LED。虽然LED本身的可靠性很高,但如果LED串中的某个LED发生开路故障,那么整串LED就可能关闭,而街道照明等应用中就要避免这种状况,从而降低后期维护成本。有鉴于此,安森美半导体推出了NUD4700 LED电流旁路保护器(图3)。这器件是一款分流器件,万一LED串中某个LED开路,则会提供电流旁路,确保在某个LED故障的条件下整串LED不会关闭;而且恰当处理散热的话,还可支持大于1 A的大电流。 
图3:LED分流保护。
构建联网的LED街灯智能控制系统
对于LED街道照明而言,可以在集中控制中心与街灯之间应用双向通信,构建完全联网的智能街道照明系统。这样,政府机构、电力公司或商业团体能够远程调节LED街灯的光输出,并因此降低街道照明网络的总能耗,并降低费用支出。另外,也可以在系统中集成环境光传感器,根据环境光的亮度来自动调节LED的光输出,从而帮助节能。
有利的是,设计人员采用安森美半导体的AMIS-49587电力线载波(PLC)调制解调器、PLC线路驱动器NCS5650和诸如NOA1302这样的环境光传感器,基于电力线轻易地构建联网型LED街灯智能控制系统(图4)。其中,安森美半导体的环境光传感器包含的输出类型,如NOA1302和NOA1305提供的是数字输出,而NOA1211为模拟输出。这些光传感器的工作电流极低,在100流明光输出条件下分别仅为58 μA、550 μA和115 μA,因而对系统能效的影响极小。

图4:基于AMIS-49587等器件的联网型LED街灯智能控制系统。
总结:
安森美半导体身为应用于绿色电子产品的首要高性能、高能效硅方案供应商,为LED区域照明应用提供完全的解决方案,如基于NCL30001的电流可调节恒流功率因数校正方案和基于NCP1607及NCP1397的超高能效大功率方案等驱动电源方案,基于NUD4700的LED串保护方案,基于AMIS-49587、NCS5650和NOA1302的联网型LED街灯控制方案,以及相关的MOSFET、整流器、滤波器和热保护产品等,为用户提供丰富的选择,帮助他们缩短设计周期,加快产品上市进程。
参考资料:
[1]. 《可调节0.7至1.5 A恒流、高达55 Vdc电压的单段功率因数校正PFC电源》,安森美半导体应用笔记AND8427,www.onsemi.com/pub/Collateral/AND8427-D.PDF
[2]. 安森美半导体LED照明方案选型手册,安森美半导体,www.onsemi.cn/pub/Collateral/BRD8034-D.PDF
[3].《LED通用照明应用》培训教程,安森美半导体,www.onsemi.cn/pub_link/Collateral/LED%20-%20High%20Brightness%20LED%20Driver%20Solutions%20for%20General%20Lighting%20-%20bilingual.rev2pdf.pdf
射频工程师养成培训教程套装,助您快速成为一名优秀射频工程师...

