- 易迪拓培训,专注于微波、射频、天线设计工程师的培养
高能效智能电表电源方案
近年来,世界各国均发展智能电网,智能电表在这应用中发挥关键作用,可以使用户与电力系统之间实现互动,如一方面帮助电力机构精确了解用户的用电规律,为高峰用电或低谷用电设定差异化的电价;另一方面,用户也可以调整自己的用电计划,节省电费支出。
从智能电表的组成来看,主要包括通信、电源及电源管理、计量及存储等功能模块。安森美半导体身为应用于高能效电子产品的首要高性能硅方案供应商,提供应用于智能电表各个功能模块的丰富解决方案,如PLC调制解调器和线路驱动器、放大器、稳压、监控、电压保护、温度传感器、实时时钟、存储器、LCD背光、I/O接口、智能卡接口和I/O扩展器等。
其中,就电源及电源管理模块(参见图1)而言,安森美半导体亦提供丰富的产品选择,包括高压交流-直流(AC-DC)开关稳压器、直流-直流(DC-DC)开关稳压器/控制器和低压降(LDO)线性稳压器等(参见表1),方便用户根据具体应用选择适合的方案。这些电源方案具有高能效、低能耗及丰富保护特性等特点,非常适合智能电表应用。

图1:智能电表电源及电源管理模块框图。

表1:安森美半导体应用于智能电表电源及电源管理模块的器件列表。
提供高能效及低待机能耗的AC-DC开关稳压器
如表1所示,在交流-直流电源转换部分,可以选用安森美半导体的一系列开关稳压器,如适合低功率应用的NCP1010/1/2/3/4自供电单片开关稳压器、适合中等功率应用的NCP1027高压单片开关稳压器,以及高压门控开关稳压器NCP1050/1/2/3/4/5等。
以NCP101x为例,这系列器件集成了固定频率电流模式控制器及典型导通阻抗为11或22 Ω的700 V MOSFET,提供构建强固及低成本开关电源所需的全部特性,包括软启动、频率抖动、短路保护、跳周期、最大峰值电流设定点及动态自供电(不需要辅助绕组)等。在正常负载工作期间,NCP101x以65、100及130 kHz中的某一频率开关;而当电流设定点降到低于某个给定值(如输出功率需求消失)时,NCP101x自动进入所谓的跳周期模式(在此模式下跳除不需要的开关周期),从而提供极佳的轻载能效。由于进入跳周期模式通常发生在最大峰值电流的1/4时,故没有可听噪声产生。因此,待机能耗降至最低,且没有可听噪声产生。NCP101x典型应用电路及不同型号的关键参数参见图2。

图2:NCP101x单片开关稳压器典型应用电路及不同器件关键参数。
NCP1027则为目标输出功率等级为数瓦到15 W的通用主电源反激应用提供新的方案。这器件采用安森美半导体专有的高压技术,集成了均直接连接至大电容的功率MOSFET及启动电流源。为了防止在低输入电压条件下出现热失控,这器件具有的可调节输入欠压保护电路阻止出现这种状况,直到达到充足的输入电平。这器件的其它特性包括可调节斜坡补偿、过功率保护、短路保护、过压保护等。此外,NCP1027提供较大的导通阻抗值,使其成为待机/辅助离线电源或要求较高输出功率应用的极佳选择。
NCP105x是使终端设备能够符合低待机能耗要求的单片开关稳压器,这系列器件直接采用整流的交流线路电源工作。在反激转换器应用中,它们在100、115或230 V固定交流输入电压下能够提供6.0至40 W的输出功率,而在85到265 V的可变交流输入电压下能够提供3.0至20 W的输出功率。这系列器件提供有源启动稳压器电路,使转换器变压器上无需辅助偏置绕组。其它特性包括故障检测器及可编程定时器(用于转换器过载保护)、独特的门控配置(提供极快环路路应及双重脉冲抑制)、电源开关限流、带迟滞的输入欠压锁定、热关闭及自动重启故障检测等。这系列器件25 ℃结温下的限流阈值典型值介于100 mA到680 mA之间。
提供不同电流电平的DC-DC开关稳压器
工程师同样可以根据具体应用选择安森美半导体的不同DC-DC开关稳压器方案,如3 A 开关稳压器NCP3155、1.5 A开关稳压器NCP3063/4、0.5/1.0/3 A开关稳压器LM2594/5/6、NCP3020/11脉宽调制(PWM)控制器及NCP1034 PWM控制器。
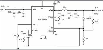
以NCP3155为例,这是安森美半导体新推出的一款DC-DC同步降压稳压器,包含NCP3155A和NCP3155B两个版本。NCP3155包含全集成电源开关(48 mΩ高端FET及18 mΩ低端FET),提供完整的故障保护特性(输入欠压锁定、输出过压保护及输出欠压保护、限流及短路保护)。这器件的输入电压范围为4.7至24 V,输出电压可调节。NCP3155支持较高的工作频率(A版本为500 kHz,B版本为1 MHz),能够使用较小的滤波器组件,从而减小占用的电
[p]路板空间及物料单(BOM)成本。NCP3155采用SOIC-8封装,典型应用电路图参见图3。

图3:NCP3155A典型应用电路图。
NCP3063及NCP3064是1.5 A升压、降压及反转开关稳压器,包含内置温度补偿参考、比较器、占空比受控振荡器及有源限流电路、驱动器及大电流开关。这系列器件的设计专门针对升压、降压及电压反转应用,所需外部组件极少。这系列器件的输出开关电流达1.5 A,也可用作控制器,支持达5 A电流。NCP3064与NCP3063不同的是,提供导通/关闭引脚,用于低能耗关闭模式,典型待机电流消耗仅为100 μA。
LM2594、LM2595和LM2596分别是0.5 A、1.0 A及3 A降压开关稳压器。与常见的三端线性稳压器相比,这系列器件的能效要高得多,特别是在较高输入电压的条件下。这系列器件采用150 kHz开关频率工作,能够使用尺寸更小的滤波组件。其它特性包括:特定输入电压及输出负载条件下确保提供±4%的输出电压容限、振荡器频率精度达±15%、支持外部关闭(LM2594和LM2595待机电流典型值为50μA,LM2596为80 μA)、输出开关逐周期限流及故障条件下热关闭等。
NCP3020/11、NCP1034均为同步降压PWM控制器。其中,NCP3021/11支持4.7至28 V的输入电压范围,提供启用(EN)/功率良好(PG)/同步(SYNC)引脚,以及300/400/600 kHz的开关频率。保护特性包括无损耗限流、短路保护、输出过压保护、输出欠压保护及输入欠压锁定。
NCP1034与NCP3020/11不同,能够接受高达100 V的输入电压,并提供50 kHz至500 kHz的可调节开关频率,具备2 A输出电流能力,提供用户可编程输入欠压锁定及断续(hiccup)限流等保护特性。
提供不同电流电平的线性LDO稳压器
安森美半导体同样提供不同电流电平的线性低压降稳压器,方便用户的选择。这些LDO稳压器包括LP2951、NCP4640/1、NCP562及NCP4588等。
其中,LP2951是100 mA多功能LDO线性稳压器,特别设计用于输入与输出电压差极低的稳压应用。这器件提供75 μA的极低静态偏置电流,并提供固定或可调节输出电压(输出电压可在1.25 V至29 V之间设定)。NCP4640和NCP4641则是50/150 mA线性稳压器,支持4至36 V输入电压并可承受50 V电压。NCP562是80 mA超低静态电流LDO稳压器,静态电流低至2.5 μA。NCP4588则是200 mA输出LDO线性稳压器,典型静态电流小于9.5 μA,待机电流为0.1 μA,压降低至270 mV,并提供高70 dB的电源抑制比(PSSR)。这器件即使在负载电流变化的情况下也可以省去输出电容,在没有输出电容的情况下仍然保持稳定工作。但如果负载变化极大,最好使用0.1 μF至10 μF的输出电容。

图4:NCP4588在省去输出电容的情况下仍能保持稳定工作。
安森美半导体应用于智能电表的其它解决方案
如上所述,安森美半导体为智能电表应用提供丰富的解决方案,除了上述电源及电源管理方案,还包括电力线载波(PLC)调制解调器,以及丰富的存储器(EEPROM及SRAM)、时钟、接口、保护/滤波产品等,构成我们应用于智能电表的完整解决方案。
例如,安森美半导体推出了支持2.4 kb的更高半双工可调节通信速率、符合IEC61334-5-1标的AMIS-49587高集成度低功率PLC调制解调器方案,以及能驱动高达2 A电流的高能效的A/B类低失真线路驱动器——NCS5650,能够很好地配合智能电表PLC调制解调器及线路驱动应用。

图5:应用于智能电表通信模块的PLC调制解调器及线路驱动器方案。
总结:
电源及电源管理是智能电表的重要功能模块。安森美半导体为此功能模块提供丰富的产品选择,包括AC-DC开关稳压器、DC-DC开关稳压器及LDO线性稳压器,方便用户根据具体应用选择适合的器件。除了电源及电源管理方案,安森美半导体还为智能电表应用提供其它功能模块的丰富方案,如PLC调制解调器及线路驱动器、存储器(EEPROM及SRAM)、时钟、接口、保护/滤波产品等,构成应用于智能电表的完整解决方案。
射频工程师养成培训教程套装,助您快速成为一名优秀射频工程师...

