- 易迪拓培训,专注于微波、射频、天线设计工程师的培养
智能交错—实现高效 AC/DC 电源的先进 PFC 控制器
录入:edatop.com 点击:
交错是一种特殊的并联方式,即在两个或多个功率级 (通常称之为相位或通道) 之间存在独特的相位关系,为了保持两级设计所拥有的全部纹波电流消除优势,必须让各个通道彼此间相差180°同差。由于每个通道都是针对处理50%功率而设计的,故同步的中断或失败,尤其是在负载超过最大额定电流的50%时,就可能造成整个设计的崩溃。
FAN9612采用飞兆半导体专有的同步方案Sync-Lock,可确保软启动、软中止(Soft-Stop)期间以及所有瞬态和稳态工作条件下近乎完美的180°同步。如果某个故障模式导致一个信道无法工作,内部重启动定时器会被激活,相当于高效的功率限制,可防止此通道提供全额定功率。所有这些同步和安全功能都完全由FAN9612处理,无须功率级冗余设计,从而能实现针对效率、性能和可靠性高度优化的设计。
任何电源设计都要优先考虑启动,PFC转换器也不例外。对大多数PFC应用而言,稳压输出电压设置点在400V 范围之内,故只要有任何电压过冲,尤其是在软启动期间,就会对输出大电容和开关组件造成额外的应力。FAN9612能够解决与启动有关的两大重要问题。第一是能够在整个启动程序期间保持闭环软启动。
通过把参考电压钳位在误差放大器反馈电压,软启动电容CSS 稍微预充电,加快初始化启动。更重要的是,误差放大器输出直接控制软启动充电电流ISS(VCTRL)。因此,若误差放大器接近饱和,电流源就减小VSS(t),确保对误差放大器输出电压的良好控制。不管在软启动周期内后级DC/DC 转换器从何处开始消耗 PFC输出的功率,FAN9612都可以在内部调节同相误差放大器输入以避免饱和,确保启动或重启动期间不会因瞬态故障条件而产生电压过冲。
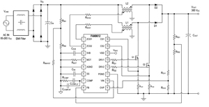
除了闭环软启动工作模式之外,FAN9612还具有通过VOUT电阻分压器网络直接启动的可选功能。对于没有足够的辅助偏置电源电压或待机电源的应用,启动任何高电压IC都必须对VDD电容进行充电,直到电压达到控制IC欠压锁定(UVLO)导通阈值为止。这一般需要额外的电路,因而会增加功耗及降低效率。有些设计人员会采用这种方法:当通过自举偏置(bootstrap bia)电源对PFC控制IC进行供电时,关断启动电路。虽然这种方案有助于降低功耗,但往往需要高侧开关和驱动电路,从而增加外部组件的数目。FAN9612经特别设计,无须外部启动电阻即可启动。在FB和VDD之间增加一个小信号二极管DSTART即可提供一条经过RFB1的电流路径,见图2中的红色虚线。一旦内部5V参考电压有输出,小信号MOSFET QSTART就被开通,电阻反馈网络即从启动功能中解脱出来。另外也可以根据情况,忽略DSTART和QSTART,采用传统的启动方法。
FAN9612采用飞兆半导体专有的同步方案Sync-Lock,可确保软启动、软中止(Soft-Stop)期间以及所有瞬态和稳态工作条件下近乎完美的180°同步。如果某个故障模式导致一个信道无法工作,内部重启动定时器会被激活,相当于高效的功率限制,可防止此通道提供全额定功率。所有这些同步和安全功能都完全由FAN9612处理,无须功率级冗余设计,从而能实现针对效率、性能和可靠性高度优化的设计。
任何电源设计都要优先考虑启动,PFC转换器也不例外。对大多数PFC应用而言,稳压输出电压设置点在400V 范围之内,故只要有任何电压过冲,尤其是在软启动期间,就会对输出大电容和开关组件造成额外的应力。FAN9612能够解决与启动有关的两大重要问题。第一是能够在整个启动程序期间保持闭环软启动。
通过把参考电压钳位在误差放大器反馈电压,软启动电容CSS 稍微预充电,加快初始化启动。更重要的是,误差放大器输出直接控制软启动充电电流ISS(VCTRL)。因此,若误差放大器接近饱和,电流源就减小VSS(t),确保对误差放大器输出电压的良好控制。不管在软启动周期内后级DC/DC 转换器从何处开始消耗 PFC输出的功率,FAN9612都可以在内部调节同相误差放大器输入以避免饱和,确保启动或重启动期间不会因瞬态故障条件而产生电压过冲。
除了闭环软启动工作模式之外,FAN9612还具有通过VOUT电阻分压器网络直接启动的可选功能。对于没有足够的辅助偏置电源电压或待机电源的应用,启动任何高电压IC都必须对VDD电容进行充电,直到电压达到控制IC欠压锁定(UVLO)导通阈值为止。这一般需要额外的电路,因而会增加功耗及降低效率。有些设计人员会采用这种方法:当通过自举偏置(bootstrap bia)电源对PFC控制IC进行供电时,关断启动电路。虽然这种方案有助于降低功耗,但往往需要高侧开关和驱动电路,从而增加外部组件的数目。FAN9612经特别设计,无须外部启动电阻即可启动。在FB和VDD之间增加一个小信号二极管DSTART即可提供一条经过RFB1的电流路径,见图2中的红色虚线。一旦内部5V参考电压有输出,小信号MOSFET QSTART就被开通,电阻反馈网络即从启动功能中解脱出来。另外也可以根据情况,忽略DSTART和QSTART,采用传统的启动方法。
![]() 图2 交替式简化启动电路 对于感测AC输入电压的PFC电路,大多数控制器都需要一个外部两极滤波器来获得RMS线电压。虽然这对线路UVLO(也称为brown-out保护,即电压过低保护)是可接受的,但两极滤波器的慢速和低灵敏度会导致额外的线电流失真,从而妨碍利用 RMS 电压信息来实现任何部分的PWM控制,比如电压前馈。而FAN9612却能够通过感测AC输入电压的峰值来获得RMS值。由于RMS值与线电压峰值成比例,所需外部电路就从两极滤波器简化为一个简单的电阻分压器。 如图3所示,FAN9612利用经过分压(divided down)的峰值电压信号来实现欠压保护(VIN(UVLO))、输入过压保护(VIN(OVP)),以及电压前馈(VIN(VFF))这些PWM控制任务。RIN1和RIN2的比值可用于设定VIN(OVP)、跳变点和欠压保护级。FAN9612独有的Brown out迟滞可编程特性,可通过内部2μA电流源和RIN(HYS)进行设置。
|





