- 易迪拓培训,专注于微波、射频、天线设计工程师的培养
系统电源中保持开关稳定的临界模式控制器的设计
录入:edatop.com 点击:
前言
目前,系统中的开关电源具有两种不同的工作模式,当电源处于导通状态的时候,可以用不同的模式来描述环绕在电源扼流圈中的电流。本文以FLYBACK拓扑结构为例,按照其工作原理,可能工作在两种不同的模式,但这两种模式具有相同的功率容量,则对应这两种不同的导通模式,在直流和交流情况下会有非常大的差别,而且组成电源的元器件会受不同程度的影响。根据众多实验结果的分析,可以看出众多的离线式电源系统,为了提高系统的可靠性,降低对元器件等级的要求,一般都工作在非连续区域。
本文将首先介绍临界模式控制原理,在分析两种模式工作特点的基础上,提出临界模式控制的概念,并通过不同模式零、极点的分析,得出针对FLYBACK结构调整临界模式的方案,提出整体电路系统设计,并给出模拟仿真结果。
临界模式控制原理
图1(a)和(b)示出几个周期内转换器线圈中流过电流的波形示意图,从图中可以看出,当处于导通状态的时候,在电感中建立起来磁场,电流快速上升;而当关断后,电感磁场快速下降,根据洛仑兹定律,在电感中建立起反向电动势,在这种情况下,电流为了保持其电流连续性,必须找到其相应通路,并且电流开始减小,例如,在拓扑结构为FLYBACK的情况下,可以通过输出网络维持其电流,而在BUCK拓扑结构下,则通过续流二极管维持其电流。
如果在电流下降的周期内,在电流减至零之前,电路再次导通的话,如图1(a)所示,称为"连续导通模式"(CCM)。而如果当关断时期内,由于线圈储能比较有限,导致再次开通之前电流已经降为零,如图1(b)所示,出现了一段"死区时间",则对应的工作状态称为"非连续导通模式"(DCM)。死区时间有长有短,而如果将电路设置成这样的工作状态,就是当在关断期间,电流一降到零,系统立即开启,则对应的死区时间为零,对应的这种工作状态称为"临界导通模式"。
目前,系统中的开关电源具有两种不同的工作模式,当电源处于导通状态的时候,可以用不同的模式来描述环绕在电源扼流圈中的电流。本文以FLYBACK拓扑结构为例,按照其工作原理,可能工作在两种不同的模式,但这两种模式具有相同的功率容量,则对应这两种不同的导通模式,在直流和交流情况下会有非常大的差别,而且组成电源的元器件会受不同程度的影响。根据众多实验结果的分析,可以看出众多的离线式电源系统,为了提高系统的可靠性,降低对元器件等级的要求,一般都工作在非连续区域。
本文将首先介绍临界模式控制原理,在分析两种模式工作特点的基础上,提出临界模式控制的概念,并通过不同模式零、极点的分析,得出针对FLYBACK结构调整临界模式的方案,提出整体电路系统设计,并给出模拟仿真结果。
临界模式控制原理
图1(a)和(b)示出几个周期内转换器线圈中流过电流的波形示意图,从图中可以看出,当处于导通状态的时候,在电感中建立起来磁场,电流快速上升;而当关断后,电感磁场快速下降,根据洛仑兹定律,在电感中建立起反向电动势,在这种情况下,电流为了保持其电流连续性,必须找到其相应通路,并且电流开始减小,例如,在拓扑结构为FLYBACK的情况下,可以通过输出网络维持其电流,而在BUCK拓扑结构下,则通过续流二极管维持其电流。
如果在电流下降的周期内,在电流减至零之前,电路再次导通的话,如图1(a)所示,称为"连续导通模式"(CCM)。而如果当关断时期内,由于线圈储能比较有限,导致再次开通之前电流已经降为零,如图1(b)所示,出现了一段"死区时间",则对应的工作状态称为"非连续导通模式"(DCM)。死区时间有长有短,而如果将电路设置成这样的工作状态,就是当在关断期间,电流一降到零,系统立即开启,则对应的死区时间为零,对应的这种工作状态称为"临界导通模式"。
|
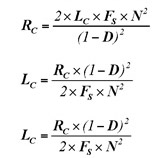
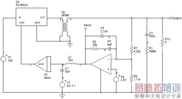
(a)连续导通模式(CCM)电流波形示意图 目前总共有三种方法使电路进入临界状态: 确定出临界状态对应的电感值LC,但是当电感值LC确定后,在不同负载情况下,系统却可能进入CCM模式,也可能进入DCM模式; 已知的某一个给定电感L情况下,通过确定负载的大小,使电路进入不同的模式; 将上述的电感和电阻等关键元器件的值都固定下来,通过开关频率的调整,使电路进入临界模式。 临界模式控制器的设计 图2所示FLYBACK拓扑结构的转换器,通过对它的计算分析来进行进一步的解释。
|









