压电陶瓷致动器是近年发展起来的新型微位移器件,具有体积小、推力大、精度及位移分辨率高、频率响应快等特点。它在使用中无噪声、不发热,是理想的微位移器,已在航空航天、精密测量、机器人及精密加工等领域得到广泛应用。驱动电源的性能对压电陶瓷致动器的影响很大,近年来国内对静态压电陶瓷驱动电源的研制取得了一定的进展,但大部分压电陶瓷驱动电源都是由分立性器件组成,结构较复杂,而且容易产生自激振荡,对电源的稳定性会产生影响。而采用高压运放的驱动电源,分辨率能达到mV级,输出纹波较小,不仅提高了电路集成度,而且可靠性也得到加强,因此可用于驱动压电陶瓷致动器。
压电陶瓷致动器驱动电源
1压电陶瓷致动器对驱动电源的要求
压电陶瓷致动器的驱动电源应具有如下特点:(1)压电陶瓷致动器的位移输出对外加驱动控制电压的响应速度,主要取决于驱动电源驱动电流的大小,因此驱动电源应具有较大的驱动电流,一般不应小于150mA;(2)驱动电源的输出控制电压连续可调,对国产压电陶瓷致动器PTBS200系列而言,要求驱动电源输出电压为直流0~200V,连续可调;(3)为适应高频响应的要求,驱动电源中应具有供容性负载快速放电的回路;(4)由于压电陶瓷致动器主要应用于微纳米技术领域,所以驱动电源应具有良好的稳定性,其输出纹波电压应控制在很小的范围内;(5)为实现位移的自动控制,驱动电源最好采用计算机控制。
压电陶瓷致动器外电路是一个容性负载,并有迟滞和蠕变现象。而驱动电源一般可分为电荷控制型和电压控制型。电荷控制型驱动电源基于电容器充电的原理(对外加电压而言,每个压电陶瓷片相当于一只平行板电容器),可以改善压电陶瓷的迟滞和蠕变。电压控制型驱动电源主要有以下两种形式:一种是基于DC/DC变换器原理的开关式驱动电源,其体积小、效率高,但电源输出纹波较大,频响范围也较窄;另一种是直流放大电源,频响范围宽,从发展趋势来看,其应用前景广阔。
2 驱动电源的设计
根据压电陶瓷致动器对其驱动电源的要求,本设计中的电源采用直流放大式电路。电路原理框图如图1所示。整个电源电路主要由计算机与数据采集卡、运算放大电路和高压电路等几部分组成。高压电路提供220V的直流电压,计算机通过LabView8.5控制数据采集卡产生一定的输出波形,得到0~5V的连续可调控制电压;放大电路实现电压的线性放大和功率放大,输出0~200V连续可调的直流电压,并决定着电源输出电压的分辨率和稳定性,是整个电源的关键。
|  图1 电源原理框图 ① 高压电路
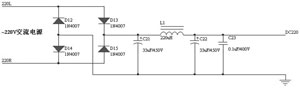
由于直流电压的稳定性直接影响驱动电源的稳定性,采用220V输出电压的高压电路(见图2),主要部分是将市电交流220V变为+220V直流电压的全桥整流供电电路。
|  图2 高压电路电路原理图 ② 波形发生电路
良好的输入波形是电源的关键之一,关系到压电陶瓷的伸缩变化。输入波形信号的频率、幅值可变,信号波形好,畸变小,不仅可以消除压电陶瓷本身的迟滞特性和蠕变特性,也能获得更广泛的应用。由于电压精度要求比较高,使用NI公司的具有16位模拟输入输出的多功能数据采集卡6221将数字量转换成模拟量,输出电压为0~5V,电压分辨率达到5/216,约等于0.076mV。采用LabView 8.5编程可以实现任意波形及缓变直流等输出,灵活性强,能满足各种需要。
③高压放大电路
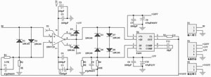
采用美国APEX公司生产的高压运算放大器PA96和高精度运算放大器OP07串联组成串联负反馈放大电路,如图3所示。PA96是一种高压,大带宽的MOSFET运算放大器,输出电流达到1.5A,输出电压接近300V,安全操作区(SOA)没有二次击穿的限制,通过选择合适的限流电阻,可观察到任何负载下的安全操作曲线。PA96的最大失调电压为5mV,对要求分辨率为10mV以下的压电陶瓷驱动电源,其输入特性不能满足要求。在该电源的线性放大部分采用了PA96和OP07串联的复合放大器,从而使输入失调电压由前置放大器OP07控制。由于复合放大器的输入电压为0~5V,输出电压要求为0~200V,因此复合放大器的放大倍数要求为40。但增益过大会影响运放稳定性,因此选定PA96的闭环放大倍数为31,PA96和OP07串联后共同提供的放大倍数为40。根据放大倍数的分配要求可得:
R1=3kΩ,R2=117Ω,R3=180Ω,R4=6kΩ
|  图3 高压放大电路原理图 由于构成负反馈电路,输出电阻非常小(mΩ级),因此具有很强的带负载能力。图3中的R5为限流电阻,其值由公式IL=0.68V/R5=125mA可得,这里为5.4Ω。
3 相位补偿与输出保护
自激现象是影响电源稳定性的一个主要因素。当集成运放的开环增益为一定值时,由于相移过大,电路会产生振荡现象,因此应对集成运放进行相位补偿。通常在输入端和输出端外接补偿元件,进行相位补偿。相位补偿不仅能提高运放的稳定性,还能扩展带宽。电路中PA96一级的闭环放大倍数为31,由此计算出其增益为30,根据PA96的数据资料,确定相位补偿电容值CC=10pF,闭环带宽大约为1MHz。图3中电路的反馈电容C1和C6用于提高放大电路在高频下的稳定性。OP07输入端的二极管D1、D2提供差模和共模保护,防止瞬态过压,输出二极管D3、D4可对瞬态过压进行保护,防止瞬态过压损坏OP07的输出。PA96放大器输入端的二极管D5、D6、D7、D8把放大器正负输入端的电压钳位在规定范围内,对运放起保护作用。
驱动电源的实验结果及结论
利用高精度的FLUKE 8580A电压表,在0~200V挡,对稳压电源的输出特性进行了测试。将实测数据和输入电压比较(见表1),利用线性回归法进行分析,得出稳压电源输出的线性相关系数r≈1,说明稳压电源的输出线性度较好。驱动电源在带负载的情况下连续工作,输出电压漂移小于10mV,驱动电源输出纹波电压小于10mV,此纹波电压对微定位系统中压电陶瓷位移精度的影响较小。

射频工程师养成培训教程套装,助您快速成为一名优秀射频工程师...
天线设计工程师培训课程套装,资深专家授课,让天线设计不再难...
上一篇:VHDL密码控制系统的设计和仿真
下一篇:凌力尔特公司推出宽带数字可编程增益IF放大器LT5554
射频工程师养成培训课程套装,专家授课,让您快速成为一名优秀的射频工程师【More..】
网站地图
| | |