- 易迪拓培训,专注于微波、射频、天线设计工程师的培养
新型GEL-VRLA蓄电池的开发
1 前言
现在的 VRLA蓄电池有两种技术:一种采用AGM隔板,称为AGM技术,已日本的一些公司为代表;另一种采用胶体电解液,称为GEL技术,已德国阳光公司为代表。两种技术各有优缺点,上世纪90年代,通信、电力的发展,AGM- VRLA蓄电池发展迅速,市场占有率高,GEL-VRLA蓄电池相对很低(主要价格因素),但进入2000年后,由于AGM-VRLA蓄电池本身具有的缺点,,使AGM-VRLA蓄电池在实际使用中,存在较多的质量问题,GEL技术的研究又活跃起来,一夜之间,国内不少蓄电池生产商都推出了GEL- VRLA蓄电池,不少小型企业也不例外,使GEL技术的贵族身价瞬间跌落成平民,使GEL-VRLA蓄电池又走向AGM-VRLA蓄电池的老路——只要能买到池壳、极板和隔板,谁都能制造VRLA蓄电池的地步。
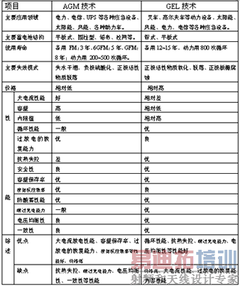
2 用AGM技术和GEL技术所生产的VRLA蓄电池的对比
下表列出用两种技术生产的VRLA蓄电池的比较。

3 几种新型GEL-VRLA蓄电池与常规AGM-VRLA蓄电池的性能对比
(1)实验用新型GEL-VRLA蓄电池的制作
1、收集200多页有关国内、国外知名GEL-VRLA蓄电池的资料和发表在《蓄电池》、《Battery man》、《Battery International》、《Journal of power source》文章,从而全面和彻底地了解GEL-VRLA蓄电池的最新技术和发展趋势。
2、用德国材料、日本材料、国内材料进行胶体配制的实验。
3、用PE、PVC、PVC-SiO2、AGM、AJS、复合玻纤等隔板进行灌胶、成胶和胶体的稳定性的实验。
4、针对2项和3项的成果,设计蓄电池。
5、设计和生产GFM200、6GFM65、6GFM60、6GFM100、6DZM10、6TM11、6TM6.5等规格的新型GEL-VRLA蓄电池。
(2)性能对比
1、GFM200

2、6GFM65


4 结 论
1、从上面的实验数据,我们已知道新型GEL-VRLA蓄电池的初期容量、高倍率放电性能、过放电的恢复能力等指标不低于或已超过常规AGM-VRLA蓄电池。
2、与常规AGM-VRLA蓄电池相比,新型GEL-VRLA蓄电池加入的电解液的密度低、数量大,因此其耐过充电能力、抗热失控能力、使用寿命比常规AGM-VRLA蓄电池长许多,所以又具有一般GEL-VRLA蓄电池的优点。
3、新型GEL-VRLA蓄电池不仅具有常规AGM-VRLA蓄电池的优点,而且克服了常规AGM-VRLA蓄电池的缺点,所以,在不远的将来,新型GEL-VRLA蓄电池必成为VRLA蓄电池市场的主力军。
射频工程师养成培训教程套装,助您快速成为一名优秀射频工程师...
天线设计工程师培训课程套装,资深专家授课,让天线设计不再难...
上一篇:基于DSP的机车蓄电池充电系统的研究
下一篇:精确测量蓄电池内阻方法的研究

