- 易迪拓培训,专注于微波、射频、天线设计工程师的培养
Stratix II FPGA系统电源设计
引言
Stratix II是ALTERA公司生产的一款高性能FPGA器件。它采用TSMC的90 nm低k绝缘工艺技术生产,等价逻辑单元(LE)高达180 k,嵌入式存储器容量达到9 MB。该器件不但具有极高的性能和密度,而且还针对器件总功率进行了优化,同时可以支持高达1 Gbps的高速差分I/O信号,因而是一款超快的FPGA。该芯片中所含的高性能嵌入式DSP块的运行频率高达370 MHz。另外Stratix II还有12个可编程PLL,并具有健全的时钟管理和频率合成能力。能实现最大的系统性能。
MAX1951是MAXIM公司的一款高效的DC-DC电源转换芯片,主要用于DSP、FPGA、ASIC的内核及I/O口供电。其高达94%的转换效率、8脚的SOP表贴封装及连续工作时956 mW的低功耗使其特别适合于便捷式电子设备的应用。MAX1951的输入电压范围为2.6~5.5 V,输出电压范围为0.8 V~Vin(可调输出),输出电流可达2 A,精度可达1%,开关频率为1 MHz,输出效率达94%,且内含过载及过热保护电路。
基于MAX1951的诸多特点,本文给出了采用该器件为Stratix II FPGA系统供电以降低其功耗的设计方案。
1 应用设计
采用MAX1951为Stratix II FPGA系统供电的参考电路如图1所示。

1.1 输入器件参数的设计
输入滤波电容主要是用来降低供电系统的电流峰值、电压纹波和电路开关噪声的影响,使芯片的输入电压纹波控制在3%以下。系统输入电源的纹波电压与输入滤波电容的关系式如下:
VIN_RIPPLE=IOUTVOUT/(fSWVINCIN)
图1中,R4、C5、C3分别为旁路电阻、旁路电容及参考旁路电容,一般取图中定值即可。
1.2 输出器件参数的设计
(1) 输出分置电阻
一般默认设计的反馈输入电压为0.8 V,也可以根据所要输出的电压VOUT来设计R2,R3的阻值,一般取R2的值在2~20 kΩ之间。这样,R3值的计算式如下:
R3=R2[(VOUT/VFB)-1] (1)
(2) 输出电感
该电路的输出电感、最大允许电流的输出纹波电压的计算式如下:
LINIT=VOUT(VIN-VOUT)/(VINLIRIOUT(MAX)fSW (2)
IL(MAX)=(1+LIR/2)IOUT(MAX) (3)
VRIOPPLE=VOUT(VIN-VOUT)ESR/(VINLFINAIfSW) (4)
式中,LIR为电感电流峰值/电感最大平均电流,在对电感尺寸、损耗、输出纹波等参数加以权衡后,一般最小电感电流纹波LIR应设置在20%至40%之间。MAX1951的工作频率SW为1 MHz。其中ESR为输出电容的等效串联电阻,在其生产厂家的网站上可以查到相应容量的ESR值。如采用常用的AVX-TAJA106*010,则其ESR为3Ω。
在选取电感时应注意,很多新型器件对电源要求都比较高。所以应尽量加大输出电感容量以降低纹波(但要以牺牲尺寸为代价)。在其饱和电流满足设计要求的前提下,电感的阻抗应越小越好。因为电感的容量跟其所承受的最大电流成反比,同时在加大电流和电感容量的同时,也会大大增加电感的尺寸及价格,这在便捷设备的设计初期一定要注意。
(3) 输出电容
输出电容蓄电的变化会引起输出电压纹波,一般纹波电流小,纹波电压相应就小。实际电容的简化电路模型是由等效串联电感(ESL)、电容和等效串联电阻(ESR)构成的串联网络。由输出电容引起的电压纹波VRIPPLE的计算式如下:

式中,TON、TOFF为MAX1951内部MOSFET的导通和断开时间,TON为定值,TOFF最小取400 ns,所以通常用TOFF来计算VRIPPLE(ESL)。电容的串联等效电感ESL由电容生产厂家提供。常用的TAJ系列3216、3528封装的TAN电容取值1.8 nH。这样,综合上面VRIPPLE的计算式,即可估算出COUT。
1.3 补偿电路设计
图1中,补偿电阻R1和补偿电容C2组成的补偿环路可用来提供稳定的宽带补偿,Rl与C2的计算式如下:

式中,K为高频时回路的修正参数,其值与输出电容有关,一般在10μF时取0.55,22μF时取0.47。VFB为参考电压(一般取0.8 V)。gmEA取定值60μs。Gmc定值取4.2 s。GMOD为DC调制增益,RLOAD为输出负载,上式中未知变量的计算式如下:

式中,C为闭环增益交叉频率,一般取值小于等于1/5的开关频率。RESR一般取0.01Ω。有了以上参数,R1、C2的值便可计算得出。这样,补偿电路的设计就算完成了。
2 基于MAX1951的机载GPS电源设计
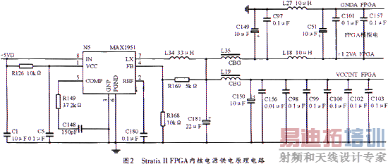
2.1 Stratix II FPGA内核供电电路
下面以一种机载GPS定位导航仪器的电源系统为例,来说明MAX1951的应用电路。
在整个系统的设计之前,要对系统中各芯片的功耗进行估算,之后进行累加,以确定系统整体供电方案。本系统为机载GPS定位导航仪,系统硬件主要由一片FPGA、一片DSP、一片ARM及其它外围接口电路构成。系统电源输入为+5.5 V,该系统要求功耗低、尺寸小。所以设计可采用电源转换效率较高的MAX1951作为电源转换。系统中的Stratix II FPGA所需电源有3.3 V和1.2 V两种,其中3.3 V用于I/O和PD,1.2 V用于内核与锁相环。
估算Stratix II的功耗时,首先应下载ALTERA网站提供的powerplay power estimator V5.1版(可支持Stratix II,Stratix II GX及HardCopy II的早期功耗估计);然后根据所选用的Stratix II FPGA种类、封装形式及用途来计算FPGA最大功率。本设计采用F484封装的EP2S30,经估算,其内核最大电流为0.467A,I/O最大工作电流为0.07A。这样就可以根据FPGA内核的工作频率、I/O资源的利用数量、PLL资源的利用数量、内部逻辑资源的利用情况、DSP的利用等情况来精确计算芯片的功耗。
图2所示是为该系统中Stratix II电源内核供电的原理图。

2.2 Stratix II FPGA的I/O端口供电电路
因Stratix II内核供电分为锁相环模拟电源和内核数字电源两种,其中锁相环所需电源要求纯净、稳定,所以在MAX1951输出的后端可用两个磁珠对模拟和数字电源进行隔离,并对PLL模拟电路再次进行滤波,同时在FPGA器件周围放置相应数量的0.1μF的引脚滤波电容。
Stratix II FPGA的I/O与PD的供电要求不怎么严格,所以可接成共电3.3VD,经估算,其最大工作电流为0.1A。因此,按照本文所提供的关系式可以很容易地得出其输入输出滤波网络的参数,图3所示是用MAX1951设计的Stratix II FPGA系统的I/O口供电电路。

到此为止,Stratix II FPGA供电系统设计完毕。
3 结束语
Stratix Il FPGA的高级架构特性结合Nios II嵌入处理器具有无与伦比的处理能力,能满足网络、电信、DSP应用、大容量存储和其它高带宽系统的需求。因此,本文基于MAX1951在StratiXII电源供电中的稳定性以及功率控制等方面的良好表现,可以推广到现代绝大多数低功耗器件的电源设计中去。
射频工程师养成培训教程套装,助您快速成为一名优秀射频工程师...
天线设计工程师培训课程套装,资深专家授课,让天线设计不再难...
上一篇:DirectDrive技术
下一篇:单端正激变压器的设计

