- 易迪拓培训,专注于微波、射频、天线设计工程师的培养
在汽车中驱动LED照明的开关
引言
与目前的汽车内部和外部照明解决方案相比,LED照明有很多优势,如性能更高、寿命更长、成本更低等,这种照明方式提高了汽车照明的美感和性能。直接用汽车电池驱动LED需要一个DC/DC转换器来调节一个恒定的LED电流,并保护LED免受变幻莫测的汽车电池总线影响。这种转换器还应该根据一串LED中所含LED的数量和LED的类型进行优化,也要根据前灯、尾灯和信号指示灯、内部阅读灯、仪表板或娱乐显示器照明等应用的功能而优化,需要优化的方面如下:
拓扑――LED电压与电池电压之间的关系决定采用降压、升压或降压-升压型拓扑,所选择的拓扑要能在整个电池电压范围内保持对LED电流的控制。
调光――大比例的LED调光必须在亮度等级上保持颜色特性不变,而且没有眼睛看得见的起伏或振荡。
效率――在非运行状态功率损耗消耗电池电量,而且在汽车这种热量压力已经很大的环境中,消耗的电量又转变成了热量。
驱动单个LED
车内白光顶灯和化妆灯可能采用一个或两个3WLED,每个LED产生75至100流明的亮度。这些LED的典型正向电压范围为3V至4.5V,最大电流为1A至 1.5A,例如Lumileds公司(www.lumileds.com)的LuxeonIIIStar。最简单的LED驱动器设计采用降压型稳压器,直接用汽车电池驱动单个LED。图1所示为具有调光功能的单个LED内部照明电路。汽车电池的典型工作电压范围为9V至16V(典型值为12V)。一个消耗电量的电池在汽车起动之前电压也许降至9V,汽车起动后交流发电机对其充电,使其电压回复到高达14.4V。在冷车发动时,电池电压也许降至4V,这时只有关键的电子电路必须工作。

图1:具250:1PWM调光比的降压型高压1ALED驱动器LT3474
在电池和底盘上不同位置之间的长电缆以及电子噪声环境使得汽车中总是存在高电压尖峰。在为汽车设计选择开关稳压器时,36V瞬态是必须考虑的。常常用简单的保护二极管或滤波器来处理较高的电压尖峰。
图1中采用的LT3471转换器集成电路是一个高电压、大电流降压型LED转换器,该器件具有宽PWM调光比,可以驱动一个或多个LED电流高达1A。LT3471的如下特点使其非常适用于在汽车环境中驱动LED:
*它是一个专用的LED驱动器,具有片上高压开关和低压电流监测电阻,以最大限度地缩小电路板面积并简化设计,同时保持高效率。
*4V至36V的宽输入电压范围允许该LED驱动器直接用汽车电池工作,同时提供恒定LED电流。
*其降压型拓扑和可调的宽频率范围允许利用小型、低成本、具高温度系数的陶瓷电容器提供低纹波LED电流。
LT3474单LED降压型转换器的效率在12VIN时高于80%。通过VADJ引脚进行模拟控制时,随着LED电流和亮度的降低,效率会下降,但是功耗仍保持很低。LT3474为汽车和由电池供电的应用而定制,在置于停机状态时仅消耗低于2uA(典型值为10nA)的电流。停机还可以起到LED接通/断开按钮的作用,就像按钮或微控制器的作用一样。LT3475LED驱动器是LT3474的双通道版本,可以驱动电流均为1.5A的两个单独LED或LED串。
PWM调光和亮度控制
LED亮度可由图1中的LT3474来控制,把一个模拟电压输入连接至VADJ引脚或把一个数字PWM信号输送至PWM调光MOSFET的栅极和PWM引脚。简单的模拟亮度控制通过降低内部检测电阻上的电压,将恒定LED电流从1A降至更低的值,但是LED光线的颜色在低电流时会变化。调光比的实际限制大约为10:1。
另一种降低亮度的方法是数字PWM调光。在PWM接通期间,LED电流非常好地稳定在1A。在PWM关断期间,LED电流为零。这在降低亮度的同时保持了LED光线颜色和真彩特性。
PWM功能在集成电路内部使得LED回归至编程电流值时,对PWM调光的响应非常快。LT3474的最大数字PWM调光比为250:1,这对内部照明来说是富富有余了。LT3475可以高于1000:1的调光比调光。
LCD显示器用LED串照明
GPS导航和车内娱乐显示器在日光条件下需要使用明亮的LED串,而在夜间工作时又需要宽调光比。LED串导致了与单个LED顶灯不同的难题。在这些显示器中,就较小的LED而言,多个由6至10个LED组成的LED串电流通常都较低(<150mA),但是积聚起来的电压却高于汽车电池电压。对这些显示器来说,具有高效率和PWM调光能力的大功率升压拓扑LED驱动器是必需的。
图2是LT3486双输出升压型LED驱动器的应用,它以100mA恒定电流驱动两串LED,LED电压高达36V。
这个升压型转换器用小的电压检测电阻与LED串和PWM调光MOSFET串联,并具有高效率。9V至16V的整个电池电压范围低于LED串的电压。双通道LED驱动器驱动20个LED组成的两个LED串,同时保持最高开关电压低于该集成电路的42V额定值。20个LED组成的单个LED串需要高得多的电压。

图2:在GPSLCD显示器中,LT3486以100mA电流驱动20个白光LED
在电池工作电压范围内,效率大约为90%。如果电池电压降至4V,LT3486仍会工作,但是视LED编程电流和LED数量而定,可能进入限流状态。该转换器停机时仅消耗低于1uA(典型值为100nA)的电流。LED电流通过选择外部检测电阻值设定,选择检测电阻时基于非常低的200mV检测电阻电压以实现高效率。每个LED串的电流都可以用CTRL引脚上的模拟信号调节,最高调光比为10:1,或者用PWM信号调节,以实现高得多的调光比。
就夜间观看极亮的显示器而言,LT3486以其独特的内部PWM调光架构提供1000:1的PWM调光比。内部LED电流存储器具有超快PWM响应时间,可以低于10us的时间让LED电 流从零返回到100mA,以实现真彩PWM调光。在高端显示器中用两个LT3486驱动分别代表红、绿、绿、蓝(R-G-G-B)的4个LED串,可实现1000:1的调光比,并在非常暗的夜间工作环境保持显示器的真彩特性。
信号指示灯、尾灯和前灯照明
外部信号指示灯、尾灯和前灯需要最高功率的DC/DC LED驱动器,因为这些灯所用的LED最亮,数量也最多。尽管由于热量和稳流限制,极亮的LED前灯尚不常见,但是红色和黄褐色刹车灯和信号指示灯却因其美感和耐用性而变得越来越常见了。驱动大功率黄褐色和红色LED串给内部照明和照明微调带来了类似挑战,但是挑战的艰巨性是不同的。高调光比不是必需的,但是简单的接通/断开和高/低亮度功能是有用的。LED串的电压常常超出汽车电池的电压范围,从而需要具有降压和升压、或降压-升压能力的LED驱动器。
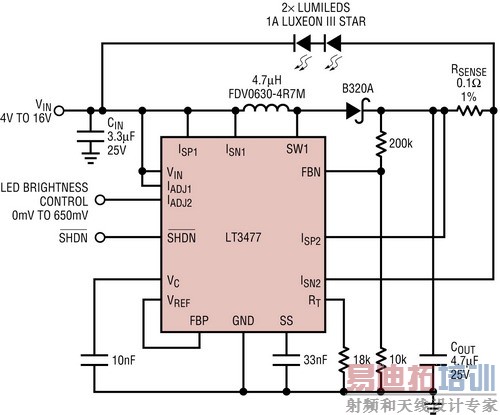
图3所示的LT3477降压-升压型LED驱动器以1A电流驱动两个大功率LED。这两个LED无需以地为基准,连接的两个端子一般是转换器的输出和电池输入。LT3477有两个独特和具100mV浮动电流检测输入引脚,这引脚连接与LED串串联而且不以地为基准的电流检测电阻。在汽车电池的工作电压范围内以及低于这个范围时,在电流直到1A的情况下都可实现准确的LED稳流。LT3477的停机引脚用于实现车灯的接通/断开功能,并在未使用时将输入电流降低到1uA(典型值为100nA)。IADJ引脚用来为后部信号指示灯或刹车灯等刹车灯和尾灯应用实现高于10:1的模拟调光比。这类应用无需真彩PWM调光。

图3:降压-升压型LT3477以80%的效率驱动1A刹车灯和信号指示灯LED串
如图4所示,大功率LED驱动器LTC3783采用降压-升压型拓扑,驱动6至10个3W红光LED,用于汽车尾灯应用。外部开关MOSFET和开关电流检测电阻为大功率和高压LED驱动器设计提供了最大的设计灵活性。如果电池电压降至低于9V,那么9V至36V输入和在电流为1.5A时高达25V的LED串输出需要100V的额定开关电压和高于8A的峰值开关电流能力。在整个汽车电池电压范围内,1.5A恒定电池电流是良好稳定的。就刹车灯和尾灯调光而言,在100Hz时,可以用直接连接到LTC3783PWM引脚的PWM信号降低LED电流,以实现高达200:1的调光比。在1kHz时,调光比降低至 20:1,这对尾灯应用来说已足够了。调节ILIM引脚也可以降低LED电流。

图4:LTC3783刹车灯LED驱动器以高于90%的效率驱动8个1.5A红光LED
在功率最高的汽车应用中,高效率是最重要的。在这种应用中,具有高达36W的输出,93%的效率可以降低刹车时对电池的消耗,尤其是在汽车未运行时,更是这样。用于刹车灯接通/断开控制的RUN引脚将LED电流降至20uA。
通过将LED串连接到GND而不是VIN并将拓扑变为升压型,LTC3783大功率LED驱动器的灵活性能够变成大功率升压型稳压器,以驱动高达60W的更高电压LED串。这需要LED串电压高于36V的电池电压最大值,而且需要在关闭车灯时,通过PWM引脚实现LED断接。使用非常亮的白光LED的高流明前灯应用不久就将采用这种具有升压型拓扑的大功率LED驱动器。
结论
很多汽车LED应用都需要专用的大功率、但简单和高效率的LED驱动器。根据应用的不同有不同的LED组合,但各种组合都需要在断开时具有低电流消耗、高PWM和模拟调光比以及卓越的LED稳流能力。凌特公司提供多种不同的汽车LED驱动器,可以克服所有这些挑战。
射频工程师养成培训教程套装,助您快速成为一名优秀射频工程师...
天线设计工程师培训课程套装,资深专家授课,让天线设计不再难...
上一篇:通过SMBus编程智能电池充电器
下一篇:接地电阻的计算与测量

