- 易迪拓培训,专注于微波、射频、天线设计工程师的培养
轨至轨电源监视高达80V或甚至更高的电压
随着当今电子产品设计复杂程度的不断增加,管理功耗及优化整体效率变得愈加重要。从工业和电信应用到汽车和医疗设备,准确的电源电压和电流监视对于其中的节能和可靠性保证都是十分关键的。电路板级的电源监视不再仅见于机架和服务器,许多非传统的应用也迅速成为了电源监视的用武之地,太阳能充电器、军事武器及先进的汽车电子产品等只是其中为数不多的几种而已。更为智能的高效系统以及一个相互关联度更高的世界持续激起最终用户对于控制和掌握电气参数的需求,旨在始终坚持绿色环保并节约宝贵的资源。
虽然分立式电源监视解决方案可以使用一个微处理器和少量的其他组件来设计,但是系统开销包括数据轮询、参数乘法或数据分析,上佳的电源监视IC可提供一种能缓解诸多此类繁重任务的简单解决方案。如果获知了电压、电流或功率级别,就能即时了解系统的健康状况。可能只需某种参数警报就能提供故障的早期检测,从而能够在灾难性事件发生之前采取预防性措施。或者,也可以通过掌握使用模式 (例如:吸收电流随时间的变化情况) 来优化系统。利用此类信息便可相应地进行资源的转用,即把过度使用的部件之工作任务卸载至那些未充分使用的部件。
电源监视器角色模型
电源监视器有许多不同的设计方法,考虑到监视系统电源输入需要多种组件,因此这一点并不令人惊讶。为测量电流,需要采用检测电阻器和放大器,而且,如果放大器共模范围扩展至正电源轨并将其输出转移至地,则是最便利的。测量电压需要高精度的阻性分压器,且倘若需要监视的电压不止一个,那么还必须在材料清单中添加一个多路复用器。接下来是一个多通道模数转换器(ADC),以及一个高精度基准和某种与微处理器实现接口的工具,同时还可能与相邻的IC共享I/O线。假如需要检测最小值和最大值或警报,则必需编写并持续不断地执行代码。由于整体复杂性很高且不容易找到合适的组件,因此不难看出电源监视适合采用集成型解决方案。
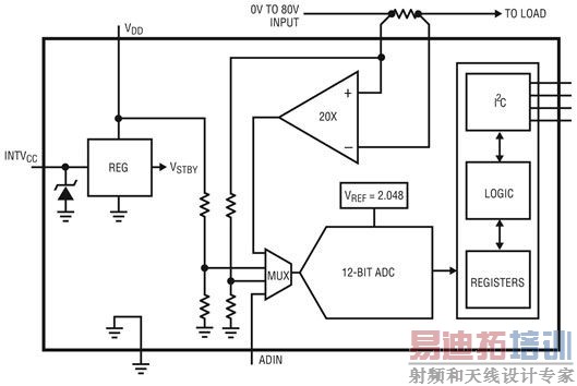
通过把所有必要的功能部件集成在一个小型3mm x 3mm QFN或MS12封装中,凌力尔特的LTC2945非常适用于众多由于空间、复杂性或成本原因而无法采用分立式解决方案的应用。LTC2945的工作电压虽低至2.7V,但能监视任何0V至80V电源轨的电压和电流,及其自身特有的电源电压和一个附加的电压输入。一个内置的并联稳压器可为高于80V的电源提供支持。为实现灵活性,将检测电阻器外置,从而允许LTC2945准确地监视从 mA 级至A级甚至更大的电流。该ADC具有12位分辨率、一个对于电压为0.75% 以及对于电流为0.75% 的最大总未调整误差(TUE)。而且,附加ADC输入(ADIN引脚)TUE也仅为0.75%。此外,LTC2945还集成了一个数字乘法器,该乘法器可计算一个24位功率结果,并把该数值与测量、状态和用户配置一起存储在可通过I2C访问的寄存器中。

图1:LTC2945的简化方框图
详细全文请见pdf文挡:轨至轨电源监视高达80V或甚至更高的电压
更多技术文章下载
射频工程师养成培训教程套装,助您快速成为一名优秀射频工程师...
天线设计工程师培训课程套装,资深专家授课,让天线设计不再难...
上一篇:第三代非隔离LED恒流驱动技术
下一篇:利用工程加工基板实现晶体管微缩化之途径

