- 易迪拓培训,专注于微波、射频、天线设计工程师的培养
一种让数字电源控制器与模拟控制兼容的简单电路
模拟电源模块中一般使用输出电压调整,这样最终用户可以通过外部电阻更改电源模块的输出电压。 它具有增强的灵活性,允许将某些经过选择的标准模块用到几乎所有应用中,而无论电压要求如何。 图1显示AGF600-48S30模拟电源模块中调整输出电压的典型配置。
输出电压可通过改变连接电源模块正输出端或接地端的电阻来进行调节通过连接外部电阻RUP并使RDOWN浮空,可以向上调整输出电压(高于标称输出电压),或者通过连接外部电阻RDOWN并使RUP短路(电阻值为零)向下调整(低于标称输出电压)。

图1. 调整AGF600-48S30 DC-DC转换器的输出电压
在模拟解决方案中,RUP和RDOWN可改变误差放大器的基准电压。 误差放大器利用电阻分压器感测输出电压,分压器通过负反馈连接误差放大器的反相输入端。 误差放大器的输出电压控制驱动信号的占空比,进而设置输出电压。 因此,输出电压随基准电压的变化而改变,而RUP或RDOWN可以改变基准电压,进而向上或向下调整输出电压。
[p]
图2显示两种广泛用于模拟电源模块中的调压方式。 图2(a)中的模拟控制器引脚允许外部电阻 RDOWN降低误差放大器同相输入端的电压,从而降低输出电压。 外部电阻RUP与电阻分压器串联连接,可降低施加在误差放大器反相输入端的电压,从而增加输出电压。 图2(b)中的模拟控制器不提供针对内部基准电压的访问,但可以加入一个外部误差放大器和基准电压源,以便对输出电压进行调整。 外部放大器输出端与内部放大器输出端相连,有效地旁路了内部误差放大器。 然后,基准电压可采用之前的相同电路进行配置,从而以同样的方式对两个电源模块进行调整。

图2. 利用(a)带有可配置内部基准电压的模拟控制器,
或者(b)带有固定内部基准电压的模拟控制器调整模拟电源模块的输出电压
对于数字控制器来说所有的控制功能均由数字逻辑实现。 图3所示为集成PMBus接口的高级数字控制器 ADP1051 的功能框图。 该器件非常适合高密度DC-DC电源转换,具有6个可编程脉冲宽度调制(PWM)输出,可控制大部分高效电源拓扑。 另外,该器件还能控制同步整流(SR),并集成6个模数转换器(ADC),能够采样模拟输入电压、输入电流、输出电压、输出电流、温度以及其它参数。 转换为数据后,将这些信号发送至数字内核模块进行处理。 该器件采用灵活的状态机架构,以硬件实现全部功能,提供稳定可靠的解决方案,但无法通过编程实现设计以外的功能。 器件的全部功能——包括输出电压调整——均以数字方式处理。 为了调整输出电压,应通过PMBus接口发送一条命令,改变数字基准电压值。

图3. 数字控制器ADP1051功能框图
[p]
考虑整个控制环路,输出电压通过电压分压器或者运算放大器缩放到合适的值,然后输入给VS+引脚。ADC对该电压进行采样。 数字内核知道数字化的输出电压值只采用逻辑电平信号工作,因此无法使用外部基准电压并旁路内部比较器和滤波器。 受限于这种固定的硬件配置,向后兼容现有模拟调整功能的唯一途径是调节VS+引脚上的ADC检测电压。 一种方法是重新配置反馈网络。
图4中,RD1和RD2构成标准反馈网络——一个简单的电阻分压器,可在ADC检测输出电压之前对其进行调节。 检测电压为:

其中, VO是电源模块的实际输出电压。 采用标准反馈网络,则输出电压无法以模拟方式调整。 如图4所示,通过加入RUP, RT0和VTRIM的方式重新配置反馈网络可对比例输出电压进行调节。 于是,检测电压为:

VS+引脚上的正常工作电压为1 V。若 VTRIM为1 V左右且RT0远大于RD2, 则可忽略电路的其余分支部分。 复合网络用作简单分压器,并调节RUP电阻值,提供类似于模拟控制器的特性,实现了模拟电源模块中的电压向上调整。

图4. ADP1051可调整反馈网络
[p]
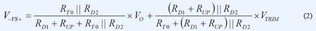
然而,提供向下调整能力则要更为复杂。 数字控制器不知道系统应当输出的确切电压值,因此它会尝试最大程度降低VVS+ 和内部数字基准电压之间的误差。 VVS+ 将始终随内部数字基准电压的变化而改变,其典型值设为1 V。等式2显示VO与 VTRIM呈线性关系。 由图2可知,向下调整输出电压的机制是产生一个表示所需输出电压与标称输出电压之差的误差电压。内部的基准电压将先会减去这个误差电压,然后才会加到误差放大器的同相端。 若在误差放大器的反相输入端加入相同的电压差,则两个电路都将具有相同的输出结果。 因此, VTRIM应当与所需的输出电压和标称电压之差成比例,而非采用固定值。
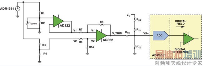
图5中的电路具有兼容模拟向上或者向下调压的功能两个电阻分压器产生两个基准电压,其中一个基准电压表示模拟控制器所需的输出基准电压,另一个表示内部基准电压。 利用一个电压跟随器来避免所需的输出基准电压与后续电路相互影响。 利用AD822 FET输入运算放大器,将所需的输出基准电压(V1)从模拟控制器的内部基准电压(V2)中去除,得到所需的电压差。此电路的线性放大增益确保了VTRIM足够大,从而能对VVS+产生影响。

图5. 重新配置反馈网络,方便进行模拟输出调整
[p]
目标输出电压调整特性的定义参见AGF600-48S30数据手册。表1显示了一组应用于新配置反馈网络中的参数,采用此组参数,可以使其兼容模拟电源模块电压调整特性

表1. 图5所示电路的电阻值
采用等式2和表1中的数值,便可计算输出电压调整特性。 图6显示结果曲线。 目标值和计算值之间的误差由重新配置的反馈网络产生。 该误差极小(标称输出电压为30 V时,该误差值不足0.1 V),这表示该电路的输出结果良好。

图6. 使用重新配置的反馈网络后,调整ADP1051输出电压的计算结果: (a)向下调整 (b)向上调整
通过计算可以验证这种重新配置反馈网络以调整输出电压的方法,并为其它使用数字基准电压的数字电源控制器——比如 ADM1041A, ADP1046A, ADP1050和ADP1053等——向后兼容模拟控制器提供思路,增强了数字电源解决方案的灵活性。
作者:Irvin Ou是中国深圳的一名应用工程师。 他获得华南理工大学电力电子硕士学位后,于2010年加入ADI公司。 Irvin负责数字电源控制产品。
射频工程师养成培训教程套装,助您快速成为一名优秀射频工程师...

