- 易迪拓培训,专注于微波、射频、天线设计工程师的培养
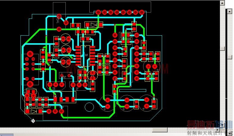
大家看看这块PCB板怎么样,因为是公司文件只能看图片,呵呵
录入:edatop.com 点击:
大家看看这块pcb板怎么样,因为是公司文件只能看图片,呵呵


没看出来哪个是电源线哪个是地线(PS:这么简单的板子自动布线能很轻松搞定)
这么简单的板子,手动布线很轻松搞定
用什麼畫的?
PADS
这个看文件与看图片有什么区别,图片还不是看得懂线路!
一般一般
还需要多努力。多注意细节。
这板子铺地铜的话会感觉支离破碎的!
搞什么!初来此版。
是新手画的吧
好象有线短路了
上面那个比较多焊盘的是插座吧?不知道是不是放到板外了?还有一个焊盘两个引出线之间的夹角也考虑下。
射频工程师养成培训教程套装,助您快速成为一名优秀射频工程师...
天线设计工程师培训课程套装,资深专家授课,让天线设计不再难...
上一篇:为什么无法安装PADS2007
下一篇:PowerPCB 快捷键一览表
射频和天线工程师培训课程详情>>

