- 易迪拓培训,专注于微波、射频、天线设计工程师的培养
ORCAD库元件能否多个管脚只画一个?
录入:edatop.com 点击:
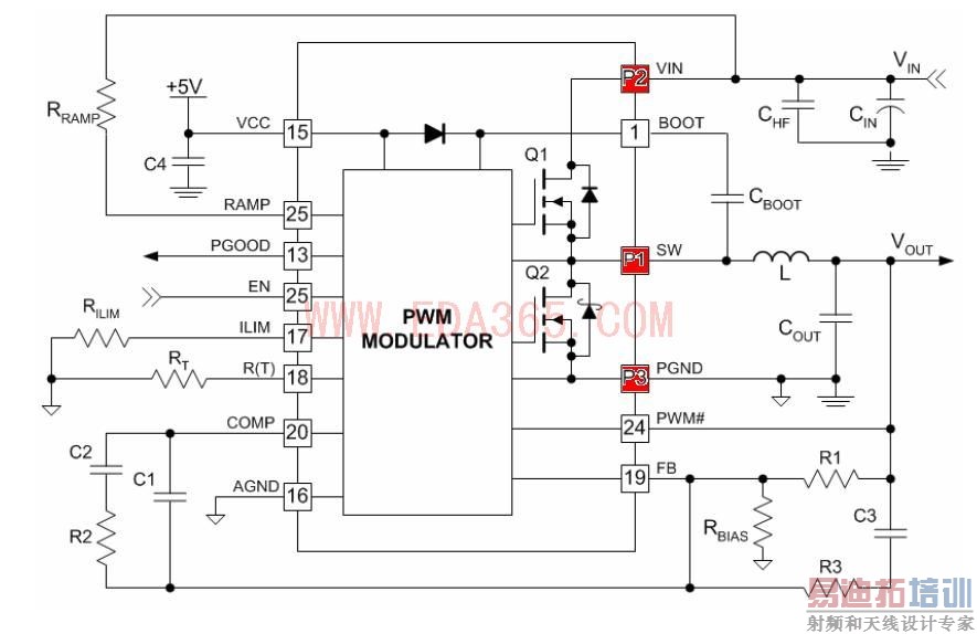
Orcad建库时常有需要多个管脚只画一个的时候,如下图中的P2,在实际封装时分别对应脚位为2,3,4,5,26。为方便看图,也为方便画原理图,能否将P2这一网络只画一个管脚,生成ASC后导入pads时会不会有影响?如何操作?谢谢!


射频工程师养成培训教程套装,助您快速成为一名优秀射频工程师...
天线设计工程师培训课程套装,资深专家授课,让天线设计不再难...
上一篇:讨论:PADS如何提高工作效率
下一篇:PADS2007库的问题
射频和天线工程师培训课程详情>>

