- 易迪拓培训,专注于微波、射频、天线设计工程师的培养
刚学PADS做的PCB
录入:edatop.com 点击:
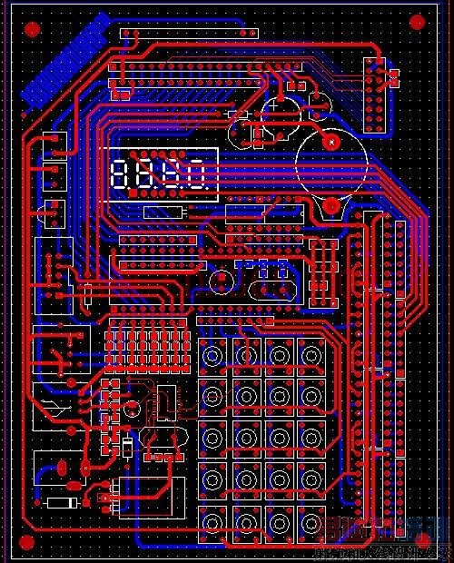
一些常用 功能 ,液晶接口 LCD16021223212864 4X4按键 4个独立按键,USB转串口,8个LED 灯 ISP下载 红外 3个单线18B204位LED,支持共阴和共阳,74HC595 扩展32位外接驱动DS1302时钟,24C16 I2C总线,PS2键盘接口声音输出,315M无线接收,二路5V外供电压
刚做好,没地方打板,刚学pads,请多多指导
QQ 417055226

刚做好,没地方打板,刚学pads,请多多指导
QQ 417055226

呵呵...看着挺整洁的..但是估计问题也不少..
请大家多提点意见
两层的走线尽量不要平行,要尽量垂直或交叉!
不过很挺干净的,加油!
好像少了点地平面,反面没有放元件尽量不要在BOTTOM面走线.
谢谢大家的指导
应该是反面和正面垂直布线,可以减少电磁干扰的。
谢谢大家的指导,不知道放定位孔有什么好的方法
谢谢大家的指导,不知道放定位孔有什么好的方法
射频工程师养成培训教程套装,助您快速成为一名优秀射频工程师...
射频和天线工程师培训课程详情>>

