- 易迪拓培训,专注于微波、射频、天线设计工程师的培养
用于固定开启时间稳压器的低ESR稳定技术
迟滞控制是最简单的稳压控制方法之一。这种控制方法非常简单,只需在输出电压低于参考电压时接通开关,在输出电压上升到稍高于参考电压时断开开关。因此输出纹波受到迟滞水平的直接影响。有些东西简单到难以想象,但并不总是越简单越好。随着输入电压的变化,开关频率往往也会有很大的变化。这是基于迟滞原理的稳压设计的最大缺点之一。
为了改善这一状况,业界开发出了固定开启时间的控制技术,这种技术只需增加一点点复杂性,即能提供明显改善的频率控制性能。这种技术需要在控制电路的信号路径上增加一个简单的单触发定时器。单触发定时器的周期可以进行编程,它是输入电压的反函数。只需通过连接到Vin的单个电阻就能实现编程。不过在这种设计中迟滞控制电路仍然需要保留,因此在反馈引脚上仍需要一定的纹波电压。很可惜,在某些情况下这一纹波分量可能超过所需。
陶瓷输出电容会使纹波的相位偏离电感电流90°,因此不能提供正确控制主开关所需的时序关系。图1中所示的电路可以解决这些问题,并且在某个例子中实现了完全与ESR无关,而电路复杂度只是稍许增加,输出纹波则有明显下降。


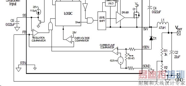
图1:COT稳压器框图和典型应用电路
这些电路被配置为输入电压范围为15V到75V,输出10V标称电压时电流为1.25A。大多数测试是在输入电压为30V时完成的。
COT稳压器框图和典型应用电路如图1所示。
只要输出电容C2具有足够的ESR使其在开关频率点呈现阻性,这个电路都将正常工作。控制电路将输出的三角波纹波的底部稳定在标称的2.5V。只要Vout低于这一电平,取决于输入电压的开启时间就会被初始化,迫使输出电压稍微抬高一点。这一过程不断地重复进行。因此开关频率和输出纹波受设置的开启时间所控制。如果输出电容值非常大,就会有很少量的信号包含在输出纹波中,造成反馈信号的信噪比非常低,电路就会对噪声非常敏感。如果使用非常低ESR的电容,也会产生同样的问题,原因是信号幅度低,并且需要的信息被相移了90°。
图2是一个22uF陶瓷输出电容串联一个1.5Ω电阻的情况。

图2:一个22uF陶瓷输出电容串联一个1.5Ω电阻的情况
这种电路可以提供限定的、控制良好的ESR。开关电路非常稳定,工作可靠,但叠加在10V输出上的纹波峰峰值接近500mV。在许多情况下这个结果可能完全可以接受,从而认为设计已经完成。图3是为了减少纹波而取消了1.5Ω电阻时的情况,结果令人失望。

图3:为了减少纹波而取消了1.5Ω电阻时的情况
降低纹波电压
值得注意的是,开关脉冲是成串出现的,纹波看起来非常接近正弦波。为了使纹波幅度下降约一半,只能放弃正确的操作。仔细观察电路设计可以发现从哪里开始改进的首要线索。需要注意的是,R1/R2分压器用于向稳压器提供反馈并设置想要的输出电压。这个分压器会同时衰减纹波电压和直流电平,因此会降低供给控制电路的有效交流信号。这里所说的稳压器参考电压是2.5V,因此对于10V输出来说分压比是4:1。如果上面的分压电阻R1再并接一个电容,并且这个电容在开关频率点的阻抗低于R1,那么就可以显著地改善交流信号,同时不影响直流稳压。将拐点频率设在开关频率的大约1/10处。当开关频率为500kHz时,对RC来说意味着50kHz的截止频率。由于C=1/2πRF,当R1等于3kΩ时,可以计算得到电容值大约为1,000pF。因此可以获得增加4倍的交流反馈信号,从理论上讲应该可以将ESR减少4倍,并重新获得正确操作。折合成ESR为375mΩ。新电路如图4所示。

图4:改进后的新电路
图5显示了上面过程的结果。纹波下降到约150mV峰峰值,开关频率则与先前例子中几乎相同。

图5:电路改进后的结果
如果负载端有另外的电容,问题就来了。为了正常工作,对取决于滤波电容ESR的设计来说,这一点特别需要加以关注。一般来说,只要附加电容与稳压器的输出电容之间有数英寸的距离,那么两部分电路之间就有足够的引线电感进行隔离,电路不会受到负面影响。这里有个例子,即在距离主输出电容约1英寸的地方增加一个10uF、35V、125mΩ ESR的钽电容。可以看到,纹波现在下降到了约35mV峰峰值,如图6所示。值得注意的是,输出纹波电压仍与开关节点电压同相。这意味着负载在开关频率点仍呈很大的阻性。

图6:在距离主输出电容约1英寸的地方增加一个10uF、35V、125mΩ ESR的钽电容后,纹波下降到了约35mV峰峰值
然而,在靠近输出电容很近的地方增加较大容值的陶瓷电容就很可能会产生问题。图7说明了将一个2.2uF的陶瓷电容紧靠输出电容连接时发生的情况。

图7:将一个2.2uF的陶瓷电容紧靠输出电容连接时发生的情况
开关脉冲又开始成串地集中出现。问题是由与主输出电容的ESR并行放置的附加滤波电容引起的。如果这个附加电容和输出电容的ESR的转角频率接近稳压器的开关频率,有效ESR就开始减少,控制电路“看到”的纹波开始衰减。然而,如果附加电容与主输出电容的距离至少有几英寸时,就会有足够的引线电感有效地将主输出电容和附加电容隔离开来,电路也就能正常工作。从纹波波形可以看出,纹波与开关节点波形之间有明显的相位偏移。这就意味着负载在开关频率点呈现很大的容性,而这是不希望看到的结果。
对电路进行改进
也许最佳方案是由人工产生需要的纹波信息并反馈给控制器,让控制器以为是真正想要的东西。这样能把输出纹波做得任意小,同时仍能保证电路正常工作。见图8。

图8:R4、C7和C8网络组成三角波发生器,向FB引脚提供所需的信息
R4、C7和C8网络组成三角波发生器,向FB引脚提供所需的信息。电阻R4和电容C7对电感上的电压进行积分,产生的信号再通过C8交流耦合到反馈引脚。正常情况下,电感对其上面的电压进行积分,并产生三角电流波形,流经输出电容的ESR后产生用于反馈的三角电压波。这里的RC电路做的事也非常相似。电容C7对经过R4的电流(正比于加在R4电阻上的电压)进行积分。该电压与电感两端的电压是相同的。就反馈电路而言,两者实质上指的是同一件事。来自前面电路的ESR电阻已经被完全取消,电路中唯一的ESR只是22μF陶瓷电容的ESR,因此总的ESR大约在10mΩ数量级。
作为这种实现的结果,Vout端的纹波电压如图9所示。

图9:Vout端的纹波电压
纹波现在已经到了15mV峰峰值数量级。同时观察到测得的尖峰电平与以前相比也有所降低。这只是因为已经消除了开关节点测量。与带有噪声的信号源连接的另外一个示波器探头会幅射一定的能量,这一能量会被纹波测量探头采集。因此在做非常精确的纹波测量时最好使用单个探头。
在15V到50V输入范围内的线性调整度约为20mV。这个设计完全不受额外的大容量输出电容的影响。它要求零ESR,可以一直保持工作良好。如果环境有噪声或布线未经优化,只需简单地减小积分器的时间常数并产生稍多一点信号就行。
这种技术的设计过程相当简单。在理想开关频率点的积分电容阻抗应小于反馈分压电阻。由于在本例中有效分压电阻稍低于1,000Ω(1,000Ω与3,000Ω并联),C7在500kHz频率点的阻抗应选在100Ω左右,此时可以计算得到容值约为3300pF。由于Vin-Vout与产生的纹波电压相比非常大,因此可以把R4当作是一个理想的电流源。电流值等于(Vin-Vout)/R4。目标纹波电压可以较随意地选为50mV峰峰值。充电电容遵循I/C=dV/dt。当输入为30V时开启时间约为650ns。dV选为50mV,C为3,300pF。根据公式可以算出I约为250uA。根据R=(30V-10V)/250uA,R选为75kΩ。交流耦合电容值比积分电容大3到4倍,可以选为0.01uF。这些值都不需要非常严格。
需要注意的是,当负载足够轻以至于强迫电路进入不连续的传导模式工作(DCM)时,纹波会有所增加(如图10所示)。

图10:当负载足够轻以至于强迫电路进入不连续的传导模式工作(DCM)时,纹波会有所增加
在这种情况下,40mA输出时的纹波峰峰值接近1A输出时峰峰值的两倍,当负载为零时将增加到约25mV峰峰值。上面的轨迹是DCM下的开关节点。相对频率较高的振铃是电感与开关节点上寄生电容谐振的结果。这对任何处于DCM状态的稳压器来说都是正常并可以预料到的。开关节点电容由二极管电容、高侧开关输出电容和与任何与PCB布线有关的杂散电容等组成。这种振铃不需要进行任何处理,它不会引起任何问题。
本文小结
综上所述,基于固定开启时间的稳压器设计可以提供较低的输出纹波,同时仍保持原始设计的很多简洁性。对输出电容ESR没有要求的COT稳压器非常实用,生成的设计可以完全不用考虑与大电容负载有关的稳定性问题,因此无需过多考虑反馈环路的稳定性问题即能获得与复杂得多的时钟控制PWM系统相同的性能。
作者:
Craig Varga
美国国家半导体
射频工程师养成培训教程套装,助您快速成为一名优秀射频工程师...
天线设计工程师培训课程套装,资深专家授课,让天线设计不再难...
上一篇:以单颗碱性电池做为便携式产品电源
下一篇:针对便携式工业测量应用延长电池寿命的诀窍

