- 易迪拓培训,专注于微波、射频、天线设计工程师的培养
便携式设备中音频电路的设计要点
在便携式产品设计中很容易遇到与音频相关的特殊问题,由于音频电路看似简单,规划设计时工程师通常不会在相对低频的音频电路(20Hz至20KHz)中花费太多时间。本文试图从最基本的音频电路设计入手,为工程设计人员提供一定的设计参考意见和方法。
最后开启音频电路
这个简单的原则可能最为重要,但却经常被系统设计者所忽略。功率放大器无法区分噪音、咔嗒声和信号。如果过早地开启功放,它会不加区分地放大所有输入信号。便携式产品播放电路通常包含数字信号存储器、数模转换器(DAC)、功放、扬声器或耳机(图1)。存储器中的数字信号经过解码后发送到DAC进行转换,DAC的模拟输出通过电容交流耦合到功放的输入端,放大器必须能够提供足够的电流驱动低阻扬声器。如上所述,放大器使能后将放大进入其输入端的任何信号,包括有用信号、噪声、咔嗒或嘭嘭声。
如图2所示,扬声器放大器连接在8Ω扬声器和音频DAC之间。DAC输出与功放之间的交流耦合电容是必需的,以保证两个器件具有适当的输入和输出偏置电压。大多数音频放大器的输出端含有偏置电压,为了可靠传输音频信号需要将此偏置电压预先设置好。在开启功率放大器之前必须留出一定的时间间隔,以便建立适当的偏置电压。假如过早地开启功率放大器,DAC输出正处于爬升阶段的偏置电压对于放大器输入来说相当于一个衰减脉冲。该信号经过-放大器放大后进入扬声器,产生可闻的咔嗒声。
图2假定功率放大器已经开启,并在DAC开启之前已经建立输入偏置。DAC使能后,节点A的电压会爬升到如图所示的DAC输出偏置电压。当DAC的偏置电压爬升时,由耦合电容以及放大器的输入电阻构成的高通滤波器在节点B会产生一个毛刺,经过放大器后的输出信号等于输入信号之间的差值[(IN+)-(IN-)]乘以放大器的增益。
低频响应与输入时间常数
用于隔离DAC的偏置电压与功放输入端口的输入电容,与放大器的输入阻抗一起构成高通滤波器。可以考虑使用较大容量的电容以降低低频衰减,但由于功率放大器的输入偏置电压,增大了的输入时间常数可能导致输出砰砰声。假如放大器在输入稳定之前开启,就会导致砰砰声。功率放大器输入端的简化模型中以RIN表示输入阻抗,前置放大器的同相端连接到内部基准电压,这个输入结构是单电源功率放大器的典型结构。

图1:典型的音频子系统。

图2:大尺寸耦合电容以及输入、输出偏置电压共同导致扬声器子系统的咔嗒声。
当放大器的/SHDN拉高之后,经过一个固定延时后放大器被激活。该延时称为开启时间(tON),在器件手册的电特性部分有具体定义。图3所示是当/SHDN拉高并且输入电容为推荐值时,功率放大器输入、输出端的波形。可以看到,功率放大器的输入偏置电压在/SHDN拉高之后开始爬升,但输出级仍然关闭。输入偏置电压达到正常值的时间由电容CIN和放大器的输入电阻(RIN)决定,合理设置放大器的开启时间使其在输出级开启之前建立稳定的输入偏置电压。对于大多数功率放大器,开启时间是固定的(图3中,tON = 24ms)。

图3:选择适当输入耦合电容时,图2电路的输入、输出波形。
设置开启时间时,IC设计工程师必须考虑放大器的输入阻抗以及输入偏置电压和输入偏置电容,输入电容由应用工程师选择,以提供快速响应的时间常数并保证低频响应尽可能平坦为目标。图3的测试波形表明/SHDN引脚拉高后,输入偏置电压爬升到正常值,延迟tON并激活输出端。如果在此过程中,被激活的输出平稳开启,扬声器不会发出咔嗒声。
元件选择
图4给出了选择过大的CIN时的波形,所选电容是正常值的10倍。从波形看,CIN低频响应相当平坦,但时间常数是原来的10倍。放大器的开启时间固定为tON,所以当放大器的输出已经开启时,输入偏置电压仍在上升!功率放大器将该电压视为正常信号,并将其放大,结果在扬声器中产生一个大的输出阶跃,导致令人反感的砰砰声。请注意图中示波器刻度是5V/div,而不是100mV/div。

图4:电容增大10倍时,图2电路的输入、输出波形。
以一个极端情况来说明这一点:我们选择了一个比推荐值大得多的输入电容。通常选择输入电容时会留出一定的裕量,以便使输入偏置电压在tON之前上升到最终值。以便在必要时留有一定的裕量来提高CIN。为了最终优化输入电容,必须利用器件手册提供RIN和tON进行一些实验。
了解扬声器的低频响应对于设计非常有帮助,如果功率放大器驱动的是很难恢复低频信号的小尺寸扬声器,最好将所有频率分量发送到扬声器。这种情况下,最佳选择应该是标准的CIN值。扬声器频率响应曲线通常可从扬声器厂家、数据手册获得,也可以向厂商索取。
音量控制设计
越来越多的音频IC带有音量控制功能,可以通过串口编程设置,或者是利用DAC或数字电位器的直流电压进行调节。音量控制电路能够帮助终端产品厂商优化开启时间,如果实际应用需要特别的低频响应,不可避免地要求使用大输入电容,此时可以利用音量控制电路在一定时间内将输出保持关闭状态,完成输入偏置的建立。
图5简化电路是带有音量控制功能的功率放大器,通过一个单独引脚(VOL)控制该IC的音量,VOL引脚连接到粗调ADC的输入,加在VOL上的直流电压通过ADC进行编码,该编码反映特定的增益电平。(VOL=VDD为完全关闭状态,VOL=GND为最大音量状态。)

图5:此AB类音频功率放大器包含音量控制功能。
该类IC确保无咔嗒声的最佳方式是保持音量在最小输出设置,直至/SHDN拉高并且超出tON延时,然后使VVOL缓慢变化(任何超出tON的等待时间都有助于输入偏置的稳定)。音量控制允许使用大电容,同时提供可接受的咔嗒/砰砰声抑制特性(图6)。需要说明的是,输入电容增大10倍是一个极端情况,这里只是为了说明起见。

图6:利用音频IC的音量控制功能补偿大尺寸输入耦合电容。
输出耦合电容
传统的单电源放大器在输出端会有一个直流偏置电压,典型值为电源电压的一半,馈入扬声器之前需要将该直流分量从信号中去除(为了避免损坏音频线圈),通常需要较大的输出电容来实现直流滤波。
为了避免对音频信号低频成分产生大的衰减,要求使用大电容。如果设计者需要特别平坦的通带响应,而且通带拓展至较低频率(小于100Hz),则需选择大尺寸且价格昂贵的输出电容。例如100uF的电容,以便在32Ω负载条件下获得低达50Hz的频响。当放大器开启时,如此大的电容也会导致开启过程的咔嗒声。隔直电容以及扬声器的负载一起构成一个高通滤波器。当将直流偏置以阶跃电压形式加在隔直电容输出端时,电容的负载端会同时升高,并且按照电容大小以及负载确定的时间常数衰减。这个脉冲信号通过扬声器产生可闻杂音。
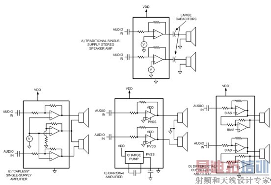
为了消除咔嗒声,最流行的方式是采用“无电容放大器”。通常,这样的放大器使用另外一个放大器为扬声器提供偏置,或配置成差分输出(BTL)放大器。最好的无电容放大器可直接与扬声器连接(Maxim称其为DirectDrive),并且不需要偏置放大器或差分输出。
DirectDrive放大器包含一个内部反相电荷泵,由电荷泵为输出级产生负电压。通过正、负电源驱动输出级,因为输出信号偏置在地电位,放大器不再需要为扬声器提供偏压。设计者可将两个大的输出耦合电容换成一对小的电荷泵电容。DirectDrive放大器的动态范围是传统放大器或偏置放大器的两倍。
图7A-7D展示了三款单电源放大器,图A为输出端使用隔直电容的传统立体声音频放大器;图B为一款使用第三个放大器产生偏置电压的“无电容”放大器;图C为信号通路上毋需任何电容的DirectDrive放大器;差分输出放大器如图D所示。

图7:传统单电源音频放大器及新型“无电容”音频放大器。
直接与扬声器连接可以大大降低开机、关机时的咔嗒/砰砰声。这种情况下,咔嗒声仅与放大器的输出失调有关。DirectDrive放大器的典型输出失调电压为±1mV至±5mV,启动时小的失调电压阶跃仅产生极小的开启瞬态响应,会被听力敏感的人所觉察。
设计D类放大器
D类放大器产生开关输出,音频信息存储在输出信号的脉宽调制信号中,与AB类放大器相比具有非常高的效率,但高效率是以成本为代价。为了获得高效率,放大器的输出级必须快速切换,使输出晶体管快速通过线性区。这种高速切换会在扬声器线圈中产生大的瞬态电流,导致较强的电磁干扰(EMI)。
为了降低EMI,需要尽可能缩短扬声器与D类放大器的连线。最好将放大器放置在扬声器附近,从而缩短扬声器的引线长度,这根线能够将EMI传送到周围电路。通常很难将功率放大器放在两个扬声器附近,因为扬声器必须分开一定距离,以获得有效的立体声效果。为了在降低EMI的同时获得立体声效果,最好用两个单声道D类放大器代替立体声放大器。
如果受成本限制不能选择单声道放大器,使用长线缆时采用铁氧体磁珠可以很好地降低EMI。在每个D类放大器的输出引脚使用一个廉价的铁氧体磁珠和一个小的1nF电容即可降低EMI(假定D类放大器毋需滤波调制架构,也就是说零输入时负载电压不为零)。图8所示为输出端包含铁氧体滤波器的D类扬声器放大器,图中还提供了使用和未用铁氧体滤波器时的输出频谱对照。


图8:D类放大器在每个输出端包含一个铁氧体EMI磁珠,下方曲线给出了包含、未包含滤波器时的输出频谱对比。
作者:
Mark Cherry
策略应用工程师
多媒体事业部
Maxim公司
射频工程师养成培训教程套装,助您快速成为一名优秀射频工程师...
天线设计工程师培训课程套装,资深专家授课,让天线设计不再难...
上一篇:创新设计全面提高D类放大器性能
下一篇:优化电源管理设计提高住宅用电效率

