- 易迪拓培训,专注于微波、射频、天线设计工程师的培养
提高住宅用电效率,优化电源管理设计
供暖、空调、照明、烹饪和制冷曾被认为是私人住宅中首当其冲的“耗能大户”,并因此而备受关注。随后的法规开始将重心转移到环境温度控制和热水系统的建筑和隔热保温标准上来,特别是根据“能源之星”和其它节能及绿色建筑标准建造的住宅。然而,能源浪费的源头不止这些,还有更多。
最危险的电力消耗品往往是被忽略的产品,这些产品看上去已经关闭,但实际上,当他们在待机空闲状态时,却仍在继续消耗着电能。充电器(壁式)、DVD播放机、机顶盒和电视机都属于此类产品。需要重申的是,由于近年来政府立法和计划的重心开始放在设定最大空载和待机功耗限制上,因此设计这类产品的工程师们必须寻求新的解决方案来满足这些法规的要求。
为了弄清私人住宅中那些形形色色的且不易辨识的消耗源消耗电力的真实本质,相关机构正在进行几项新的研究,其中一项由加利福利亚的美国劳伦斯伯克力国家实验室(Lawrence Berkeley National Laboratory Berkeley)执行,研究对象集中在加利福利亚十三家尚未入住的新住宅中的电器设备。
在本次研究中,对建房者安装的所有家用电器在工作和待机两种模式下均进行了现场测试。结果显示,这些未入住的新住宅的平均耗电量为800千瓦时/年,其中低功率模式下的设备耗电量占到了大约一半。平均低功率消耗(大约440千瓦时/年)转换为大约50瓦的持续待机功率,这还是在没有任何人入住的情况下!同时还应该说明的是,有几种电器的待机功耗比预期的高出许多:煤气壁炉,5瓦;结构化布线板/电源供电视频摄像头及一个宽带路由器,20瓦;车库门开门机,5.4瓦。
随着新型消费类产品的快速发展,我们可以肯定屋主将会不断购置其他设备,譬如家庭娱乐系统以及有线或无线网络设备,这些同样会造成待机和空载功耗的浪费。
数字电视适配器(DTA)是新技术与政府法规之间相互作用的典型示例。到2009年2月,没有接通有线电视或卫星电视的美国住宅将需要大约3000万台数字电视适配器。目前,“能源之星”正在着手相关规范的制定,要求休眠模式下的功耗最多不超过1瓦,且在数小时处于不活动状态时强制进入自动断电模式。
随着全球变暖的公共意识日渐增强,世界各地的法规认证机构也正在完善更为严格的节能标准和规范。而且,各认证机构已开始将目光转向全球性的统一标准制定上,而不再局限于个别地区和国家现有标准的拼拼凑凑。最突出的示例是关于外接电源(EPS)的标准:包括欧盟委员会、CECP(中国节能产品认证中心)、澳大利亚Green Office以及KEMCO(韩国能源管理公司)在内的众多认证机构均计划采用与“能源之星”和加州能源委员会(CEC)相同的标准。最后,一些机构开始从起初的要求自愿遵循相关标准转变为强制推行相关标准。在美国,许多州一直效仿加州能源委员会,并已实施相关强制要求。
此外,外接电源规范也显示了另一个重要的法规发展方向。除了要求低功率适配器有0.5瓦的最大空载功耗外,EPS规范还要求在宽负载范围内达到平均最低带载模式效率,如下面的表1所示。

表1:能源之星/CEC外接电源效率规格
对于电源设计师来说,这些新要求则意味着,那些曾经认可的设计实践在空载功率、待机功率以及整体电源效率方面已经变得无法接受。在新的法规环境下,设计师们必须摒弃旧的设计习惯并采用新技术,以便满足这些更为严苛的要求。
[p]
要想在节能方面取得如此大的改善确实是一个艰巨的挑战。但好消息总是不期而至,近年来集成电路技术取得了重大进展,使用这些技术设计的电源能够在工作功率范围内持续高效率运行,在待机模式下的功耗极低,而且不会带来额外成本。
不久之前,许多电源(包括内置电源和外接电源)还在使用带线性稳压器的线性工频变压器。这一传统方法几乎不可能达到50%以上的功效,功率浪费始终存在,甚至在空载条件下也是如此。不仅如此,由于近年来铜的价格一路上扬,使得线性电源的成本优势丧失殆尽。其结果是,今天几乎所有的新型电源都采用开关技术设计而成。
Power Integrations正是功率转换IC制造商之一,该公司于1998年推出了其EcoSmart技术,利用此项技术设计的开关电源能够在待机和空载条件下以更高的效率进行工作。通过集成,电源不再需要任何外部元件,这样不仅能降低系统成本,还可以极大地提高可靠性。在采用Power Integrations的EcoSmart技术设计的IC中,芯片上集成有电路,该电路可以检测到电源处于低功率状态(空载或待机)。器件随后会采取一个或多个步骤,以提高电源在此状态下的效率。它会降低“占空比”,即限制对负载供电,并吸收更少的电流。其次,它会进行“周期跳频”,等待器件“醒来”,因而只在一个短暂周期内使用电能。这样不仅能有效降低电源的平均工作频率,减小开关损耗,还可以在低功率条件下提高效率。
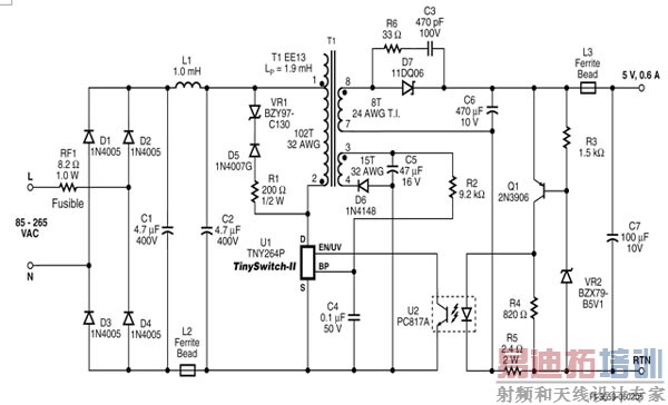
图1所示为采用TinySwitch-III稳压器设计的电源,用来说明功率转换芯片这一全新产品的作用。通过偏置绕组以及仅三个外部元件,即可将电路待机消耗从300mW大幅降至30mW。因此,只需支付1美分的额外元件成本即可每年节省27美分的能源消耗成本。图2显示该设计使整个功率工作范围的效率性能达到惊人的一致,顺应了当前节能效率规范的发展趋势。

图1:空载功耗低于30mW,带偏置绕组。

图2:不同负载模式下的工作效率。
曾经提出的目标是实现住宅“零电力消耗”,可通过太阳能光伏发电来满足降低功率的需求。虽然智能建筑设计已经大大改善了功耗情况,但由于其他各项功耗的增长,如开门机、监控摄像机以及其他产生能耗的产品,降低功耗仍然面临着漫长的探索之路。因此,高效率的开关电源当仁不让地成为所有电子设备设计师的必然之选。以开关电源替代耗电的线性电源,工程师们设计的产品可以轻松符合新的节能法规。
作者:
Rich Fassler
Power Integrations公司
射频工程师养成培训教程套装,助您快速成为一名优秀射频工程师...
天线设计工程师培训课程套装,资深专家授课,让天线设计不再难...
上一篇:怎样应对FMC手机的低功耗设计挑战
下一篇:如何应对FMC手机的低功耗设计挑战

