- 易迪拓培训,专注于微波、射频、天线设计工程师的培养
隔离式DC/DC电源转换器,自产还是外购?
凌力尔特公司
产品市场工程师
Bruce Haug
过去 20 年来,高密度隔离式 DC/DC 电源转换领域取得了巨大进步。回顾 20 年前,功率密度为 30W/in3 的全砖和半砖 DC/DC 转换器的推出在用户和提供电源产品的公司中引起了巨大的兴奋。这些转换器除了用在电信应用中,还开创了在数据通信和工业系统中采用分布式电源架构的先河。那时,一些公司争先恐后地进入这一市场,紧追这一领域的领导者。很多提供电源产品的公司经历了几年艰苦的开发工作后,将产品推向了市场,他们开发了自己的磁性元件、拓扑和控制电路,总是在努力超过自己以前的产品和来自竞争对手的同类产品。大多数产品的占板面积相同,还有一些产品的尺寸和引脚数量获得了专利。今天,这类产品的占板面积已有 1/4、1/8、1/16 砖等类型了。现在,几乎每个主要电源产品公司都有高密度隔离式 DC/DC 转换器产品线,这些产品线或者是通过收购其他公司获得的,或者是内部开发的,目前这类产品的功率密度已经超过 200W/in3 了。
特定应用拓扑 DC/DC 控制器的推出,MOSFET 开关、VDS 额定值和 RDS(ON) 的改进以及 Pulser Engineering、Coilcraft、Tokin 等公司提供的现售平面电源变压器和电感器为设计师提供了不同的隔离式 DC/DC 转换器开发途径。人们常常需要自制隔离式 DC/DC 转换器,需要完全控制所用组件,以在产品的整个寿命期内保证质量和设计完整性。其它原因也许包括需要标准产品不提供的附加功能,或需要特殊的外形尺寸、甚至是为了降低成本。
凌力尔特公司拥有全线特定拓扑控制器,可用在高密度隔离式 DC/DC 转换器中实现反激式、正激式、推挽、全桥和相位调制全桥拓扑。有或没有同步整流的版本都有,有些版本有光耦合器,还有些版本用一个变压器来闭合反馈环路。有两种基本的输入电压范围,一种适用于工业市场(9V 至 36V),另一种适用于电信/数据通信市场(36V 至 75V),还有些版本在 18V 至 75V 的输入电压范围内工作。凌力尔特公司对所有这些拓扑和输入电压范围都提供预装配设计,输出电压范围为 1.2V 至 48V。用户可以获得演示板、电气原理图、材料单和用于 PCB 设计的 Gerbers 文件。《快速起动指南》提供性能曲线,包括负载/电压调节、纹波与噪声、效率和瞬态响应。
隔离式正激转换器
高密度隔离式 DC/DC 转换器最流行的拓扑之一是正激转换器,这种转换器可以提供高达 500W 的功率,在有些情况下还能提供更高的功率。凌力尔特公司同时提供单开关和双开关正激式控制器,这些控制器用主端和副端集成电路实现同步 MOSFET 的控制、定时和驱动。降压型转换器设计师长期以来一直受益于这些最新控制器集成电路所能实现的简单性、高效率和快速瞬态响应,这些控制器集成电路具有同步整流和多项(PolyPhase)交错功率级。不过,正激转换器现在也提供同样的功能了。LTC3706 副端同步控制器及其伴随器件主端智能驱动器 LTC3725 可以用来开发具有降压型转换器那样的简单性和性能的隔离式正激转换器。
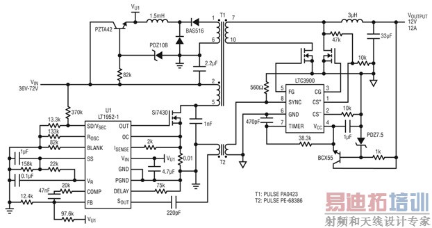
如图 1 所示,凌力尔特公司的 1/8 砖演示电路 DC1031A-B在副端采用了 LTC3706 控制器,在主端采用了自启动 LTC3725 智能驱动器。加上输入电压后,LTC3725 开始输出电压的受控软启动。输出电压开始上升时,副端控制器 LTC3706 通过 T1、D1 和 Q2 迅速加电。然后 LTC3706 通过信号变压器 T2 向主端驱动器 LTC3725 发送 PWM 栅极编码脉冲,以承担控制输出电压的任务。接着,LTC3725 作为一个简单的驱动器工作,通过 T2 接收输入信号和偏置电源信号。图 1 还显示了这个 3.3V 输出电路的效率曲线。输出电压范围为 0.6V 至 52V,视输出电压的不同,在固定工作频率时可以达到 95% 以上的效率,频率可在 100kHz 至 500kHz 范围内选择。


图 1:隔离式同步整流正激转换器原理图和相关效率曲线
实现高密度隔离式 DC/DC 正激转换器的另一种方法是采用 LT1952-1 主端控制器和 LTC3900 副端同步检波器控制器(参见图 2)。这个电路可以用或不用实现输出电压反馈的光耦合器,不用光耦合器的电路如图 2 所示,这个电路是个非常有用的“总线转换器”,就中间总线转换而言,可以接受 ±5% 的总体输出电压调节。既然下游存在负载点(POL)稳压器,而且负载点稳压器通常有 2:1 的输入电压范围,因此不那么严格调节的总线转换器不会出现调节问题,允许通过去掉光耦合器和有关驱动器来简化电路,这还带来了提高总体效率的附加好处。输出电压反馈得自 T1 变压器额外的初级绕组。这个电路的效率高达 95%,图 2 所示为不同输出电压时的情况。用光耦合器闭合反馈环路的直接输出电压检测也可以纳入,而且可以获得好于 ±0.5% 的总体调节。这个单开关正激转换器以高达 500kHz 的开关频率工作,在高达 500W 的功率级时可以产生从 1.23V 到 52V 的输出电压。


图 2:具主端控制器和副端同步驱动器的总线转换器以及有关的效率曲线
隔离式同步和非同步反激转换器
设计隔离式 DC/DC 转换器的一个最简单且得到公认的方法是采用反激拓扑。这种拓扑通常用于高达 80W 的功率级,仅需要一个磁性组件,即电源变压器,无需输出电感器,因此简化了设计并降低了成本。
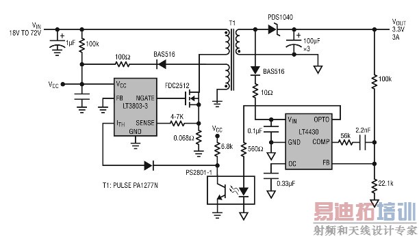
图 3 所示电路是凌力尔特公司的 DC1100A 演示板,该电路将 18V 至 72V 的输入转换成隔离式 3.3V/3A 输出,效率为 82%,占板面积为 1.6 英寸 x 0.55 英寸。这个设计采用了 LTC3803 电流模式反激 PWM 控制器和 LT4430 光耦合器驱动器,这两个器件都采用纤巧 6 引脚 ThinSOTTM 封装。LTC3803 以固定的 200kHz 或 300kHz 频率工作,具有非常低的启动电流,仅为 40uA。低启动电流的好处是,能够用阻值高的输入电阻和电容值低的电容器实现电源快速启动,而且电路尺寸较小,功耗较低。一旦该器件进入工作状态,就可以通过肖特基二极管和串联电阻用一个单独的初级变压器绕组供电,以进一步提高效率。就非隔离式设计而言,输出电压通过相同的二极管和电阻电路,可以用来为 LTC3803 供电。
LTC3803 的过流保护门限电压为固定的 10mV,这允许该器件使用低值、低功率电流检测电阻(就 10W 输出和 48V 输入电压设计而言,典型值为 68mΩ、1/4W),从而进一步降低了功耗。LTC3803 可以调节低至 0.8V 的输出电压,具有内部软启动功能,可降低浪涌电流,降低输出电压过冲。恒定频率工作一直保持至轻负载,从而在宽负载电流范围内产生较少的低频噪声。基于 LTC3803 的电源具有可调斜率补偿,以最低的输出电容实现快速瞬态响应。
LT4430 是光耦合器驱动器,在 ±0.75% 容限时具有精确的 0.6V 电压基准,还含有高带宽(9MHz)误差放大器。这个器件将这 3 种功能组合到一个封装中,简化了设计。LT4430 具有 3V 至 20V 的宽输入电源电压范围,光耦合器驱动器提供高达 10mA 的电流,并具有短路保护能力。

图 3:隔离式反激转换器原理图,输入电压范围为 18V 至 72V,而输出为 3.3V/3A
凌力尔特公司提供多种反激控制器,其中之一是采用 MSOP-10 或 3mm x 3mm QFN-10 封装的 LTC3805。与 LTC3803 相比,LTC3805 具有更多功能,如工作频率可编程、同步至外部时钟、可调软启动和可编程接通电压。用户在标称输入电压为 48V 的应用中使用这个器件时,也许想对器件编程,以在较高的电压而不是 9V(在欠压闭锁时通常是这样)上接通。可编程性是通过 RUN 引脚上的分压器实现的。LTC3805 也是电流模式 PWM 控制器,启动时仅需要 40uA 电流。
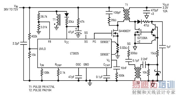
对较高效率(高达 90%)的隔离式反激转换器的需求日益增加。传统上,在隔离式反激电源中同时实现简单性和高效率一直很难。实现高效率常常需要使用先进的副端同步整流电路,这种电路一度只用于较高功率的应用。这会增加器件数以及同步驱动器、基准电压和通常用来保持隔离的光耦合电路的设计复杂性。幸运的是,一些具有突破性的集成电路使得在同步反激拓扑中同时实现高效率和简单性成为可能。凌力尔特公司的 LT3825 和 LT3837 通过提供精确的同步整流定时、去除反馈环路中的光耦合器同时保持卓越的调节和卓越的环路响应,简化了低输出电压、中功率反激电源并提高了这类电源的性能。图 4 是原理图,以高达 90% 的效率将 48V 的标称输入转换成 3.3V/12A 输出。这个解决方案还适用于 9V 至 36V 的输入电压范围。

4:同步整流无光耦合器隔离式(36V 至 72V)反激转换器原理图
结论
广泛提供的专用主端和副端控制集成电路允许各公司设计自己的高密度 DC/DC 转换器,而不必经过设计师们几年前还要经历的长开发周期。各公司自己设计隔离式电源转换器可以完全控制设计和所用组件,能够设计标准产品可能不提供的专门功能,并常常可以实现较低的总体成本。随着特定拓扑控制器、现售平面磁性元件、专用电路、演示板以及 PCB 演示板 Gerber 文件的出现,用户拥有了全面的电源转换设计所需的产品,因此开发自己的隔离式 DC/DC 转换器就更容易了。
射频工程师养成培训教程套装,助您快速成为一名优秀射频工程师...
天线设计工程师培训课程套装,资深专家授课,让天线设计不再难...
上一篇:为发动机驱动电路冷却选择恰当的散热片
下一篇:高效率升压转换器应用技巧谈

