- 易迪拓培训,专注于微波、射频、天线设计工程师的培养
移动电子系统对电源管理的设计需求
当今电子产品中要加入的功能越来越多,各功能对电源的需求也各不相同,因此推动了电源管理技术的发展。例如集成无线设备的代表智能电话便结合了多种功能于一身,包括蜂窝电话、PDA、数码相机、音乐播放器及全球定位系统(GPS),各子系统都会对电源提出不同的要求。本文将讨论先进智能电话设计中在子系统电源管理方面应考虑的因素。
先进的智能电话系统(配有手机和AC适配器/充电器)由五个主要电路板组成:显示板、基带主板、按键板、锂离子电池板及AC适配器板,同时它还要为数码相机、蓝牙或其它功能提供附加模块。相应地,电源管理也分成五个子系统。我们将从电源管理芯片的角度分析这些子系统,其中包括集成电路和分立器件如LED。这些子系统分别是(图1):
1) 显示板上的LED驱动器IC及四个白光LED
2) 按键板上的LED驱动器及八个白光或蓝光LED
3) 主板上的电源管理IC
4) 电池组中的锂离子保护电路和电量测量IC及MOSFET
5) AC适配器板中的离线控制IC
显示板子系统
单色显示器的背光可由不同颜色LED组成,一般都是采用四个相同颜色的LED灯,而智能电话的彩色薄膜晶体管(TFT)液晶显示器(LCD)仅需要白色背光。白光LED二极管的正向导通电压较低,约为2.7V,只需简单的DC电流即可发光。因此,电压为3.1V的DC电源VDD必须为这些器件施加偏压。由于偏置电压低,所以四个LED可直接使用单个锂离子电池供电,而锂离子电池恰好也是蜂窝电话的供电源。单片四LED驱动器(如飞兆半导体的FAN5613)采用微型MLP 8引脚封装,可为每个二极管提供40mA偏置电流(图2)。由于长时间电流控制会影响色彩的一致性,因此可通过开关引脚,采用脉宽调制电源激励LED,以增强色彩的逼真度。
按键板子系统
与显示板的配置类似,按键板也是采用LED灯照明,并通常使用八个白光或蓝光LED。如果使用蓝色背光,可用八个QTLP601C-EB InGaN/蓝宝石表面安装LED,并由两个FAN5613 LED驱动器驱动。
主电路板
绝大多数电子元器件都集中在主电路板上,从基带DSP、应用MCU到收发器及模拟接口。其中,每个模块均由专用稳压器供电。随着智能电话的复杂度不断增加,对电源管理的要求也愈发严格。要达到这个要求,可采用基带处理器内的“电源管理器”,通过逻辑信号与外界进行通信。在电源方面,稳压器可以接收逻辑信号并执行相应的操作。
在某些情况下,所有稳压器要求通过直接逻辑信号就可进入低功耗操作、休眠模式或关机模式。而另外在为基带处理器供电时,电源管理则变得更加复杂,需要电压源随所处理任务的变化而改变,并提供刚好足够所需要的功率,不多不少。这种情况下,稳压器需要与D/A转换器及串行总线耦合,以便与主微控制器进行通信。尽管这种技术听起来有些不寻常,但这样的电源管理方案在笔记本电脑及其它一些电池供电的设备中却很常见,并早就超过了智能电话今日才达到的复杂性,笔记本电脑所采用的电源管理方案目前广为采用的包括英特尔的Speedstep及AMD的PowerNow。
图3是主电路板分布式电源管理方案结构,该方案将简单的降压转换器、SMBus串行至并行接口组合在一起,让CPU能以5位D/A转换器分辨率驱动Vcore电源。开关与线性稳压器结合,可在简单与高性能之间取得最佳平衡,并通过一个专用逻辑引脚即能关闭所有器件。
电池子系统
电池组内的电源管理主要包括锂离子电池保护电路、电量测量IC及MOSFET。保护电路可测量电池电压,一旦发现超出充电阈值即打开旁路晶体管。电量测量可用于显示电池充电的状态,预测电池供电操作的剩余时间(图4)。
AC适配器
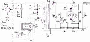
AC适配器板可进行AC线路整流,将电压降至可由主电路板控制的直流低电压,或直接转换为单个锂离子电池所需的恒定电流/电压充电算法(此时它既作为适配器又起着充电器的作用),只在前者情况下主电路板上才需要充电电路。图5显示了单个锂离子电池AC适配器/充电器电路,它基于离线开关结构,可达到最佳工作效率。在这个例子中,高压产品FSDH0165直接通过AC线路供电,并集成了功率DMOS晶体管以降低复杂度。 
本文结论
如今的移动电话所采用的电源管理通常分为五个主要子系统,每个系统具有各自的集成特性。主电路板需要很多低压电源,因此集成度较高;与之相反,AC适配器(或适配器/充电器)需要高压(600-800V)及相对于低压侧的流电隔离;按键板和显示器板可采用相同的技术,即LED和LED驱动器;而电池组内的电路则是另一个独特的区域,需要真正的混合信号技术进行电量测量和保护。
作者:Reno Rossetti
电脑运算企业策略总监
作者:王蔼伦
亚太区接口及逻辑部产品事务经理
飞兆半导体
射频工程师养成培训教程套装,助您快速成为一名优秀射频工程师...
天线设计工程师培训课程套装,资深专家授课,让天线设计不再难...
上一篇:用于下一代移动通信的专用处理器解决方案
下一篇:利用降频技术降低开关电源的待机功耗

